| Acknowledge claim (ACKNOWLEDGE_CLAIM) |
AcknowledgeClaimUnspecNotifyParties |
acknowledge_claim.bpmn |
Email |
Applicant solicitor (LR) |
respondentSolicitorAcknowledgeClaim (f0b22393-5d10-4106-932e-3669e8939864) |
| Acknowledge claim (ACKNOWLEDGE_CLAIM) |
AcknowledgeClaimUnspecNotifyParties |
acknowledge_claim.bpmn |
Email |
Respondent 1 solicitor (LR) |
respondentSolicitorAcknowledgeClaim (f0b22393-5d10-4106-932e-3669e8939864) |
| Acknowledge claim (ACKNOWLEDGE_CLAIM) |
AcknowledgeClaimUnspecNotifyParties |
acknowledge_claim.bpmn |
Email |
Respondent 2 solicitor (LR) |
respondentSolicitorAcknowledgeClaim (f0b22393-5d10-4106-932e-3669e8939864) |
| Acknowledge claim (ACKNOWLEDGE_CLAIM) |
AcknowledgeClaimGenerateAcknowledgementOfClaim |
acknowledge_claim.bpmn |
Docmosis (Camunda callback) |
— |
N11 (CV-UNS-ACK-ENG-01146.docx)
N9_MULTIPARTY_SAME_SOL (CV-UNS-ACK-ENG-01142.docx) |
| Add litigation friend (ADD_DEFENDANT_LITIGATION_FRIEND) |
LitigationFriendAddedNotifier |
add_defendant_litigation_friend.bpmn |
Email |
Applicant solicitor (LR) |
solicitorLitigationFriendAdded (43ad5f27-c1e5-4e7c-b99e-2c14e862290c) |
| Add litigation friend (ADD_DEFENDANT_LITIGATION_FRIEND) |
LitigationFriendAddedNotifier |
add_defendant_litigation_friend.bpmn |
Email |
Respondent 1 solicitor (LR) |
solicitorLitigationFriendAdded (43ad5f27-c1e5-4e7c-b99e-2c14e862290c) |
| Add litigation friend (ADD_DEFENDANT_LITIGATION_FRIEND) |
LitigationFriendAddedNotifier |
add_defendant_litigation_friend.bpmn |
Email |
Respondent 2 solicitor (LR) |
solicitorLitigationFriendAdded (43ad5f27-c1e5-4e7c-b99e-2c14e862290c) |
| Amend and restitch bundle (AMEND_RESTITCH_BUNDLE) |
AmendRestitchBundleNotify |
amend_restitch_bundle.bpmn |
Email |
Applicant solicitor (LR) |
notifyLRBundleRestitched (03dedf3b-04e3-447c-bfc1-fcdc2ca690d5) |
| Amend and restitch bundle (AMEND_RESTITCH_BUNDLE) |
AmendRestitchBundleNotify |
amend_restitch_bundle.bpmn |
Email |
Respondent 1 solicitor (LR) |
notifyLRBundleRestitched (03dedf3b-04e3-447c-bfc1-fcdc2ca690d5) |
| Amend and restitch bundle (AMEND_RESTITCH_BUNDLE) |
AmendRestitchBundleNotify |
amend_restitch_bundle.bpmn |
Email |
Respondent 2 solicitor (LR) |
notifyLRBundleRestitched (03dedf3b-04e3-447c-bfc1-fcdc2ca690d5) |
| Amend and restitch bundle (AMEND_RESTITCH_BUNDLE) |
AmendRestitchBundleNotify |
amend_restitch_bundle.bpmn |
Email |
Claimant (LiP) |
notifyLipUpdateTemplate (edf3ac20-fb30-43ac-a0fd-dc72f9f37aaf) |
| Amend and restitch bundle (AMEND_RESTITCH_BUNDLE) |
AmendRestitchBundleNotify |
amend_restitch_bundle.bpmn |
Email |
Claimant (LiP) |
notifyLipUpdateTemplateBilingual (730f4e11-3cb0-43a7-aeeb-8373a28fbc1d) |
| Amend and restitch bundle (AMEND_RESTITCH_BUNDLE) |
AmendRestitchBundleNotify |
amend_restitch_bundle.bpmn |
Email |
Defendant 1 (LiP) |
notifyLipUpdateTemplate (edf3ac20-fb30-43ac-a0fd-dc72f9f37aaf) |
| Amend and restitch bundle (AMEND_RESTITCH_BUNDLE) |
AmendRestitchBundleNotify |
amend_restitch_bundle.bpmn |
Email |
Defendant 1 (LiP) |
notifyLipUpdateTemplateBilingual (730f4e11-3cb0-43a7-aeeb-8373a28fbc1d) |
| Amend and restitch bundle (AMEND_RESTITCH_BUNDLE) |
GenerateDashboardNotificationsAmendRestitchBundle |
amend_restitch_bundle.bpmn |
Dashboard |
Claimant |
No template — task list only |
| Amend and restitch bundle (AMEND_RESTITCH_BUNDLE) |
GenerateDashboardNotificationsAmendRestitchBundle |
amend_restitch_bundle.bpmn |
Dashboard |
Defendant |
No template — task list only |
| Applicant trial ready notify others (APPLICANT_TRIAL_READY_NOTIFY_OTHERS) |
ApplicantNotifyOthersTrialReady |
applicant_trial_ready_notify_others.bpmn |
Email |
Applicant solicitor (LR) |
otherPartyTrialReady (a946a55f-b9c7-4872-bb1c-48614609e018) |
| Applicant trial ready notify others (APPLICANT_TRIAL_READY_NOTIFY_OTHERS) |
ApplicantNotifyOthersTrialReady |
applicant_trial_ready_notify_others.bpmn |
Email |
Claimant (LiP) |
notifyLipUpdateTemplate (edf3ac20-fb30-43ac-a0fd-dc72f9f37aaf) |
| Applicant trial ready notify others (APPLICANT_TRIAL_READY_NOTIFY_OTHERS) |
ApplicantNotifyOthersTrialReady |
applicant_trial_ready_notify_others.bpmn |
Email |
Claimant (LiP) |
notifyLipUpdateTemplateBilingual (730f4e11-3cb0-43a7-aeeb-8373a28fbc1d) |
| Applicant trial ready notify others (APPLICANT_TRIAL_READY_NOTIFY_OTHERS) |
ApplicantNotifyOthersTrialReady |
applicant_trial_ready_notify_others.bpmn |
Email |
Respondent 1 solicitor (LR) |
otherPartyTrialReady (a946a55f-b9c7-4872-bb1c-48614609e018) |
| Applicant trial ready notify others (APPLICANT_TRIAL_READY_NOTIFY_OTHERS) |
ApplicantNotifyOthersTrialReady |
applicant_trial_ready_notify_others.bpmn |
Email |
Respondent 2 solicitor (LR) |
otherPartyTrialReady (a946a55f-b9c7-4872-bb1c-48614609e018) |
| Applicant trial ready notify others (APPLICANT_TRIAL_READY_NOTIFY_OTHERS) |
ApplicantNotifyOthersTrialReady |
applicant_trial_ready_notify_others.bpmn |
Email |
Defendant 1 (LiP) |
notifyLipUpdateTemplate (edf3ac20-fb30-43ac-a0fd-dc72f9f37aaf) |
| Applicant trial ready notify others (APPLICANT_TRIAL_READY_NOTIFY_OTHERS) |
ApplicantNotifyOthersTrialReady |
applicant_trial_ready_notify_others.bpmn |
Email |
Defendant 1 (LiP) |
notifyLipUpdateTemplateBilingual (730f4e11-3cb0-43a7-aeeb-8373a28fbc1d) |
| Applicant trial ready notify others (APPLICANT_TRIAL_READY_NOTIFY_OTHERS) |
ApplicantNotifyOthersTrialReady |
applicant_trial_ready_notify_others.bpmn |
Email |
Defendant 2 (LiP) |
notifyLipUpdateTemplate (edf3ac20-fb30-43ac-a0fd-dc72f9f37aaf) |
| Applicant trial ready notify others (APPLICANT_TRIAL_READY_NOTIFY_OTHERS) |
ApplicantNotifyOthersTrialReady |
applicant_trial_ready_notify_others.bpmn |
Email |
Defendant 2 (LiP) |
notifyLipUpdateTemplateBilingual (730f4e11-3cb0-43a7-aeeb-8373a28fbc1d) |
Applicant trial ready notify others (APPLICANT_TRIAL_READY_NOTIFY_OTHERS) Generate trial ready document applicant (GENERATE_TRIAL_READY_DOCUMENT_APPLICANT) |
GenerateDashboardNotificationsTrialArrangementsNotifyParty |
applicant_trial_ready_notify_others.bpmn generate_trial_ready_document_applicant.bpmn |
Dashboard |
Applicant |
Notice.AAA6.CP.Trial.Arrangements.Finalised.NotifyOtherParty.Defendant |
Applicant trial ready notify others (APPLICANT_TRIAL_READY_NOTIFY_OTHERS) Generate trial ready document applicant (GENERATE_TRIAL_READY_DOCUMENT_APPLICANT) |
GenerateDashboardNotificationsTrialArrangementsNotifyParty |
applicant_trial_ready_notify_others.bpmn generate_trial_ready_document_applicant.bpmn |
Dashboard |
Claimant |
Notice.AAA6.CP.Trial.Arrangements.Finalised.NotifyOtherParty.Claimant |
Applicant trial ready notify others (APPLICANT_TRIAL_READY_NOTIFY_OTHERS) Generate trial ready document applicant (GENERATE_TRIAL_READY_DOCUMENT_APPLICANT) |
GenerateDashboardNotificationsTrialArrangementsNotifyParty |
applicant_trial_ready_notify_others.bpmn generate_trial_ready_document_applicant.bpmn |
Dashboard |
Defendant |
Notice.AAA6.CP.Trial.Arrangements.Finalised.NotifyOtherParty.Defendant |
Applicant trial ready notify others (APPLICANT_TRIAL_READY_NOTIFY_OTHERS) Generate trial ready document applicant (GENERATE_TRIAL_READY_DOCUMENT_APPLICANT) Respondent1 trial ready notify others (RESPONDENT1_TRIAL_READY_NOTIFY_OTHERS) Generate trial ready document respondent2 (GENERATE_TRIAL_READY_DOCUMENT_RESPONDENT2) Respondent2 trial ready notify others (RESPONDENT2_TRIAL_READY_NOTIFY_OTHERS) |
GenerateTrialReadyFormApplicant |
applicant_trial_ready_notify_others.bpmn generate_trial_ready_document_applicant.bpmn respondent1_trial_ready_notify_others.bpmn generate_trial_ready_document_respondent2.bpmn respondent2_trial_ready_notify_others.bpmn |
Docmosis (Camunda callback) |
— |
TRIAL_READY (CV-UNS-HRN-ENG-01247-10180.docx) - Trial_Arrangements.pdf |
| Apply Help with Hearing Fee (APPLY_HELP_WITH_HEARING_FEE) |
ClaimantLipHelpWithFeesNotifier |
apply_help_with_hearing_fee.bpmn |
Email |
Claimant (LiP) |
notifyClaimantLipHelpWithFees (2b058ec6-0b52-402a-894c-6853b9ea72c4) |
| Apply Help with Hearing Fee (APPLY_HELP_WITH_HEARING_FEE) |
ClaimantLipHelpWithFeesNotifier |
apply_help_with_hearing_fee.bpmn |
Email |
Claimant (LiP) |
notifyClaimantLipHelpWithFeesWelsh (deecff58-4b24-4d67-994d-329c10117aad) |
| Apply Help with Hearing Fee (APPLY_HELP_WITH_HEARING_FEE) |
GenerateDashboardNotificationsLipHelpWithHearingFees |
apply_help_with_hearing_fee.bpmn |
Dashboard |
Claimant |
Notice.AAA6.CP.HearingFee.HWF.AppliedFor.Claimant |
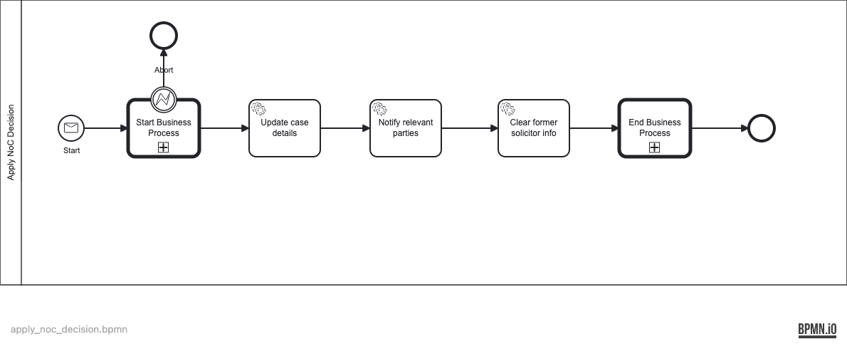
| Apply NoC Decision (APPLY_NOC_DECISION) |
ChangeOfRepresentationNotifyParties |
apply_noc_decision.bpmn |
Email |
Custom (extends EmailDTOGenerator) |
noticeOfChangeFormerSolicitor (339249f0-ce25-493b-81e7-70c4a30afedc) |
| Apply NoC Decision (APPLY_NOC_DECISION) |
ChangeOfRepresentationNotifyParties |
apply_noc_decision.bpmn |
Email |
Custom (extends EmailDTOGenerator) |
noticeOfChangeOtherParties (d857c55c-1730-4b68-8212-68e8404ab7b5) |
| Apply NoC Decision (APPLY_NOC_DECISION) |
ChangeOfRepresentationNotifyParties |
apply_noc_decision.bpmn |
Email |
Custom (extends EmailDTOGenerator) |
noticeOfChangeOtherParties (d857c55c-1730-4b68-8212-68e8404ab7b5) |
| Apply NoC Decision (APPLY_NOC_DECISION) |
ChangeOfRepresentationNotifyParties |
apply_noc_decision.bpmn |
Email |
Custom (extends EmailDTOGenerator) |
hearingFeeUnpaidNoc (911aba26-5900-4bdc-811a-e8b2251dc97f) |
| Apply NoC Decision (APPLY_NOC_DECISION) |
ChangeOfRepresentationNotifyParties |
apply_noc_decision.bpmn |
Email |
Custom (extends EmailDTOGenerator) |
notifyClaimantLipBilingualAfterDefendantNOC (426fd2b5-5fd1-48a4-9004-63131c07ad49) |
| Apply NoC Decision (APPLY_NOC_DECISION) |
ChangeOfRepresentationNotifyParties |
apply_noc_decision.bpmn |
Email |
Custom (extends EmailDTOGenerator) |
notifyClaimantLipForDefendantRepresentedTemplate (6b4d2b15-c537-4603-9542-f0c7c89d7024) |
| Apply NoC Decision (APPLY_NOC_DECISION) |
ChangeOfRepresentationNotifyParties |
apply_noc_decision.bpmn |
Email |
Custom (extends EmailDTOGenerator) |
notifyNewDefendantSolicitorNOC (79f033b1-a21b-408a-a7aa-28f9b17c7ed1) |
| Apply NoC Decision for Defendant Lip (APPLY_NOC_DECISION_DEFENDANT_LIP) |
DefendantLipRepresentedWithNoCNotifier |
apply_noc_decision_defendant_lip.bpmn |
Email |
Applicant solicitor (LR) |
noticeOfChangeOtherParties (d857c55c-1730-4b68-8212-68e8404ab7b5) |
| Apply NoC Decision for Defendant Lip (APPLY_NOC_DECISION_DEFENDANT_LIP) |
DefendantLipRepresentedWithNoCNotifier |
apply_noc_decision_defendant_lip.bpmn |
Email |
Respondent 1 solicitor (LR) |
notifyDefendantLrAfterNoticeOfChangeTemplate (633b2b9f-14e0-4b22-80a5-4db95401045c) |
| Apply NoC Decision for Defendant Lip (APPLY_NOC_DECISION_DEFENDANT_LIP) |
DefendantLipRepresentedWithNoCNotifier |
apply_noc_decision_defendant_lip.bpmn |
Email |
Claimant (LiP) |
notifyClaimantLipBilingualAfterDefendantNOC (426fd2b5-5fd1-48a4-9004-63131c07ad49) |
| Apply NoC Decision for Defendant Lip (APPLY_NOC_DECISION_DEFENDANT_LIP) |
DefendantLipRepresentedWithNoCNotifier |
apply_noc_decision_defendant_lip.bpmn |
Email |
Claimant (LiP) |
notifyClaimantLipForDefendantRepresentedTemplate (6b4d2b15-c537-4603-9542-f0c7c89d7024) |
| Apply NoC Decision for Defendant Lip (APPLY_NOC_DECISION_DEFENDANT_LIP) |
DefendantLipRepresentedWithNoCNotifier |
apply_noc_decision_defendant_lip.bpmn |
Email |
Defendant 1 (LiP) |
notifyDefendantLipBilingualAfterDefendantNOC (036295d3-7722-4057-88c7-f5c96c7eb3c5) |
| Apply NoC Decision for Defendant Lip (APPLY_NOC_DECISION_DEFENDANT_LIP) |
DefendantLipRepresentedWithNoCNotifier |
apply_noc_decision_defendant_lip.bpmn |
Email |
Defendant 1 (LiP) |
notifyDefendantLipForNoLongerAccessTemplate (187436dd-b5e2-495b-a96e-54a0937a33d1) |
| Apply NoC Decision for Defendant Lip (APPLY_NOC_DECISION_DEFENDANT_LIP) |
GenerateDashboardNotificationsApplyNocDecisionDefendantLip |
apply_noc_decision_defendant_lip.bpmn |
Dashboard |
Claimant |
Notice.AAA6.CaseProceedsInCaseman.Claimant |
| Apply NoC Decision for Defendant Lip (APPLY_NOC_DECISION_DEFENDANT_LIP) |
GenerateDashboardNotificationsApplyNocDecisionDefendantLip |
apply_noc_decision_defendant_lip.bpmn |
Dashboard |
Defendant |
No template — task list only |
| Apply NoC Decision for Defendant Lip (APPLY_NOC_DECISION_DEFENDANT_LIP) |
GenerateDashboardNotificationsApplyNocDecisionDefendantLip |
apply_noc_decision_defendant_lip.bpmn |
Dashboard |
Claimant |
Notice.AAA6.DefendantNoticeOfChange.ClaimRemainsOnline.Claimant |
| Apply NoC Decision for Defendant Lip (APPLY_NOC_DECISION_DEFENDANT_LIP) |
GenerateDashboardNotificationsApplyNocDecisionDefendantLip |
apply_noc_decision_defendant_lip.bpmn |
Dashboard |
Claimant |
Notice.AAA6.DefendantNoticeOfChange.ClaimMovesOffline.Claimant
Notice.AAA6.DefendantNoticeOfChange.Claimant
Notice.AAA6.DefendantNoticeOfChange.JudgmentByAdmissionClaimMovesOffline.Claimant |
| Apply noc decision lip (APPLY_NOC_DECISION_LIP) |
ClaimantLipRepresentedWithNoCNotifier |
apply_noc_decision_lip.bpmn |
Email |
Applicant solicitor (LR) |
noticeOfChangeApplicantLipSolicitorTemplate (da42795e-71a6-4b45-b29d-e9df86d0d68a) |
| Apply noc decision lip (APPLY_NOC_DECISION_LIP) |
ClaimantLipRepresentedWithNoCNotifier |
apply_noc_decision_lip.bpmn |
Email |
Claimant (LiP) |
notifyClaimantLipForNoLongerAccessTemplate (9ecadff1-aa52-4d0a-ba74-f63cc73b8112) |
| Apply noc decision lip (APPLY_NOC_DECISION_LIP) |
ClaimantLipRepresentedWithNoCNotifier |
apply_noc_decision_lip.bpmn |
Email |
Claimant (LiP) |
notifyClaimantLipForNoLongerAccessWelshTemplate (1aea520a-4640-487c-87e9-291516d139c6) |
| Apply noc decision lip (APPLY_NOC_DECISION_LIP) |
ClaimantLipRepresentedWithNoCNotifier |
apply_noc_decision_lip.bpmn |
Email |
Defendant 1 (LiP) |
notifyRespondentLipForClaimantRepresentedTemplate (09fec736-2025-46a6-ae8d-94a39a3c69da) |
| Lift Breathing Space (LIFT_BREATHING_SPACE_SPEC) |
NotifyApplicantSolicitorBSLifted |
breathing_space_lifted.bpmn |
Email |
— |
breathingSpaceLiftedApplicantEmailTemplate (50740783-fc24-49bb-a49f-48fcd3213e06) |
| Lift Breathing Space (LIFT_BREATHING_SPACE_SPEC) |
NotifyApplicantSolicitorBSLifted |
breathing_space_lifted.bpmn |
Email |
— |
breathingSpaceLiftedRespondentEmailTemplate (05b6362f-ef50-4be1-b386-54b3f4c6f2b0) |
| Lift Breathing Space (LIFT_BREATHING_SPACE_SPEC) |
NotifyRespondentSolicitorBSLifted |
breathing_space_lifted.bpmn |
Email |
— |
breathingSpaceLiftedApplicantEmailTemplate (50740783-fc24-49bb-a49f-48fcd3213e06) |
| Lift Breathing Space (LIFT_BREATHING_SPACE_SPEC) |
NotifyRespondentSolicitorBSLifted |
breathing_space_lifted.bpmn |
Email |
— |
breathingSpaceLiftedRespondentEmailTemplate (05b6362f-ef50-4be1-b386-54b3f4c6f2b0) |
| Notify bundle creation (BUNDLE_CREATION_NOTIFICATION) |
BundleCreationNotify |
bundle_creation_notification.bpmn |
Email |
Applicant solicitor (LR) |
bundleCreationTemplate (a966901e-c557-411e-b573-7071fb57caf7) |
| Notify bundle creation (BUNDLE_CREATION_NOTIFICATION) |
BundleCreationNotify |
bundle_creation_notification.bpmn |
Email |
Respondent 1 solicitor (LR) |
bundleCreationTemplate (a966901e-c557-411e-b573-7071fb57caf7) |
| Notify bundle creation (BUNDLE_CREATION_NOTIFICATION) |
BundleCreationNotify |
bundle_creation_notification.bpmn |
Email |
Respondent 2 solicitor (LR) |
bundleCreationTemplate (a966901e-c557-411e-b573-7071fb57caf7) |
| Notify bundle creation (BUNDLE_CREATION_NOTIFICATION) |
BundleCreationNotify |
bundle_creation_notification.bpmn |
Email |
Claimant (LiP) |
notifyLipUpdateTemplate (edf3ac20-fb30-43ac-a0fd-dc72f9f37aaf) |
| Notify bundle creation (BUNDLE_CREATION_NOTIFICATION) |
BundleCreationNotify |
bundle_creation_notification.bpmn |
Email |
Claimant (LiP) |
notifyLipUpdateTemplateBilingual (730f4e11-3cb0-43a7-aeeb-8373a28fbc1d) |
| Notify bundle creation (BUNDLE_CREATION_NOTIFICATION) |
BundleCreationNotify |
bundle_creation_notification.bpmn |
Email |
Defendant 1 (LiP) |
notifyLipUpdateTemplate (edf3ac20-fb30-43ac-a0fd-dc72f9f37aaf) |
| Notify bundle creation (BUNDLE_CREATION_NOTIFICATION) |
BundleCreationNotify |
bundle_creation_notification.bpmn |
Email |
Defendant 1 (LiP) |
notifyLipUpdateTemplateBilingual (730f4e11-3cb0-43a7-aeeb-8373a28fbc1d) |
| Notify bundle creation (BUNDLE_CREATION_NOTIFICATION) |
GenerateDashboardNotificationsBundleCreation |
bundle_creation_notification.bpmn |
Dashboard |
Claimant |
No template — task list only |
| Notify bundle creation (BUNDLE_CREATION_NOTIFICATION) |
GenerateDashboardNotificationsBundleCreation |
bundle_creation_notification.bpmn |
Dashboard |
Defendant |
No template — task list only |
| Case proceeds in Caseman (CASE_PROCEEDS_IN_CASEMAN) |
CaseProceedsInCasemanNotify |
case_proceeds_in_caseman.bpmn |
Email |
Applicant solicitor (LR) |
solicitorCaseTakenOffline (0928c6fa-f9b1-45f9-9fd2-57b0bed7d79b) |
| Case proceeds in Caseman (CASE_PROCEEDS_IN_CASEMAN) |
CaseProceedsInCasemanNotify |
case_proceeds_in_caseman.bpmn |
Email |
Claimant (LiP) |
claimantLipClaimUpdatedBilingualTemplate (0948a7ae-f389-4dc7-aaa5-c67768922813) |
| Case proceeds in Caseman (CASE_PROCEEDS_IN_CASEMAN) |
CaseProceedsInCasemanNotify |
case_proceeds_in_caseman.bpmn |
Email |
Claimant (LiP) |
claimantLipClaimUpdatedTemplate (331c63d8-e319-4460-b05e-b235ac35100b) |
| Case proceeds in Caseman (CASE_PROCEEDS_IN_CASEMAN) |
CaseProceedsInCasemanNotify |
case_proceeds_in_caseman.bpmn |
Email |
Respondent 1 solicitor (LR) |
solicitorCaseTakenOffline (0928c6fa-f9b1-45f9-9fd2-57b0bed7d79b) |
| Case proceeds in Caseman (CASE_PROCEEDS_IN_CASEMAN) |
CaseProceedsInCasemanNotify |
case_proceeds_in_caseman.bpmn |
Email |
Respondent 1 solicitor (LR) |
solicitorCaseTakenOfflineForSpec (0c6968eb-6a8f-44b2-8f76-a3259a3736d2) |
| Case proceeds in Caseman (CASE_PROCEEDS_IN_CASEMAN) |
CaseProceedsInCasemanNotify |
case_proceeds_in_caseman.bpmn |
Email |
Respondent 2 solicitor (LR) |
solicitorCaseTakenOffline (0928c6fa-f9b1-45f9-9fd2-57b0bed7d79b) |
| Case proceeds in Caseman (CASE_PROCEEDS_IN_CASEMAN) |
GenerateDashboardNotificationsCaseProceedsInCaseman |
case_proceeds_in_caseman.bpmn |
Dashboard |
Claimant |
Notice.AAA6.CaseProceedsInCaseman.Claimant |
| Case proceeds in Caseman (CASE_PROCEEDS_IN_CASEMAN) |
GenerateDashboardNotificationsCaseProceedsInCaseman |
case_proceeds_in_caseman.bpmn |
Dashboard |
Defendant |
No template — task list only |
| Case proceeds in Caseman (CASE_PROCEEDS_IN_CASEMAN) |
GenerateDashboardNotificationsCaseProceedsInCaseman |
case_proceeds_in_caseman.bpmn |
Dashboard |
Claimant |
Notice.AAA6.LiPQM.CaseOffline.OpenQueries.Claimant |
| Case proceeds in Caseman (CASE_PROCEEDS_IN_CASEMAN) |
GenerateDashboardNotificationsCaseProceedsInCaseman |
case_proceeds_in_caseman.bpmn |
Dashboard |
Defendant |
Notice.AAA6.LiPQM.CaseOffline.OpenQueries.Defendant |
Claimant Response (CLAIMANT_RESPONSE_CUI) Upload translated document claimant intention (UPLOAD_TRANSLATED_DOCUMENT_CLAIMANT_INTENTION) |
ClaimantConfirmProceedNotifyParties |
claimant_response_cui.bpmn upload_translated_claimant_intention_document_notify.bpmn |
Email |
Claimant (LiP) |
claimantLipClaimUpdatedBilingualTemplate (0948a7ae-f389-4dc7-aaa5-c67768922813) |
Claimant Response (CLAIMANT_RESPONSE_CUI) Upload translated document claimant intention (UPLOAD_TRANSLATED_DOCUMENT_CLAIMANT_INTENTION) |
ClaimantConfirmProceedNotifyParties |
claimant_response_cui.bpmn upload_translated_claimant_intention_document_notify.bpmn |
Email |
Claimant (LiP) |
claimantLipClaimUpdatedTemplate (331c63d8-e319-4460-b05e-b235ac35100b) |
Claimant Response (CLAIMANT_RESPONSE_CUI) Upload translated document claimant intention (UPLOAD_TRANSLATED_DOCUMENT_CLAIMANT_INTENTION) |
ClaimantConfirmProceedNotifyParties |
claimant_response_cui.bpmn upload_translated_claimant_intention_document_notify.bpmn |
Email |
Defendant 1 (LiP) |
notifyDefendantTranslatedDocumentUploaded (fa8af4ba-ceef-46fb-ab83-d4a110eb3c57) |
Claimant Response (CLAIMANT_RESPONSE_CUI) Upload translated document claimant intention (UPLOAD_TRANSLATED_DOCUMENT_CLAIMANT_INTENTION) |
ClaimantConfirmProceedNotifyParties |
claimant_response_cui.bpmn upload_translated_claimant_intention_document_notify.bpmn |
Email |
Defendant 1 (LiP) |
respondent1LipClaimUpdatedTemplate (0a7a3178-695b-42a7-833e-a260509bc79f) |
Claimant Response (CLAIMANT_RESPONSE_CUI) Upload translated document claimant intention (UPLOAD_TRANSLATED_DOCUMENT_CLAIMANT_INTENTION) |
ClaimantConfirmProceedNotifyParties |
claimant_response_cui.bpmn upload_translated_claimant_intention_document_notify.bpmn |
Email |
Respondent 1 solicitor (LR) |
notifyDefendantLRForMediation (26412851-6fa7-439d-bec2-a07677e8684c) |
Claimant Response (CLAIMANT_RESPONSE_CUI) Upload translated document claimant intention (UPLOAD_TRANSLATED_DOCUMENT_CLAIMANT_INTENTION) |
ClaimantConfirmProceedNotifyParties |
claimant_response_cui.bpmn upload_translated_claimant_intention_document_notify.bpmn |
Email |
Respondent 1 solicitor (LR) |
respondentSolicitorNotifyNotToProceedSpec (69ae7c84-3814-48d9-a69a-0e0d5bf0ca73) |
Claimant Response (CLAIMANT_RESPONSE_CUI) Upload translated document claimant intention (UPLOAD_TRANSLATED_DOCUMENT_CLAIMANT_INTENTION) |
ClaimantConfirmProceedNotifyParties |
claimant_response_cui.bpmn upload_translated_claimant_intention_document_notify.bpmn |
Email |
Respondent 1 solicitor (LR) |
respondentSolicitorNotifyToProceedInMediation (26412851-6fa7-439d-bec2-a07677e8684c) |
Claimant Response (CLAIMANT_RESPONSE_CUI) Upload translated document claimant intention (UPLOAD_TRANSLATED_DOCUMENT_CLAIMANT_INTENTION) |
ClaimantConfirmProceedNotifyParties |
claimant_response_cui.bpmn upload_translated_claimant_intention_document_notify.bpmn |
Email |
Respondent 1 solicitor (LR) |
respondentSolicitorNotifyToProceedSpecWithAction (c07ca382-1fd2-402e-ae16-5b67936bcde0) |
| Claimant Response (CLAIMANT_RESPONSE_CUI) |
RejectRepaymentPlanNotifyParties |
claimant_response_cui.bpmn |
Email |
Claimant (LiP) |
notifyClaimantLipTemplateManualDetermination (16046f1d-2443-47b2-980b-ecc1d6842fb7) |
| Claimant Response (CLAIMANT_RESPONSE_CUI) |
RejectRepaymentPlanNotifyParties |
claimant_response_cui.bpmn |
Email |
Defendant 1 (LiP) |
notifyDefendantLipTemplate (f2521805-bfec-42b9-99f5-9fda3dfb6a99) |
| Claimant Response (CLAIMANT_RESPONSE_CUI) |
RejectRepaymentPlanNotifyParties |
claimant_response_cui.bpmn |
Email |
Defendant 1 (LiP) |
notifyDefendantLipWelshTemplate (cafe1ef5-8511-43df-b40b-24cd001060db) |
| Claimant Response (CLAIMANT_RESPONSE_CUI) |
RejectRepaymentPlanNotifyParties |
claimant_response_cui.bpmn |
Email |
Respondent 1 solicitor (LR) |
notifyDefendantLrTemplate (651ac972-fb4b-49cb-aace-9317ccd069f1) |
| Claimant Response (CLAIMANT_RESPONSE_CUI) |
RejectRepaymentPlanNotifyParties |
claimant_response_cui.bpmn |
Email |
Applicant solicitor (LR) |
notifyClaimantLrTemplate (cee63486-8f75-42ea-baca-5e602e248ab6) |
| Claimant Response (CLAIMANT_RESPONSE_CUI) |
GenerateDashboardNotificationsClaimantResponseCui |
claimant_response_cui.bpmn |
Dashboard |
Claimant |
Notice.AAA6.CaseProceedsInCaseman.Claimant
Notice.AAA6.ClaimantIntent.ClaimSettled.Claimant
Notice.AAA6.ClaimantIntent.ClaimSettled.Defendant
Notice.AAA6.ClaimantIntent.ClaimantEndsClaim.Claimant
Notice.AAA6.ClaimantIntent.ClaimantEndsClaim.Defendant
Notice.AAA6.ClaimantIntent.ClaimantRejectsPlan.DefendantOrgLtdCo.Defendant
Notice.AAA6.ClaimantIntent.Defendant.OrgLtdCo.Claimant
Notice.AAA6.ClaimantIntent.Defendant.OrgLtdCo.JO.Claimant
Notice.AAA6.ClaimantIntent.GoToHearing.Claimant
Notice.AAA6.ClaimantIntent.GoToHearing.DefFullDefence.ClaimantDisputes.Defendant
Notice.AAA6.ClaimantIntent.GoToHearing.DefFullDefence.ClaimantDisputes.NoMediation.Defendant
Notice.AAA6.ClaimantIntent.GoToHearing.DefPartAdmit.Defendant
Notice.AAA6.ClaimantIntent.GoToHearing.DefPartAdmit.FullDefence.StatesPaid.ClaimantConfirms.Defendant
Notice.AAA6.ClaimantIntent.GoToHearing.DefPartAdmit.FullDefence.StatesPaid.PartOrFull.ClaimantDisputes.Defendant
Notice.AAA6.ClaimantIntent.Mediation.CARM.Claimant
Notice.AAA6.ClaimantIntent.Mediation.CARM.Defendant
Notice.AAA6.ClaimantIntent.Mediation.Claimant
Notice.AAA6.ClaimantIntent.Mediation.Defendant
Notice.AAA6.ClaimantIntent.Multi.Int.Await.Claimant
Notice.AAA6.ClaimantIntent.Multi.Int.Await.Defendant
Notice.AAA6.ClaimantIntent.PartAdmit.Claimant
Notice.AAA6.ClaimantIntent.PartAdmit.Defendant
Notice.AAA6.ClaimantIntent.RequestCCJ.ClaimantRejectsDefPlan.ClaimantDisagreesCourtPlan.Defendant
Notice.AAA6.ClaimantIntent.RequestCCJ.ClaimantRejectsDefPlan.CourtAgreesWithClaimant.Defendant
Notice.AAA6.ClaimantIntent.RequestCCJ.ClaimantRejectsDefPlan.CourtAgreesWithDef.Defendant
Notice.AAA6.ClaimantIntent.RequestJudgePlan.RequestedCCJ.Claimant
Notice.AAA6.ClaimantIntent.RequestedCCJ.Claimant
Notice.AAA6.ClaimantIntent.RequestedCCJ.ClaimantAcceptedDefendantPlan.Defendant
Notice.AAA6.ClaimantIntent.SettlementAgreement.AcceptOrRejectDefPlan.Claimant
Notice.AAA6.ClaimantIntent.SettlementAgreement.ClaimantAcceptsPlan.Defendant
Notice.AAA6.ClaimantIntent.SettlementAgreement.ClaimantRejectsPlan.CourtAgreesWithClaimant.Defendant
Notice.AAA6.ClaimantIntent.SettlementAgreement.ClaimantRejectsPlan.CourtAgreesWithDefendant.Defendant
Notice.AAA6.JudgmentsOnline.IssuedCCJ.Defendant |
Claimant Response (CLAIMANT_RESPONSE_CUI) Respond to claim (DEFENDANT_RESPONSE_CUI) |
GenerateDirectionQuestionnaireLipCallBackHandler |
claimant_response_cui.bpmn defendant_response_cui.bpmn |
Docmosis (Camunda callback) |
— |
DQ_LIP_RESPONSE (CV-SPC-HRN-ENG-LIP-01283.docx)
DQ_LR_V_LIP_RESPONSE (CV-SPC-HRN-ENG-LIP-01282.docx) |
| Claimant Response (CLAIMANT_RESPONSE_CUI) |
GenerateInterlocutoryJudgementHandler |
claimant_response_cui.bpmn |
Docmosis (Camunda callback) |
— |
INTERLOCUTORY_JUDGEMENT_DOCUMENT (CV-SPC-CLM-ENG-INTERLOCUTORY-JUDGEMENT.docx) - request-interloc-judgment.pdf |
Claimant Response (CLAIMANT_RESPONSE_CUI) DJ non divergent spec (JUDGEMENT_BY_ADMISSION_NON_DIVERGENT_SPEC) Upload translated document claimant intention (UPLOAD_TRANSLATED_DOCUMENT_CLAIMANT_INTENTION) Upload translated claimant rejects repayment plan (UPLOAD_TRANSLATED_DOCUMENT_CLAIMANT_REJECTS_REPAYMENT_PLAN) |
GenerateJudgmentByAdmissionDocClaimant |
claimant_response_cui.bpmn judgment_by_admission_non_divergent_spec.bpmn upload_translated_claimant_intention_document_notify.bpmn upload_translated_document_claimant_rejects_repayment_plan.bpmn |
Docmosis (Camunda callback) |
— |
JUDGMENT_BY_ADMISSION_CLAIMANT (CV-SPC-DEC-ENG-00916.docx)
JUDGMENT_BY_ADMISSION_CLAIMANT_BILINGUAL (CV-SPC-DEC-WEL-00916.docx)
JUDGMENT_BY_ADMISSION_DEFENDANT (CV-SPC-DEC-ENG-00915.docx)
JUDGMENT_BY_ADMISSION_DEFENDANT_BILINGUAL (CV-SPC-DEC-WEL-00915.docx)
JUDGMENT_BY_ADMISSION_OR_DETERMINATION (CV-SPC-CLM-ENG-00001-JBA-JBD.docx) - ccj-request.pdf |
Claimant Response (CLAIMANT_RESPONSE_CUI) DJ non divergent spec (JUDGEMENT_BY_ADMISSION_NON_DIVERGENT_SPEC) Upload translated document claimant intention (UPLOAD_TRANSLATED_DOCUMENT_CLAIMANT_INTENTION) Upload translated claimant rejects repayment plan (UPLOAD_TRANSLATED_DOCUMENT_CLAIMANT_REJECTS_REPAYMENT_PLAN) |
GenerateJudgmentByAdmissionDocDefendant |
claimant_response_cui.bpmn judgment_by_admission_non_divergent_spec.bpmn upload_translated_claimant_intention_document_notify.bpmn upload_translated_document_claimant_rejects_repayment_plan.bpmn |
Docmosis (Camunda callback) |
— |
JUDGMENT_BY_ADMISSION_CLAIMANT (CV-SPC-DEC-ENG-00916.docx)
JUDGMENT_BY_ADMISSION_CLAIMANT_BILINGUAL (CV-SPC-DEC-WEL-00916.docx)
JUDGMENT_BY_ADMISSION_DEFENDANT (CV-SPC-DEC-ENG-00915.docx)
JUDGMENT_BY_ADMISSION_DEFENDANT_BILINGUAL (CV-SPC-DEC-WEL-00915.docx)
JUDGMENT_BY_ADMISSION_OR_DETERMINATION (CV-SPC-CLM-ENG-00001-JBA-JBD.docx) - ccj-request.pdf |
| Claimant Response (CLAIMANT_RESPONSE_CUI) |
Generate_LIP_Claimant_MD |
claimant_response_cui.bpmn |
Docmosis (Camunda callback) |
Claimant |
CLAIMANT_LIP_MANUAL_DETERMINATION_PDF (CV-SPC-CLM-ENG-00001-LIP-MD.docx) - request-org-repayment-amount.pdf |
Claimant Response (CLAIMANT_RESPONSE_CUI) DJ non divergent spec (JUDGEMENT_BY_ADMISSION_NON_DIVERGENT_SPEC) Upload translated document claimant intention (UPLOAD_TRANSLATED_DOCUMENT_CLAIMANT_INTENTION) |
PostClaimantLipJBALetter |
claimant_response_cui.bpmn judgment_by_admission_non_divergent_spec.bpmn upload_translated_claimant_intention_document_notify.bpmn |
Docmosis (Camunda callback) |
Claimant |
DEFAULT_JUDGMENT_COVER_LETTER (CV-SPC-STD-ENG-DJ-COVER-LETTER-00985.docx) - default_judgment_cover_letter.pdf |
Claimant Response (CLAIMANT_RESPONSE_CUI) DJ non divergent spec (JUDGEMENT_BY_ADMISSION_NON_DIVERGENT_SPEC) Upload translated document claimant intention (UPLOAD_TRANSLATED_DOCUMENT_CLAIMANT_INTENTION) Upload translated claimant rejects repayment plan (UPLOAD_TRANSLATED_DOCUMENT_CLAIMANT_REJECTS_REPAYMENT_PLAN) |
SendJudgmentByAdmissionLiPLetterDef1 |
claimant_response_cui.bpmn judgment_by_admission_non_divergent_spec.bpmn upload_translated_claimant_intention_document_notify.bpmn upload_translated_document_claimant_rejects_repayment_plan.bpmn |
Docmosis (Camunda callback) |
Defendant |
JUDGMENT_BY_ADMISSION_PIN_IN_POST_LIP_DEFENDANT_LETTER (CV-CMC-LET-ENG-PIP-0002.docx) - judgment_by_admission_non_divergent_spec_pip_letter.pdf |
View and respond to defence (CLAIMANT_RESPONSE) View and respond to defence (CLAIMANT_RESPONSE_SPEC) |
ClaimantResponseConfirmsNotToProceedNotify |
claimant_response.bpmn claimant_response_spec.bpmn |
Email |
Applicant solicitor (LR) |
claimantSolicitorConfirmsNotToProceed (1db28f85-9068-4a08-aad1-dd4bfedf9f3d) |
View and respond to defence (CLAIMANT_RESPONSE) View and respond to defence (CLAIMANT_RESPONSE_SPEC) |
ClaimantResponseConfirmsNotToProceedNotify |
claimant_response.bpmn claimant_response_spec.bpmn |
Email |
Applicant solicitor (LR) |
claimantSolicitorConfirmsNotToProceedSpec (47c2d184-99b6-4736-803c-3c29b5f81f40) |
View and respond to defence (CLAIMANT_RESPONSE) View and respond to defence (CLAIMANT_RESPONSE_SPEC) |
ClaimantResponseConfirmsNotToProceedNotify |
claimant_response.bpmn claimant_response_spec.bpmn |
Email |
Applicant solicitor (LR) |
notifyRespondentSolicitorPartAdmitPayImmediatelyAcceptedSpec (25faab72-e292-4048-aef8-15d7fbad3fdc) |
View and respond to defence (CLAIMANT_RESPONSE) View and respond to defence (CLAIMANT_RESPONSE_SPEC) |
ClaimantResponseConfirmsNotToProceedNotify |
claimant_response.bpmn claimant_response_spec.bpmn |
Email |
Respondent 1 solicitor (LR) |
claimantSolicitorConfirmsNotToProceed (1db28f85-9068-4a08-aad1-dd4bfedf9f3d) |
View and respond to defence (CLAIMANT_RESPONSE) View and respond to defence (CLAIMANT_RESPONSE_SPEC) |
ClaimantResponseConfirmsNotToProceedNotify |
claimant_response.bpmn claimant_response_spec.bpmn |
Email |
Respondent 1 solicitor (LR) |
notifyRespondentSolicitorPartAdmitPayImmediatelyAcceptedSpec (25faab72-e292-4048-aef8-15d7fbad3fdc) |
View and respond to defence (CLAIMANT_RESPONSE) View and respond to defence (CLAIMANT_RESPONSE_SPEC) |
ClaimantResponseConfirmsNotToProceedNotify |
claimant_response.bpmn claimant_response_spec.bpmn |
Email |
Respondent 1 solicitor (LR) |
respondentSolicitorNotifyNotToProceedSpec (69ae7c84-3814-48d9-a69a-0e0d5bf0ca73) |
View and respond to defence (CLAIMANT_RESPONSE) View and respond to defence (CLAIMANT_RESPONSE_SPEC) |
ClaimantResponseConfirmsNotToProceedNotify |
claimant_response.bpmn claimant_response_spec.bpmn |
Email |
Respondent 2 solicitor (LR) |
claimantSolicitorConfirmsNotToProceed (1db28f85-9068-4a08-aad1-dd4bfedf9f3d) |
View and respond to defence (CLAIMANT_RESPONSE) View and respond to defence (CLAIMANT_RESPONSE_SPEC) |
ClaimantResponseConfirmsNotToProceedNotify |
claimant_response.bpmn claimant_response_spec.bpmn |
Email |
Respondent 2 solicitor (LR) |
notifyRespondentSolicitorPartAdmitPayImmediatelyAcceptedSpec (25faab72-e292-4048-aef8-15d7fbad3fdc) |
View and respond to defence (CLAIMANT_RESPONSE) View and respond to defence (CLAIMANT_RESPONSE_SPEC) |
ClaimantResponseConfirmsNotToProceedNotify |
claimant_response.bpmn claimant_response_spec.bpmn |
Email |
Respondent 2 solicitor (LR) |
respondentSolicitorNotifyNotToProceedSpec (69ae7c84-3814-48d9-a69a-0e0d5bf0ca73) |
View and respond to defence (CLAIMANT_RESPONSE) View and respond to defence (CLAIMANT_RESPONSE_SPEC) Respond to claim (DEFENDANT_RESPONSE) Respond to claim (DEFENDANT_RESPONSE_SPEC) |
GenerateDirectionsQuestionnaireCallbackHandler |
claimant_response.bpmn claimant_response_spec.bpmn defendant_response.bpmn defendant_response_spec.bpmn |
Docmosis (Camunda callback) |
— |
CLAIMANT_RESPONSE_SPEC (CV-SPC-HRN-ENG-01356.docx)
CLAIMANT_RESPONSE_SPEC_FAST_TRACK_INT (CV-SPC-HRN-ENG-01359.docx)
DEFENDANT_RESPONSE_SPEC_FAST_TRACK_INT (CV-SPC-HRN-ENG-01358.docx)
DQ_RESPONSE_1V1 (CV-UNS-HRN-ENG-01343.docx)
DQ_RESPONSE_1V1_FAST_TRACK_INT (CV-UNS-HRN-ENG-01345.docx)
DQ_RESPONSE_1V2_DS (CV-UNS-HRN-ENG-01341.docx)
DQ_RESPONSE_1V2_DS_FAST_TRACK_INT (CV-UNS-HRN-ENG-01346.docx)
DQ_RESPONSE_1V2_SS (CV-UNS-HRN-ENG-01342.docx)
DQ_RESPONSE_1V2_SS_FAST_TRACK_INT (CV-UNS-HRN-ENG-01347.docx)
DQ_RESPONSE_2V1 (CV-UNS-HRN-ENG-01344.docx)
DQ_RESPONSE_2V1_FAST_TRACK_INT (CV-UNS-HRN-ENG-01348.docx) |
View and respond to defence (CLAIMANT_RESPONSE_SPEC) upload translated document claimant lr intention (UPLOAD_TRANSLATED_DOCUMENT_CLAIMANT_LR_INTENTION) |
ClaimantDefendantAgreedMediationNotify |
claimant_response_spec.bpmn upload_translated_lr_claimant_intention.bpmn |
Email |
Applicant solicitor (LR) |
notifyApplicantLRMediationAgreementTemplate (d70fdd13-3530-457b-abf3-afa758671a33) |
View and respond to defence (CLAIMANT_RESPONSE_SPEC) upload translated document claimant lr intention (UPLOAD_TRANSLATED_DOCUMENT_CLAIMANT_LR_INTENTION) |
ClaimantDefendantAgreedMediationNotify |
claimant_response_spec.bpmn upload_translated_lr_claimant_intention.bpmn |
Email |
Applicant solicitor (LR) |
notifyApplicantLRMediationTemplate (530c515c-8dc4-40c4-a622-6264d681fca8) |
View and respond to defence (CLAIMANT_RESPONSE_SPEC) upload translated document claimant lr intention (UPLOAD_TRANSLATED_DOCUMENT_CLAIMANT_LR_INTENTION) |
ClaimantDefendantAgreedMediationNotify |
claimant_response_spec.bpmn upload_translated_lr_claimant_intention.bpmn |
Email |
Respondent 1 solicitor (LR) |
notifyDefendantLRForMediation (26412851-6fa7-439d-bec2-a07677e8684c) |
View and respond to defence (CLAIMANT_RESPONSE_SPEC) upload translated document claimant lr intention (UPLOAD_TRANSLATED_DOCUMENT_CLAIMANT_LR_INTENTION) |
ClaimantDefendantAgreedMediationNotify |
claimant_response_spec.bpmn upload_translated_lr_claimant_intention.bpmn |
Email |
Respondent 1 solicitor (LR) |
notifyRespondentLRMediationAgreementTemplate (3ec1ea36-7e7a-4a4b-8d59-30de0b1e4906) |
View and respond to defence (CLAIMANT_RESPONSE_SPEC) upload translated document claimant lr intention (UPLOAD_TRANSLATED_DOCUMENT_CLAIMANT_LR_INTENTION) |
ClaimantDefendantAgreedMediationNotify |
claimant_response_spec.bpmn upload_translated_lr_claimant_intention.bpmn |
Email |
Respondent 2 solicitor (LR) |
notifyDefendantLRForMediation (26412851-6fa7-439d-bec2-a07677e8684c) |
View and respond to defence (CLAIMANT_RESPONSE_SPEC) upload translated document claimant lr intention (UPLOAD_TRANSLATED_DOCUMENT_CLAIMANT_LR_INTENTION) |
ClaimantDefendantAgreedMediationNotify |
claimant_response_spec.bpmn upload_translated_lr_claimant_intention.bpmn |
Email |
Defendant 1 (LiP) |
notifyRespondentLiPMediationAgreementTemplate (1663196f-d970-4c11-b636-2b3981d08625) |
View and respond to defence (CLAIMANT_RESPONSE_SPEC) upload translated document claimant lr intention (UPLOAD_TRANSLATED_DOCUMENT_CLAIMANT_LR_INTENTION) |
ClaimantDefendantAgreedMediationNotify |
claimant_response_spec.bpmn upload_translated_lr_claimant_intention.bpmn |
Email |
Defendant 1 (LiP) |
notifyRespondentLiPMediationAgreementTemplateWelsh (91e05128-87c5-459c-8412-7ae22eab5d00) |
| View and respond to defence (CLAIMANT_RESPONSE_SPEC) |
ClaimantResponseAgreedRepaymentNotify |
claimant_response_spec.bpmn |
Email |
Respondent 1 solicitor (LR) |
respondentSolicitorCcjNotificationTemplate (25faab72-e292-4048-aef8-15d7fbad3fdc) |
| View and respond to defence (CLAIMANT_RESPONSE_SPEC) |
ClaimantResponseAgreedRepaymentNotify |
claimant_response_spec.bpmn |
Email |
Defendant 1 (LiP) |
respondentCcjNotificationTemplate (a4f03bd6-9cc6-48b8-b0cd-07fa592a713b) |
| View and respond to defence (CLAIMANT_RESPONSE_SPEC) |
ClaimantResponseAgreedRepaymentNotify |
claimant_response_spec.bpmn |
Email |
Defendant 1 (LiP) |
respondentCcjNotificationWelshTemplate (0ea3d2ad-eece-41ba-a785-53fa6d13bd4c) |
| View and respond to defence (CLAIMANT_RESPONSE_SPEC) |
ClaimantResponseAgreedSettledPartAdmitNotify |
claimant_response_spec.bpmn |
Email |
Defendant 1 (LiP) |
respondentLipPartAdmitSettleClaimBilingualTemplate (d62729c3-6484-477b-98a5-222c3205380c) |
| View and respond to defence (CLAIMANT_RESPONSE_SPEC) |
ClaimantResponseAgreedSettledPartAdmitNotify |
claimant_response_spec.bpmn |
Email |
Defendant 1 (LiP) |
respondentLipPartAdmitSettleClaimTemplate (58a56cf9-0840-452d-b46b-b4452cbb3d79) |
| View and respond to defence (CLAIMANT_RESPONSE_SPEC) |
ClaimantResponseAgreedSettledPartAdmitNotify |
claimant_response_spec.bpmn |
Email |
Respondent 1 solicitor (LR) |
respondentLrPartAdmitSettleClaimTemplate (40eb36c1-f986-41b7-846a-1dc75467c2bf) |
| View and respond to defence (CLAIMANT_RESPONSE_SPEC) |
ClaimantResponseConfirmsNotToProceedLipNotify |
claimant_response_spec.bpmn |
Email |
Defendant 1 (LiP) |
claimantSolicitorConfirmsNotToProceed (1db28f85-9068-4a08-aad1-dd4bfedf9f3d) |
| View and respond to defence (CLAIMANT_RESPONSE_SPEC) |
ClaimantResponseConfirmsNotToProceedLipNotify |
claimant_response_spec.bpmn |
Email |
Defendant 1 (LiP) |
notifyDefendantTranslatedDocumentUploaded (fa8af4ba-ceef-46fb-ab83-d4a110eb3c57) |
| View and respond to defence (CLAIMANT_RESPONSE_SPEC) |
ClaimantResponseConfirmsNotToProceedLipNotify |
claimant_response_spec.bpmn |
Email |
Defendant 1 (LiP) |
notifyRespondentLipPartAdmitPayImmediatelyAcceptedSpec (a4f03bd6-9cc6-48b8-b0cd-07fa592a713b) |
| View and respond to defence (CLAIMANT_RESPONSE_SPEC) |
ClaimantResponseConfirmsNotToProceedLipNotify |
claimant_response_spec.bpmn |
Email |
Defendant 1 (LiP) |
respondent1LipClaimUpdatedTemplate (0a7a3178-695b-42a7-833e-a260509bc79f) |
| View and respond to defence (CLAIMANT_RESPONSE_SPEC) |
ClaimantResponseNotAgreedRepaymentNotify |
claimant_response_spec.bpmn |
Email |
Applicant solicitor (LR) |
notifyClaimantLrTemplate (cee63486-8f75-42ea-baca-5e602e248ab6) |
| View and respond to defence (CLAIMANT_RESPONSE_SPEC) |
ClaimantResponseNotAgreedRepaymentNotify |
claimant_response_spec.bpmn |
Email |
Claimant (LiP) |
notifyClaimantLipTemplateManualDetermination (16046f1d-2443-47b2-980b-ecc1d6842fb7) |
| View and respond to defence (CLAIMANT_RESPONSE_SPEC) |
ClaimantResponseNotAgreedRepaymentNotify |
claimant_response_spec.bpmn |
Email |
Claimant (LiP) |
notifyClaimantLipTemplateManualDeterminationForWelsh (1b8175df-05c4-4a8b-8f37-a0c489835d2e) |
| View and respond to defence (CLAIMANT_RESPONSE_SPEC) |
ClaimantResponseNotAgreedRepaymentNotify |
claimant_response_spec.bpmn |
Email |
Defendant 1 (LiP) |
notifyDefendantLipTemplate (f2521805-bfec-42b9-99f5-9fda3dfb6a99) |
| View and respond to defence (CLAIMANT_RESPONSE_SPEC) |
ClaimantResponseNotAgreedRepaymentNotify |
claimant_response_spec.bpmn |
Email |
Defendant 1 (LiP) |
notifyDefendantLipWelshTemplate (cafe1ef5-8511-43df-b40b-24cd001060db) |
| View and respond to defence (CLAIMANT_RESPONSE_SPEC) |
ClaimantResponseNotAgreedRepaymentNotify |
claimant_response_spec.bpmn |
Email |
Respondent 1 solicitor (LR) |
notifyDefendantLrTemplate (651ac972-fb4b-49cb-aace-9317ccd069f1) |
| View and respond to defence (CLAIMANT_RESPONSE_SPEC) |
ClaimantResponsePartAdmitPayImmediatelyNotifier |
claimant_response_spec.bpmn |
Email |
Respondent 1 solicitor (LR) |
partAdmitPayImmediatelyAgreedDefendant (d653484b-2e1d-4e65-bea5-b58f23a3f242) |
| View and respond to defence (CLAIMANT_RESPONSE_SPEC) |
ClaimantResponsePartAdmitPayImmediatelyNotifier |
claimant_response_spec.bpmn |
Email |
Applicant solicitor (LR) |
partAdmitPayImmediatelyAgreedClaimant (c8f80d91-5f4f-4396-9955-6c5da13a818b) |
| View and respond to defence (CLAIMANT_RESPONSE_SPEC) |
GenerateDashboardNotificationsClaimantResponseSpec |
claimant_response_spec.bpmn |
Dashboard |
Defendant |
No template — task list only |
| View and respond to defence (CLAIMANT_RESPONSE_SPEC) |
GenerateDashboardNotificationsClaimantResponseSpec |
claimant_response_spec.bpmn |
Dashboard |
Claimant |
Notice.AAA6.ClaimantIntent.ClaimSettled.Defendant
Notice.AAA6.ClaimantIntent.ClaimantEndsClaim.Defendant
Notice.AAA6.ClaimantIntent.ClaimantRejectsPlan.DefendantOrgLtdCo.Defendant
Notice.AAA6.ClaimantIntent.GoToHearing.DefFullDefence.ClaimantDisputes.Defendant
Notice.AAA6.ClaimantIntent.GoToHearing.DefFullDefence.ClaimantDisputes.NoMediation.Defendant
Notice.AAA6.ClaimantIntent.GoToHearing.DefPartAdmit.Defendant
Notice.AAA6.ClaimantIntent.GoToHearing.DefPartAdmit.FullDefence.StatesPaid.ClaimantConfirms.Defendant
Notice.AAA6.ClaimantIntent.GoToHearing.DefPartAdmit.FullDefence.StatesPaid.PartOrFull.ClaimantDisputes.Defendant
Notice.AAA6.ClaimantIntent.Mediation.CARM.Defendant
Notice.AAA6.ClaimantIntent.Mediation.Defendant
Notice.AAA6.ClaimantIntent.Multi.Int.Await.Defendant
Notice.AAA6.ClaimantIntent.PartAdmit.Defendant
Notice.AAA6.ClaimantIntent.RequestCCJ.ClaimantRejectsDefPlan.ClaimantDisagreesCourtPlan.Defendant
Notice.AAA6.ClaimantIntent.RequestedCCJ.ClaimantAcceptedDefendantPlan.Defendant
Notice.AAA6.ClaimantIntent.SettlementAgreement.ClaimantAcceptsPlan.Defendant
Notice.AAA6.ClaimantIntent.SettlementAgreement.ClaimantRejectsPlan.CourtAgreesWithClaimant.Defendant
Notice.AAA6.ClaimantIntent.SettlementAgreement.ClaimantRejectsPlan.CourtAgreesWithDefendant.Defendant |
| Confirm Order Review Final Order (CONFIRM_ORDER_REVIEW_FINAL_ORDER) |
UpdateTaskListConfirmOrderReviewClaimant |
confirm_order_review_final_order.bpmn |
Dashboard |
Claimant |
No template — task list only |
| Confirm Order Review Final Order (CONFIRM_ORDER_REVIEW_FINAL_ORDER) |
UpdateTaskListConfirmOrderReviewDefendant |
confirm_order_review_final_order.bpmn |
Dashboard |
Defendant |
No template — task list only |
| Cosc Application After Payment (INITIATE_COSC_APPLICATION_AFTER_PAYMENT) |
NotifyApplicantSolicitorCoscApplication |
initiate_cosc_application_after_payment.bpmn |
Email |
Applicant |
notifyClaimantLRCoscApplied (0ef9cda6-1ad4-4191-857b-c298ec71cf4c) |
Cosc Application After Payment (INITIATE_COSC_APPLICATION_AFTER_PAYMENT) Process COSC Application (PROCESS_COSC_APPLICATION) |
GenerateCoscDocument |
initiate_cosc_application_after_payment.bpmn process_cosc_application.bpmn |
Docmosis (Camunda callback) |
— |
CERTIFICATE_OF_DEBT_PAYMENT (CV-SPC-STD-ENG-N441A.docx)
CERTIFICATE_OF_DEBT_PAYMENT_WELSH (CV-SPC-STD-WEL-N441A.docx) |
| Make a Court officer order (COURT_OFFICER_ORDER) |
GenerateOrderNotifyPartiesCourtOfficerOrder |
court_officer_order.bpmn |
Email |
Applicant solicitor (LR) |
generateOrderNotificationTemplate (7dad220d-92fd-480c-bb2c-4930d852ee88) |
| Make a Court officer order (COURT_OFFICER_ORDER) |
GenerateOrderNotifyPartiesCourtOfficerOrder |
court_officer_order.bpmn |
Email |
Respondent 1 solicitor (LR) |
generateOrderNotificationTemplate (7dad220d-92fd-480c-bb2c-4930d852ee88) |
| Make a Court officer order (COURT_OFFICER_ORDER) |
GenerateOrderNotifyPartiesCourtOfficerOrder |
court_officer_order.bpmn |
Email |
Respondent 2 solicitor (LR) |
generateOrderNotificationTemplate (7dad220d-92fd-480c-bb2c-4930d852ee88) |
| Make a Court officer order (COURT_OFFICER_ORDER) |
GenerateOrderNotifyPartiesCourtOfficerOrder |
court_officer_order.bpmn |
Email |
Claimant (LiP) |
notifyLipUpdateTemplate (edf3ac20-fb30-43ac-a0fd-dc72f9f37aaf) |
| Make a Court officer order (COURT_OFFICER_ORDER) |
GenerateOrderNotifyPartiesCourtOfficerOrder |
court_officer_order.bpmn |
Email |
Claimant (LiP) |
notifyLipUpdateTemplateBilingual (730f4e11-3cb0-43a7-aeeb-8373a28fbc1d) |
| Make a Court officer order (COURT_OFFICER_ORDER) |
GenerateOrderNotifyPartiesCourtOfficerOrder |
court_officer_order.bpmn |
Email |
Claimant (LiP) |
orderBeingTranslatedTemplateWelsh (8e5c35fc-b9b3-4172-9509-e5f1838a218a) |
| Make a Court officer order (COURT_OFFICER_ORDER) |
GenerateOrderNotifyPartiesCourtOfficerOrder |
court_officer_order.bpmn |
Email |
Defendant 1 (LiP) |
notifyLipUpdateTemplate (edf3ac20-fb30-43ac-a0fd-dc72f9f37aaf) |
| Make a Court officer order (COURT_OFFICER_ORDER) |
GenerateOrderNotifyPartiesCourtOfficerOrder |
court_officer_order.bpmn |
Email |
Defendant 1 (LiP) |
notifyLipUpdateTemplateBilingual (730f4e11-3cb0-43a7-aeeb-8373a28fbc1d) |
| Make a Court officer order (COURT_OFFICER_ORDER) |
GenerateOrderNotifyPartiesCourtOfficerOrder |
court_officer_order.bpmn |
Email |
Defendant 1 (LiP) |
orderBeingTranslatedTemplateWelsh (8e5c35fc-b9b3-4172-9509-e5f1838a218a) |
| Make a Court officer order (COURT_OFFICER_ORDER) |
GenerateDashboardNotificationsCourtOfficerOrder |
court_officer_order.bpmn |
Dashboard |
Claimant |
Notice.AAA6.CP.Court.Officer.Order.Claimant |
| Make a Court officer order (COURT_OFFICER_ORDER) |
GenerateDashboardNotificationsCourtOfficerOrder |
court_officer_order.bpmn |
Dashboard |
Defendant |
Notice.AAA6.CP.Court.Officer.Order.Defendant |
| Make a Court officer order (COURT_OFFICER_ORDER) |
CourtOfficerOrderHandler |
court_officer_order.bpmn |
Docmosis (User callback) |
— |
COURT_OFFICER_ORDER_PDF (CV-UNS-DEC-ENG-01299.docx) |
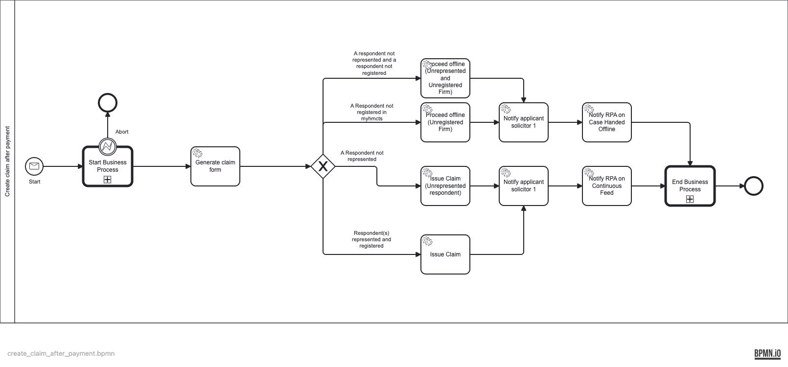
| Case issued after payment (CREATE_CLAIM_AFTER_PAYMENT) |
CreateClaimAfterPaymentContinuingOfflineNotifier |
create_claim_after_payment.bpmn |
Email |
Applicant solicitor (LR) |
solicitorCaseTakenOffline (0928c6fa-f9b1-45f9-9fd2-57b0bed7d79b) |
| Case issued after payment (CREATE_CLAIM_AFTER_PAYMENT) |
CreateClaimAfterPaymentContinuingOfflineNotifier |
create_claim_after_payment.bpmn |
Email |
Claimant (LiP) |
claimantLipClaimUpdatedBilingualTemplate (0948a7ae-f389-4dc7-aaa5-c67768922813) |
| Case issued after payment (CREATE_CLAIM_AFTER_PAYMENT) |
CreateClaimAfterPaymentContinuingOfflineNotifier |
create_claim_after_payment.bpmn |
Email |
Claimant (LiP) |
claimantLipClaimUpdatedTemplate (331c63d8-e319-4460-b05e-b235ac35100b) |
| Case issued after payment (CREATE_CLAIM_AFTER_PAYMENT) |
CreateClaimAfterPaymentContinuingOnlineNotifier |
create_claim_after_payment.bpmn |
Email |
Applicant solicitor (LR) |
claimantSolicitorClaimContinuingOnlineCos (07de3877-f293-41be-b6d2-24869dadbe97) |
| Case issued after payment (CREATE_CLAIM_AFTER_PAYMENT) |
GenerateClaimForm |
create_claim_after_payment.bpmn |
Docmosis (Camunda callback) |
— |
LIP_CLAIM_FORM (CV-UNS-CLM-ENG-01096.docx) - litigant_in_person_claim_form.pdf
N1 (CV-UNS-CLM-ENG-01126.docx)
N1_MULTIPARTY_SAME_SOL (CV-UNS-CLM-ENG-01125.docx) |
| Case issued after payment (CREATE_CLAIM_SPEC_AFTER_PAYMENT) |
ClaimSubmissionNotifyParties |
create_claim_spec_after_payment.bpmn |
Email |
Claimant (LiP) |
notifyClaimantLipForClaimSubmissionTemplate (e4cd677a-b3b8-4d63-84a3-89907d505e8e) |
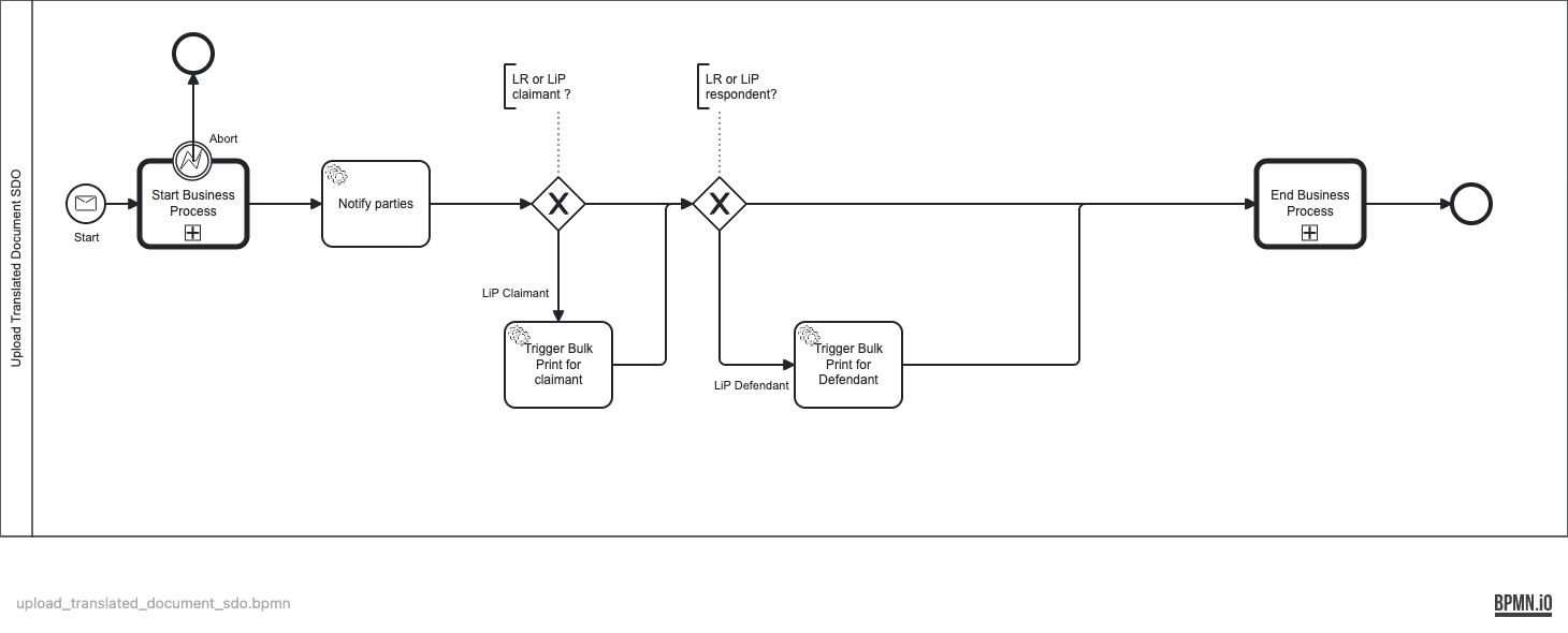
Case issued after payment (CREATE_CLAIM_SPEC_AFTER_PAYMENT) Upload translated document lip (UPLOAD_TRANSLATED_DOCUMENT_CLAIM_ISSUE) |
ContinuingClaimOnlineSpecClaimNotifier |
create_claim_spec_after_payment.bpmn upload_translated_document_claim_issue_notify.bpmn |
Email |
Applicant solicitor (LR) |
claimantSolicitorClaimContinuingOnline1v2ForSpec (c688fa91-d838-4376-9129-5641ddfb15a7) |
Case issued after payment (CREATE_CLAIM_SPEC_AFTER_PAYMENT) Upload translated document lip (UPLOAD_TRANSLATED_DOCUMENT_CLAIM_ISSUE) |
ContinuingClaimOnlineSpecClaimNotifier |
create_claim_spec_after_payment.bpmn upload_translated_document_claim_issue_notify.bpmn |
Email |
Applicant solicitor (LR) |
claimantSolicitorClaimContinuingOnlineForSpec (930d6c28-cfcf-42ba-b61f-0140f29e62f0) |
Case issued after payment (CREATE_CLAIM_SPEC_AFTER_PAYMENT) Upload translated document lip (UPLOAD_TRANSLATED_DOCUMENT_CLAIM_ISSUE) |
ContinuingClaimOnlineSpecClaimNotifier |
create_claim_spec_after_payment.bpmn upload_translated_document_claim_issue_notify.bpmn |
Email |
Respondent 1 solicitor (LR) |
respondentSolicitorClaimContinuingOnlineForSpec (a9edb613-f520-480a-9c22-3e93541bfb53) |
Case issued after payment (CREATE_CLAIM_SPEC_AFTER_PAYMENT) Upload translated document lip (UPLOAD_TRANSLATED_DOCUMENT_CLAIM_ISSUE) |
ContinuingClaimOnlineSpecClaimNotifier |
create_claim_spec_after_payment.bpmn upload_translated_document_claim_issue_notify.bpmn |
Email |
Respondent 2 solicitor (LR) |
respondentSolicitorClaimContinuingOnlineForSpec (a9edb613-f520-480a-9c22-3e93541bfb53) |
Case issued after payment (CREATE_CLAIM_SPEC_AFTER_PAYMENT) Upload translated document lip (UPLOAD_TRANSLATED_DOCUMENT_CLAIM_ISSUE) |
ContinuingClaimOnlineSpecClaimNotifier |
create_claim_spec_after_payment.bpmn upload_translated_document_claim_issue_notify.bpmn |
Email |
Claimant (LiP) |
bilingualClaimantClaimContinuingOnlineForSpec (9b728904-00ea-431c-894f-b66d5fd3baf9) |
Case issued after payment (CREATE_CLAIM_SPEC_AFTER_PAYMENT) Upload translated document lip (UPLOAD_TRANSLATED_DOCUMENT_CLAIM_ISSUE) |
ContinuingClaimOnlineSpecClaimNotifier |
create_claim_spec_after_payment.bpmn upload_translated_document_claim_issue_notify.bpmn |
Email |
Claimant (LiP) |
claimantClaimContinuingOnlineForSpec (04bc79ee-2f8f-44d8-8bb6-a7fd5ad93e4f) |
Case issued after payment (CREATE_CLAIM_SPEC_AFTER_PAYMENT) Upload translated document lip (UPLOAD_TRANSLATED_DOCUMENT_CLAIM_ISSUE) |
ContinuingClaimOnlineSpecClaimNotifier |
create_claim_spec_after_payment.bpmn upload_translated_document_claim_issue_notify.bpmn |
Email |
Defendant 1 (LiP) |
respondentDefendantResponseForSpec (2c4435ae-af57-4988-9e79-cb28db4bba49) |
| Case issued after payment (CREATE_CLAIM_SPEC_AFTER_PAYMENT) |
RaisingClaimAgainstSpecLitigantInPersonForNotifier |
create_claim_spec_after_payment.bpmn |
Email |
Applicant solicitor (LR) |
claimantSolicitorSpecCaseWillProgressOffline (f837c89e-3f00-4eac-b127-9a417e7919b9) |
| Case issued after payment (CREATE_CLAIM_SPEC_AFTER_PAYMENT) |
TakenOfflineCaseForSpecNotifier |
create_claim_spec_after_payment.bpmn |
Email |
Applicant solicitor (LR) |
solicitorCaseTakenOfflineForSpec (0c6968eb-6a8f-44b2-8f76-a3259a3736d2) |
| Case issued after payment (CREATE_CLAIM_SPEC_AFTER_PAYMENT) |
GenerateDashboardNotificationsCreateClaimAfterPayment |
create_claim_spec_after_payment.bpmn |
Dashboard |
Applicant |
Notice.AAA6.ClaimIssue.HWF.PhonePayment
Notice.AAA6.ClaimIssue.Response.Await |
| Case issued after payment (CREATE_CLAIM_SPEC_AFTER_PAYMENT) |
GenerateDashboardNotificationsCreateClaimAfterPayment |
create_claim_spec_after_payment.bpmn |
Dashboard |
Defendant |
Notice.AAA6.ClaimIssue.Response.Required |
| Case issued after payment (CREATE_CLAIM_SPEC_AFTER_PAYMENT) |
GenerateClaimFormForSpec |
create_claim_spec_after_payment.bpmn |
Docmosis (Camunda callback) |
— |
N1 (CV-UNS-CLM-ENG-01126.docx)
N2 (CV-SPC-CLM-ENG-01349.docx)
N2_1V2_DIFFERENT_SOL (CV-SPC-CLM-ENG-01350.docx)
N2_1V2_DIFFERENT_SOL_LIP (CV-SPC-CLM-ENG-01354.docx)
N2_1V2_SAME_SOL (CV-SPC-CLM-ENG-01351.docx)
N2_2V1 (CV-SPC-CLM-ENG-01352.docx)
N2_2V1_LIP (CV-SPC-CLM-ENG-01355.docx) |
Case issued after payment (CREATE_CLAIM_SPEC_AFTER_PAYMENT) Upload translated document lip (UPLOAD_TRANSLATED_DOCUMENT_CLAIM_ISSUE) |
GeneratePipLetter |
create_claim_spec_after_payment.bpmn upload_translated_document_claim_issue_notify.bpmn |
Docmosis (Camunda callback) |
— |
PIN_IN_THE_POST_LETTER (CV-CMC-LET-ENG-PIP0001.docx) - PIP_letter.pdf |
| Create lip claim (CREATE_LIP_CLAIM) |
ClaimSubmittedApplicantNotifier |
create_lip_claim.bpmn |
Email |
Claimant (LiP) |
notifyLiPClaimantClaimSubmittedAndHelpWithFeeBilingualTemplate (5e9238b4-aa44-4d7f-966e-aa3cd592209d) |
| Create lip claim (CREATE_LIP_CLAIM) |
ClaimSubmittedApplicantNotifier |
create_lip_claim.bpmn |
Email |
Claimant (LiP) |
notifyLiPClaimantClaimSubmittedAndHelpWithFeeTemplate (d0965148-3e75-4b94-8f10-f0111d12124f) |
| Create lip claim (CREATE_LIP_CLAIM) |
ClaimSubmittedApplicantNotifier |
create_lip_claim.bpmn |
Email |
Claimant (LiP) |
notifyLiPClaimantClaimSubmittedAndPayClaimFeeBilingualTemplate (4a9fb225-0321-4308-b541-beba45aaf94c) |
| Create lip claim (CREATE_LIP_CLAIM) |
ClaimSubmittedApplicantNotifier |
create_lip_claim.bpmn |
Email |
Claimant (LiP) |
notifyLiPClaimantClaimSubmittedAndPayClaimFeeTemplate (2c4be8ac-4c19-4204-a02c-8e5229efdf61) |
| Create lip claim (CREATE_LIP_CLAIM) |
GenerateDashboardNotificationsCreateLipClaim |
create_lip_claim.bpmn |
Dashboard |
— |
Notice.AAA6.ClaimIssue.ClaimFee.Required
Notice.AAA6.ClaimIssue.HWF.Requested |
Create lip claim (CREATE_LIP_CLAIM) Case issued after payment (CREATE_CLAIM_SPEC_AFTER_PAYMENT) |
GenerateLipClaimFormCallBackHandler |
create_lip_claim.bpmn create_claim_spec_after_payment.bpmn |
Docmosis (Camunda callback) |
— |
DRAFT_CLAIM_FORM (CV-SPC-CLM-ENG-00001-DRAFT.docx) - draft_claim_form.pdf
GENERATE_LIP_CLAIMANT_CLAIM_FORM (CV-SPC-CLM-ENG-CLAIMANT-CLAIM-FORM.docx) - claim-form-claimant-copy.pdf
GENERATE_LIP_DEFENDANT_CLAIM_FORM (CV-SPC-CLM-ENG-DEFENDANT-CLAIM-FORM.docx) - sealed-claim-form.pdf |
Standard Direction Order (CREATE_SDO) Upload translated document SDO process (UPLOAD_TRANSLATED_DOCUMENT_SDO) |
CreateSDONotify |
create_sdo.bpmn upload_translated_document_sdo.bpmn |
Email |
Applicant solicitor (LR) |
sdoOrdered (ec357cfa-ff20-4bc1-bc08-afeb8b7c90a0) |
Standard Direction Order (CREATE_SDO) Upload translated document SDO process (UPLOAD_TRANSLATED_DOCUMENT_SDO) |
CreateSDONotify |
create_sdo.bpmn upload_translated_document_sdo.bpmn |
Email |
Applicant solicitor (LR) |
sdoOrderedSpec (38f56970-c3bc-47d3-8b80-421e8410078a) |
Standard Direction Order (CREATE_SDO) Upload translated document SDO process (UPLOAD_TRANSLATED_DOCUMENT_SDO) |
CreateSDONotify |
create_sdo.bpmn upload_translated_document_sdo.bpmn |
Email |
Applicant solicitor (LR) |
sdoOrderedSpecEa (e1c72e3f-31a2-4df2-abae-6c51905e6c8e) |
Standard Direction Order (CREATE_SDO) Upload translated document SDO process (UPLOAD_TRANSLATED_DOCUMENT_SDO) |
CreateSDONotify |
create_sdo.bpmn upload_translated_document_sdo.bpmn |
Email |
Respondent 1 solicitor (LR) |
sdoOrdered (ec357cfa-ff20-4bc1-bc08-afeb8b7c90a0) |
Standard Direction Order (CREATE_SDO) Upload translated document SDO process (UPLOAD_TRANSLATED_DOCUMENT_SDO) |
CreateSDONotify |
create_sdo.bpmn upload_translated_document_sdo.bpmn |
Email |
Respondent 1 solicitor (LR) |
sdoOrderedSpec (38f56970-c3bc-47d3-8b80-421e8410078a) |
Standard Direction Order (CREATE_SDO) Upload translated document SDO process (UPLOAD_TRANSLATED_DOCUMENT_SDO) |
CreateSDONotify |
create_sdo.bpmn upload_translated_document_sdo.bpmn |
Email |
Respondent 1 solicitor (LR) |
sdoOrderedSpecBilingual (e12733a1-aed9-4ff6-9ad1-da7d7cd0027d) |
Standard Direction Order (CREATE_SDO) Upload translated document SDO process (UPLOAD_TRANSLATED_DOCUMENT_SDO) |
CreateSDONotify |
create_sdo.bpmn upload_translated_document_sdo.bpmn |
Email |
Respondent 1 solicitor (LR) |
sdoOrderedSpecEa (e1c72e3f-31a2-4df2-abae-6c51905e6c8e) |
Standard Direction Order (CREATE_SDO) Upload translated document SDO process (UPLOAD_TRANSLATED_DOCUMENT_SDO) |
CreateSDONotify |
create_sdo.bpmn upload_translated_document_sdo.bpmn |
Email |
Respondent 2 solicitor (LR) |
sdoOrdered (ec357cfa-ff20-4bc1-bc08-afeb8b7c90a0) |
Standard Direction Order (CREATE_SDO) Upload translated document SDO process (UPLOAD_TRANSLATED_DOCUMENT_SDO) |
CreateSDONotify |
create_sdo.bpmn upload_translated_document_sdo.bpmn |
Email |
Respondent 2 solicitor (LR) |
sdoOrderedSpec (38f56970-c3bc-47d3-8b80-421e8410078a) |
Standard Direction Order (CREATE_SDO) Upload translated document SDO process (UPLOAD_TRANSLATED_DOCUMENT_SDO) |
CreateSDONotify |
create_sdo.bpmn upload_translated_document_sdo.bpmn |
Email |
Respondent 2 solicitor (LR) |
sdoOrderedSpecBilingual (e12733a1-aed9-4ff6-9ad1-da7d7cd0027d) |
Standard Direction Order (CREATE_SDO) Upload translated document SDO process (UPLOAD_TRANSLATED_DOCUMENT_SDO) |
CreateSDONotify |
create_sdo.bpmn upload_translated_document_sdo.bpmn |
Email |
Respondent 2 solicitor (LR) |
sdoOrderedSpecEa (e1c72e3f-31a2-4df2-abae-6c51905e6c8e) |
Standard Direction Order (CREATE_SDO) Upload translated document SDO process (UPLOAD_TRANSLATED_DOCUMENT_SDO) |
CreateSDONotify |
create_sdo.bpmn upload_translated_document_sdo.bpmn |
Email |
Claimant (LiP) |
notifyLipUpdateTemplate (edf3ac20-fb30-43ac-a0fd-dc72f9f37aaf) |
Standard Direction Order (CREATE_SDO) Upload translated document SDO process (UPLOAD_TRANSLATED_DOCUMENT_SDO) |
CreateSDONotify |
create_sdo.bpmn upload_translated_document_sdo.bpmn |
Email |
Claimant (LiP) |
notifyLipUpdateTemplateBilingual (730f4e11-3cb0-43a7-aeeb-8373a28fbc1d) |
Standard Direction Order (CREATE_SDO) Upload translated document SDO process (UPLOAD_TRANSLATED_DOCUMENT_SDO) |
CreateSDONotify |
create_sdo.bpmn upload_translated_document_sdo.bpmn |
Email |
Defendant 1 (LiP) |
notifyLipUpdateTemplate (edf3ac20-fb30-43ac-a0fd-dc72f9f37aaf) |
Standard Direction Order (CREATE_SDO) Upload translated document SDO process (UPLOAD_TRANSLATED_DOCUMENT_SDO) |
CreateSDONotify |
create_sdo.bpmn upload_translated_document_sdo.bpmn |
Email |
Defendant 1 (LiP) |
notifyLipUpdateTemplateBilingual (730f4e11-3cb0-43a7-aeeb-8373a28fbc1d) |
| Standard Direction Order (CREATE_SDO) |
GenerateDashboardNotificationCreateSDO |
create_sdo.bpmn |
Dashboard |
Claimant |
Notice.AAA6.CP.OrderMade.Claimant
Notice.AAA6.CP.SDOMadebyLA.Claimant
Notice.AAA6.ClaimantIntent.SDODrawn.PreCaseProgression.Claimant
Notice.AAA6.DefendantNoticeOfChange.ClaimRemainsOnline.Claimant
Notice.AAA6.MediationUnsuccessful.TrackChange.CARM.Claimant
Notice.AAA6.MediationUnsuccessfulWithoutUploadDocuments.TrackChange.CARM.Claimant |
| Standard Direction Order (CREATE_SDO) |
GenerateDashboardNotificationCreateSDO |
create_sdo.bpmn |
Dashboard |
Defendant |
Notice.AAA6.CP.OrderMade.Defendant
Notice.AAA6.CP.SDOMadebyLA.Defendant
Notice.AAA6.ClaimantIntent.SDODrawn.PreCaseProgression.Defendant
Notice.AAA6.MediationUnsuccessful.TrackChange.CARM.Defendant
Notice.AAA6.MediationUnsuccessfulWithoutUploadDocuments.TrackChange.CARM.Defendant |
| Standard Direction Order (CREATE_SDO) |
GenerateDashboardNotificationCreateSDO |
create_sdo.bpmn |
Dashboard |
Claimant |
Notice.AAA6.CP.HearingDocuments.Upload.Claimant |
| Standard Direction Order (CREATE_SDO) |
GenerateDashboardNotificationCreateSDO |
create_sdo.bpmn |
Dashboard |
Defendant |
Notice.AAA6.CP.HearingDocuments.Upload.Defendant |
| Standard Direction Order (CREATE_SDO) |
CreateSDOCallbackHandler |
create_sdo.bpmn |
Docmosis (User callback) |
— |
DJ_SDO_R2_DISPOSAL (CV-UNS-DEC-ENG-01331.docx) - Order_disposal.pdf
DJ_SDO_R2_TRIAL (CV-UNS-DEC-ENG-01379.docx) - Order_trial.pdf
SDO_FAST_FAST_TRACK_INT_R2 (CV-UNS-STD-ENG-01378_13066.docx) - fast_track_sdo.pdf
SDO_FAST_TRACK_NIHL (CV-UNS-STD-ENG-01387.docx) - fast_track_nihl_sdo.pdf
SDO_R2_DISPOSAL (CV-UNS-STD-ENG-01390.docx) - disposal_hearing_sdo.pdf
SDO_SMALL_DRH (CV-UNS-STD-ENG-01389.docx)
SDO_SMALL_R2 (CV-UNS-STD-ENG-01388.docx) |
Standard Direction Order (CREATE_SDO) Upload translated document SDO process (UPLOAD_TRANSLATED_DOCUMENT_SDO) |
SendSDOToClaimantLIP |
create_sdo.bpmn upload_translated_document_sdo.bpmn |
Docmosis (Camunda callback) |
Defendant |
SDO_COVER_LETTER (CV-SPC-STD-ENG-COVER-LETTER.docx) - sdo_cover_letter.pdf |
Standard Direction Order (CREATE_SDO) Upload translated document SDO process (UPLOAD_TRANSLATED_DOCUMENT_SDO) |
SendSDOToDefendantLIP |
create_sdo.bpmn upload_translated_document_sdo.bpmn |
Docmosis (Camunda callback) |
Defendant |
SDO_COVER_LETTER (CV-SPC-STD-ENG-COVER-LETTER.docx) - sdo_cover_letter.pdf |
| Decision on reconsideration (DECISION_ON_RECONSIDERATION_REQUEST) |
NotifyDecisionOnReconsiderationRequestNotifier |
notify_decision_on_reconsideration_request.bpmn |
Email |
Applicant solicitor (LR) |
notifyClaimReconsiderationLRTemplate (130a0a88-e5f2-4c83-b4a8-3872734d9834) |
| Decision on reconsideration (DECISION_ON_RECONSIDERATION_REQUEST) |
NotifyDecisionOnReconsiderationRequestNotifier |
notify_decision_on_reconsideration_request.bpmn |
Email |
Respondent 1 solicitor (LR) |
notifyClaimReconsiderationLRTemplate (130a0a88-e5f2-4c83-b4a8-3872734d9834) |
| Decision on reconsideration (DECISION_ON_RECONSIDERATION_REQUEST) |
NotifyDecisionOnReconsiderationRequestNotifier |
notify_decision_on_reconsideration_request.bpmn |
Email |
Respondent 2 solicitor (LR) |
notifyClaimReconsiderationLRTemplate (130a0a88-e5f2-4c83-b4a8-3872734d9834) |
| Decision on reconsideration (DECISION_ON_RECONSIDERATION_REQUEST) |
NotifyDecisionOnReconsiderationRequestNotifier |
notify_decision_on_reconsideration_request.bpmn |
Email |
Claimant (LiP) |
notifyClaimReconsiderationLRTemplate (130a0a88-e5f2-4c83-b4a8-3872734d9834) |
| Decision on reconsideration (DECISION_ON_RECONSIDERATION_REQUEST) |
NotifyDecisionOnReconsiderationRequestNotifier |
notify_decision_on_reconsideration_request.bpmn |
Email |
Defendant 1 (LiP) |
notifyClaimReconsiderationLRTemplate (130a0a88-e5f2-4c83-b4a8-3872734d9834) |
| Decision on reconsideration (DECISION_ON_RECONSIDERATION_REQUEST) |
GenerateDashboardNotificationsDecisionReconsideration |
notify_decision_on_reconsideration_request.bpmn |
Dashboard |
Claimant |
Notice.AAA6.CP.ReconDecisionMade.Claimant |
| Decision on reconsideration (DECISION_ON_RECONSIDERATION_REQUEST) |
GenerateDashboardNotificationsDecisionReconsideration |
notify_decision_on_reconsideration_request.bpmn |
Dashboard |
Defendant |
Notice.AAA6.CP.ReconDecisionMade.Defendant |
| Decision on reconsideration (DECISION_ON_RECONSIDERATION_REQUEST) |
JudgeDecisionOnReconsiderationRequestCallbackHandler |
notify_decision_on_reconsideration_request.bpmn |
Docmosis (User callback) |
— |
RECONSIDERATION_UPHELD_DECISION_OUTPUT_PDF (CV-UNS-DEC-ENG-00001.docx) - Decision_on_reconsideration_request.pdf |
| Decision on reconsideration (DECISION_ON_RECONSIDERATION_REQUEST) |
SendDORToClaimantLIP |
notify_decision_on_reconsideration_request.bpmn |
Docmosis (Camunda callback) |
— |
COVER_LETTER (CV-SPC-LET-ENG-COVER-LETTER.docx) - cover_letter.pdf |
| Decision on reconsideration (DECISION_ON_RECONSIDERATION_REQUEST) |
SendToDefendantLIP |
notify_decision_on_reconsideration_request.bpmn |
Docmosis (Camunda callback) |
— |
COVER_LETTER (CV-SPC-LET-ENG-COVER-LETTER.docx) - cover_letter.pdf |
| Request Default Judgment (DEFAULT_JUDGEMENT) |
GenerateDJFormNotifyParties |
generate_DJ_form.bpmn |
Email |
Applicant solicitor (LR) |
interimJudgmentApprovalClaimant (4c877342-3a0d-472a-ac85-0433d1d34e9b) |
| Request Default Judgment (DEFAULT_JUDGEMENT) |
GenerateDJFormNotifyParties |
generate_DJ_form.bpmn |
Email |
Respondent 1 solicitor (LR) |
interimJudgmentApprovalDefendant (193f5f1a-acf8-4c0e-9b34-a6f4f3f475d3) |
| Request Default Judgment (DEFAULT_JUDGEMENT) |
GenerateDJFormNotifyParties |
generate_DJ_form.bpmn |
Email |
Respondent 2 solicitor (LR) |
interimJudgmentApprovalDefendant (193f5f1a-acf8-4c0e-9b34-a6f4f3f475d3) |
| Request Default Judgment (DEFAULT_JUDGEMENT) |
GenerateDJFormNotifyParties |
generate_DJ_form.bpmn |
Email |
Applicant solicitor (LR) |
interimJudgmentRequestedClaimant (abb45291-c0de-4b23-abbb-8343e6a6f595) |
| Request Default Judgment (DEFAULT_JUDGEMENT) |
GenerateDJFormNotifyParties |
generate_DJ_form.bpmn |
Email |
Respondent 1 solicitor (LR) |
interimJudgmentRequestedDefendant (c6ae5dbc-d0da-4921-bc23-a3bcc15a718c) |
| Request Default Judgment (DEFAULT_JUDGEMENT) |
GenerateDJFormNotifyParties |
generate_DJ_form.bpmn |
Email |
Respondent 2 solicitor (LR) |
interimJudgmentRequestedDefendant (c6ae5dbc-d0da-4921-bc23-a3bcc15a718c) |
Request Default Judgment (DEFAULT_JUDGEMENT) Request Default Judgment (DEFAULT_JUDGEMENT_SPEC) |
GenerateDJForm |
generate_DJ_form.bpmn generate_spec_DJ_form.bpmn |
Docmosis (Camunda callback) |
— |
N121 (CV-UNS-DEC-ENG-01280.docx) - default_judgment_form.pdf
N121_SPEC (CV-SPC-DEC-ENG-00910.docx)
N121_SPEC_NON_IMMEDIATE (CV-SPC-DEC-ENG-00913.docx) |
| Check defendant deadline (DEFENDANT_RESPONSE_DEADLINE_CHECK) |
GenerateDashboardNotificationsDefendantResponseDeadlineCheck |
defendant_response_deadline_check.bpmn |
Dashboard |
Claimant |
Notice.AAA6.DefResponse.ResponseTimeElapsed.Claimant |
| Check defendant deadline (DEFENDANT_RESPONSE_DEADLINE_CHECK) |
GenerateDashboardNotificationsDefendantResponseDeadlineCheck |
defendant_response_deadline_check.bpmn |
Dashboard |
Defendant |
Notice.AAA6.DefResponse.ResponseTimeElapsed.Defendant |
| Respond to claim (DEFENDANT_RESPONSE) |
DefendantResponseUnspecCaseHandedOfflineNotifyParties |
defendant_response.bpmn |
Email |
Applicant solicitor (LR) |
solicitorDefendantResponseCaseTakenOffline (99efa9ca-f072-4d5e-beec-b3e0219b1364) |
| Respond to claim (DEFENDANT_RESPONSE) |
DefendantResponseUnspecCaseHandedOfflineNotifyParties |
defendant_response.bpmn |
Email |
Applicant solicitor (LR) |
solicitorDefendantResponseCaseTakenOfflineMultiparty (d94afc00-4083-4a17-9b4e-2a2ac42fc92f) |
| Respond to claim (DEFENDANT_RESPONSE) |
DefendantResponseUnspecCaseHandedOfflineNotifyParties |
defendant_response.bpmn |
Email |
Respondent 1 solicitor (LR) |
solicitorDefendantResponseCaseTakenOffline (99efa9ca-f072-4d5e-beec-b3e0219b1364) |
| Respond to claim (DEFENDANT_RESPONSE) |
DefendantResponseUnspecCaseHandedOfflineNotifyParties |
defendant_response.bpmn |
Email |
Respondent 1 solicitor (LR) |
solicitorDefendantResponseCaseTakenOfflineMultiparty (d94afc00-4083-4a17-9b4e-2a2ac42fc92f) |
| Respond to claim (DEFENDANT_RESPONSE) |
DefendantResponseUnspecCaseHandedOfflineNotifyParties |
defendant_response.bpmn |
Email |
Respondent 2 solicitor (LR) |
solicitorDefendantResponseCaseTakenOffline (99efa9ca-f072-4d5e-beec-b3e0219b1364) |
| Respond to claim (DEFENDANT_RESPONSE) |
DefendantResponseUnspecCaseHandedOfflineNotifyParties |
defendant_response.bpmn |
Email |
Respondent 2 solicitor (LR) |
solicitorDefendantResponseCaseTakenOfflineMultiparty (d94afc00-4083-4a17-9b4e-2a2ac42fc92f) |
Respond to claim (DEFENDANT_RESPONSE) Upload translated defendant sealed claim form (UPLOAD_TRANSLATED_DEFENDANT_SEALED_FORM) |
DefendantResponseUnspecFullDefenceNotifyParties |
defendant_response.bpmn upload_translated_defendant_sealed_form.bpmn |
Email |
Applicant solicitor (LR) |
claimantSolicitorDefendantResponseFullDefence (c6ac5a3e-d46d-4fba-83a6-c92fa3fa4b44) |
Respond to claim (DEFENDANT_RESPONSE) Upload translated defendant sealed claim form (UPLOAD_TRANSLATED_DEFENDANT_SEALED_FORM) |
DefendantResponseUnspecFullDefenceNotifyParties |
defendant_response.bpmn upload_translated_defendant_sealed_form.bpmn |
Email |
Respondent 1 solicitor (LR) |
claimantSolicitorDefendantResponseFullDefence (c6ac5a3e-d46d-4fba-83a6-c92fa3fa4b44) |
Respond to claim (DEFENDANT_RESPONSE) Upload translated defendant sealed claim form (UPLOAD_TRANSLATED_DEFENDANT_SEALED_FORM) |
DefendantResponseUnspecFullDefenceNotifyParties |
defendant_response.bpmn upload_translated_defendant_sealed_form.bpmn |
Email |
Respondent 2 solicitor (LR) |
claimantSolicitorDefendantResponseFullDefence (c6ac5a3e-d46d-4fba-83a6-c92fa3fa4b44) |
| Respond to claim (DEFENDANT_RESPONSE_CUI) |
DefendantResponseCUINotify |
defendant_response_cui.bpmn |
Email |
Applicant solicitor (LR) |
respondentLipFullAdmitOrPartAdmitTemplate (742cd3af-9802-4c21-a5c7-5bdc0664262d) |
| Respond to claim (DEFENDANT_RESPONSE_CUI) |
DefendantResponseCUINotify |
defendant_response_cui.bpmn |
Email |
Applicant solicitor (LR) |
respondentLipFullDefenceNoMediationTemplate (51fd3ba4-63ca-4ab7-b11a-0ceb8775de9f) |
| Respond to claim (DEFENDANT_RESPONSE_CUI) |
DefendantResponseCUINotify |
defendant_response_cui.bpmn |
Email |
Applicant solicitor (LR) |
respondentLipFullDefenceWithMediationTemplate (3a0dd9b3-bb8f-415f-85c2-0087296ddda1) |
| Respond to claim (DEFENDANT_RESPONSE_CUI) |
DefendantResponseCUINotify |
defendant_response_cui.bpmn |
Email |
Claimant (LiP) |
notifyLiPClaimantDefendantResponded (b8438371-b070-453e-934c-41219e4cba15) |
| Respond to claim (DEFENDANT_RESPONSE_CUI) |
DefendantResponseCUINotify |
defendant_response_cui.bpmn |
Email |
Claimant (LiP) |
notifyLiPClaimantDefendantRespondedWelshLip (4073eab6-dffd-4904-8508-fd497ef28f1e) |
| Respond to claim (DEFENDANT_RESPONSE_CUI) |
DefendantResponseCUINotify |
defendant_response_cui.bpmn |
Email |
Defendant 1 (LiP) |
respondentLipResponseSubmissionBilingualTemplate (6ad085f0-a2d6-4db7-8165-45becd4b2db7) |
| Respond to claim (DEFENDANT_RESPONSE_CUI) |
DefendantResponseCUINotify |
defendant_response_cui.bpmn |
Email |
Defendant 1 (LiP) |
respondentLipResponseSubmissionTemplate (e763e30d-ac6d-4d95-8dc9-1ed71dd1aa1b) |
| Respond to claim (DEFENDANT_RESPONSE_CUI) |
DefendantResponseCUINotify |
defendant_response_cui.bpmn |
Email |
Applicant solicitor (LR) |
respondentChangeOfAddressNotificationTemplate (40189884-b81a-4446-bc88-f89bbebc63bc) |
| Respond to claim (DEFENDANT_RESPONSE_CUI) |
DefendantResponseCUINotify |
defendant_response_cui.bpmn |
Email |
Claimant (LiP) |
notifyLiPClaimantDefendantChangedContactDetails (7cf18066-c3c1-46b0-bc45-435edb38aa1b) |
Respond to claim (DEFENDANT_RESPONSE_CUI) Respond to claim (DEFENDANT_RESPONSE_SPEC) Upload translated defendant sealed claim form (UPLOAD_TRANSLATED_DEFENDANT_SEALED_FORM) Upload translated document (UPLOAD_TRANSLATED_DOCUMENT) |
GenerateDashboardNotificationsDefendantResponse |
defendant_response_cui.bpmn defendant_response_spec.bpmn upload_translated_defendant_sealed_form.bpmn upload_translated_document_notify.bpmn |
Dashboard |
Claimant |
Notice.AAA6.DefResponse.BilingualFlagSet.Claimant
Notice.AAA6.DefResponse.FullAdmit.PayImmediately.Claimant
Notice.AAA6.DefResponse.FullDefence.AlreadyPaid.Claimant
Notice.AAA6.DefResponse.FullDefence.FullDispute.CARM.Claimant
Notice.AAA6.DefResponse.FullDefence.FullDispute.Multi.Int.Fast.Claimant
Notice.AAA6.DefResponse.FullDefence.FullDispute.RefusedMediation.Claimant
Notice.AAA6.DefResponse.FullDefence.FullDispute.SuggestedMediation.Claimant
Notice.AAA6.DefResponse.FullOrPartAdmit.PayByInstalments.Claimant
Notice.AAA6.DefResponse.FullOrPartAdmit.PayBySetDate.Claimant
Notice.AAA6.DefResponse.OrgOrLtdCompany.FullOrPartAdmit.PayByInstallments.Claimant
Notice.AAA6.DefResponse.OrgOrLtdCompany.FullOrPartAdmit.PayBySetDate.Claimant
Notice.AAA6.DefResponse.PartAdmit.AlreadyPaid.Claimant
Notice.AAA6.DefResponse.PartAdmit.PayImmediately.Claimant
Notice.AAA6.DefendantNoticeOfChange.ClaimMovesOffline.Claimant |
Respond to claim (DEFENDANT_RESPONSE_CUI) Respond to claim (DEFENDANT_RESPONSE_SPEC) Upload translated defendant sealed claim form (UPLOAD_TRANSLATED_DEFENDANT_SEALED_FORM) Upload translated document (UPLOAD_TRANSLATED_DOCUMENT) |
GenerateDashboardNotificationsDefendantResponse |
defendant_response_cui.bpmn defendant_response_spec.bpmn upload_translated_defendant_sealed_form.bpmn upload_translated_document_notify.bpmn |
Dashboard |
Defendant |
Notice.AAA6.DefResponse.FullDefence.FullDispute.CARM.Defendant
Notice.AAA6.DefResponse.FullDefence.FullDispute.Multi.Int.Fast.Defendant
Notice.AAA6.DefResponse.FullDefence.FullDispute.RefusedMediation.Defendant
Notice.AAA6.DefResponse.FullDefence.FullDispute.SuggestedMediation.Defendant
Notice.AAA6.DefResponse.FullDefenceOrPartAdmin.AlreadyPaid.Defendant
Notice.AAA6.DefResponse.FullOrPartAdmit.PayBySetDate.Defendant
Notice.AAA6.DefResponse.FullOrPartAdmit.PayImmediately.Defendant
Notice.AAA6.DefResponse.OrgOrLtdCompany.FullOrPartAdmit.PayByInstallments.Defendant
Notice.AAA6.DefResponse.OrgOrLtdCompany.FullOrPartAdmit.PayBySetDate.Defendant |
| Respond to claim (DEFENDANT_RESPONSE_CUI) |
GenerateCUIResponseSealedFormCallBackHandler |
defendant_response_cui.bpmn |
Docmosis (Camunda callback) |
— |
DEFENDANT_RESPONSE_LIP_SPEC (CV-SPC-CLM-ENG-01067-LIP.docx) - response_sealed_form.pdf |
| Respond to claim (DEFENDANT_RESPONSE_SPEC) |
DefendantResponseSpecCaseHandedOfflineNotifyParties |
defendant_response_spec.bpmn |
Email |
Applicant solicitor (LR) |
claimantSolicitorCounterClaimForSpec (082c6017-9bcf-4227-bc0a-bcfec2b8ebf4) |
| Respond to claim (DEFENDANT_RESPONSE_SPEC) |
DefendantResponseSpecCaseHandedOfflineNotifyParties |
defendant_response_spec.bpmn |
Email |
Applicant solicitor (LR) |
claimantSolicitorDefendantResponse1v2DSForSpec (684d7f7d-7520-4161-8e0a-32afda832125) |
| Respond to claim (DEFENDANT_RESPONSE_SPEC) |
DefendantResponseSpecCaseHandedOfflineNotifyParties |
defendant_response_spec.bpmn |
Email |
Applicant solicitor (LR) |
solicitorDefendantResponseCaseTakenOffline (99efa9ca-f072-4d5e-beec-b3e0219b1364) |
| Respond to claim (DEFENDANT_RESPONSE_SPEC) |
DefendantResponseSpecCaseHandedOfflineNotifyParties |
defendant_response_spec.bpmn |
Email |
Applicant solicitor (LR) |
solicitorDefendantResponseCaseTakenOfflineMultiparty (d94afc00-4083-4a17-9b4e-2a2ac42fc92f) |
| Respond to claim (DEFENDANT_RESPONSE_SPEC) |
DefendantResponseSpecCaseHandedOfflineNotifyParties |
defendant_response_spec.bpmn |
Email |
Respondent 1 solicitor (LR) |
respondentSolicitorCounterClaimForSpec (cb31a195-2a9f-4229-9abf-7f4935260ee1) |
| Respond to claim (DEFENDANT_RESPONSE_SPEC) |
DefendantResponseSpecCaseHandedOfflineNotifyParties |
defendant_response_spec.bpmn |
Email |
Respondent 1 solicitor (LR) |
respondentSolicitorDefendantResponseForSpec (99ffd73f-dbb0-47bb-86c8-28298cf564db) |
| Respond to claim (DEFENDANT_RESPONSE_SPEC) |
DefendantResponseSpecCaseHandedOfflineNotifyParties |
defendant_response_spec.bpmn |
Email |
Respondent 2 solicitor (LR) |
respondentSolicitorCounterClaimForSpec (cb31a195-2a9f-4229-9abf-7f4935260ee1) |
| Respond to claim (DEFENDANT_RESPONSE_SPEC) |
DefendantResponseSpecCaseHandedOfflineNotifyParties |
defendant_response_spec.bpmn |
Email |
Respondent 2 solicitor (LR) |
respondentSolicitorDefendantResponseForSpec (99ffd73f-dbb0-47bb-86c8-28298cf564db) |
| Respond to claim (DEFENDANT_RESPONSE_SPEC) |
DefendantResponseSpecCaseHandedOfflineNotifyParties |
defendant_response_spec.bpmn |
Email |
Claimant (LiP) |
claimantLipClaimUpdatedBilingualTemplate (0948a7ae-f389-4dc7-aaa5-c67768922813) |
| Respond to claim (DEFENDANT_RESPONSE_SPEC) |
DefendantResponseSpecCaseHandedOfflineNotifyParties |
defendant_response_spec.bpmn |
Email |
Claimant (LiP) |
claimantLipClaimUpdatedTemplate (331c63d8-e319-4460-b05e-b235ac35100b) |
Respond to claim (DEFENDANT_RESPONSE_SPEC) Upload translated defendant sealed claim form (UPLOAD_TRANSLATED_DEFENDANT_SEALED_FORM) |
DefendantResponseSpecFullDefenceFullPartAdmitNotifyParties |
defendant_response_spec.bpmn upload_translated_defendant_sealed_form.bpmn |
Email |
Applicant solicitor (LR) |
claimantSolicitorDefendantResponse1v2DSForSpec (684d7f7d-7520-4161-8e0a-32afda832125) |
Respond to claim (DEFENDANT_RESPONSE_SPEC) Upload translated defendant sealed claim form (UPLOAD_TRANSLATED_DEFENDANT_SEALED_FORM) |
DefendantResponseSpecFullDefenceFullPartAdmitNotifyParties |
defendant_response_spec.bpmn upload_translated_defendant_sealed_form.bpmn |
Email |
Applicant solicitor (LR) |
claimantSolicitorDefendantResponseForSpec (2df7c3e2-de71-437e-9787-538922ebc293) |
Respond to claim (DEFENDANT_RESPONSE_SPEC) Upload translated defendant sealed claim form (UPLOAD_TRANSLATED_DEFENDANT_SEALED_FORM) |
DefendantResponseSpecFullDefenceFullPartAdmitNotifyParties |
defendant_response_spec.bpmn upload_translated_defendant_sealed_form.bpmn |
Email |
Applicant solicitor (LR) |
claimantSolicitorImmediatelyDefendantResponseForSpec (0935f427-063f-4c06-8a1c-da2e05a6871f) |
Respond to claim (DEFENDANT_RESPONSE_SPEC) Upload translated defendant sealed claim form (UPLOAD_TRANSLATED_DEFENDANT_SEALED_FORM) |
DefendantResponseSpecFullDefenceFullPartAdmitNotifyParties |
defendant_response_spec.bpmn upload_translated_defendant_sealed_form.bpmn |
Email |
Applicant solicitor (LR) |
claimantSolicitorImmediatelyDefendantResponseForSpecJBA (f05e1e4d-726e-49cf-8a31-bce9fc36fb4b) |
Respond to claim (DEFENDANT_RESPONSE_SPEC) Upload translated defendant sealed claim form (UPLOAD_TRANSLATED_DEFENDANT_SEALED_FORM) |
DefendantResponseSpecFullDefenceFullPartAdmitNotifyParties |
defendant_response_spec.bpmn upload_translated_defendant_sealed_form.bpmn |
Email |
Respondent 1 solicitor (LR) |
respondentSolicitorDefResponseSpecWithClaimantAction (0daaf9e7-fa2c-4662-9391-9d64b535e233) |
Respond to claim (DEFENDANT_RESPONSE_SPEC) Upload translated defendant sealed claim form (UPLOAD_TRANSLATED_DEFENDANT_SEALED_FORM) |
DefendantResponseSpecFullDefenceFullPartAdmitNotifyParties |
defendant_response_spec.bpmn upload_translated_defendant_sealed_form.bpmn |
Email |
Respondent 1 solicitor (LR) |
respondentSolicitorDefendantResponseForSpec (99ffd73f-dbb0-47bb-86c8-28298cf564db) |
Respond to claim (DEFENDANT_RESPONSE_SPEC) Upload translated defendant sealed claim form (UPLOAD_TRANSLATED_DEFENDANT_SEALED_FORM) |
DefendantResponseSpecFullDefenceFullPartAdmitNotifyParties |
defendant_response_spec.bpmn upload_translated_defendant_sealed_form.bpmn |
Email |
Respondent 2 solicitor (LR) |
respondentSolicitorDefResponseSpecWithClaimantAction (0daaf9e7-fa2c-4662-9391-9d64b535e233) |
Respond to claim (DEFENDANT_RESPONSE_SPEC) Upload translated defendant sealed claim form (UPLOAD_TRANSLATED_DEFENDANT_SEALED_FORM) |
DefendantResponseSpecFullDefenceFullPartAdmitNotifyParties |
defendant_response_spec.bpmn upload_translated_defendant_sealed_form.bpmn |
Email |
Respondent 2 solicitor (LR) |
respondentSolicitorDefendantResponseForSpec (99ffd73f-dbb0-47bb-86c8-28298cf564db) |
Respond to claim (DEFENDANT_RESPONSE_SPEC) Upload translated defendant sealed claim form (UPLOAD_TRANSLATED_DEFENDANT_SEALED_FORM) |
DefendantResponseSpecFullDefenceFullPartAdmitNotifyParties |
defendant_response_spec.bpmn upload_translated_defendant_sealed_form.bpmn |
Email |
Claimant (LiP) |
claimantLipClaimUpdatedBilingualTemplate (0948a7ae-f389-4dc7-aaa5-c67768922813) |
Respond to claim (DEFENDANT_RESPONSE_SPEC) Upload translated defendant sealed claim form (UPLOAD_TRANSLATED_DEFENDANT_SEALED_FORM) |
DefendantResponseSpecFullDefenceFullPartAdmitNotifyParties |
defendant_response_spec.bpmn upload_translated_defendant_sealed_form.bpmn |
Email |
Claimant (LiP) |
claimantLipClaimUpdatedTemplate (331c63d8-e319-4460-b05e-b235ac35100b) |
Respond to claim (DEFENDANT_RESPONSE_SPEC) Upload translated defendant sealed claim form (UPLOAD_TRANSLATED_DEFENDANT_SEALED_FORM) |
DefendantResponseSpecLipvLRFullOrPartAdmit |
defendant_response_spec.bpmn upload_translated_defendant_sealed_form.bpmn |
Email |
Claimant (LiP) |
claimantLipClaimUpdatedBilingualTemplate (0948a7ae-f389-4dc7-aaa5-c67768922813) |
Respond to claim (DEFENDANT_RESPONSE_SPEC) Upload translated defendant sealed claim form (UPLOAD_TRANSLATED_DEFENDANT_SEALED_FORM) |
DefendantResponseSpecLipvLRFullOrPartAdmit |
defendant_response_spec.bpmn upload_translated_defendant_sealed_form.bpmn |
Email |
Claimant (LiP) |
claimantLipClaimUpdatedTemplate (331c63d8-e319-4460-b05e-b235ac35100b) |
Respond to claim (DEFENDANT_RESPONSE_SPEC) Upload translated defendant sealed claim form (UPLOAD_TRANSLATED_DEFENDANT_SEALED_FORM) |
DefendantResponseSpecLipvLRFullOrPartAdmit |
defendant_response_spec.bpmn upload_translated_defendant_sealed_form.bpmn |
Email |
Respondent 1 solicitor (LR) |
respondentSolicitorDefResponseSpecWithClaimantAction (0daaf9e7-fa2c-4662-9391-9d64b535e233) |
Respond to claim (DEFENDANT_RESPONSE_SPEC) Upload translated defendant sealed claim form (UPLOAD_TRANSLATED_DEFENDANT_SEALED_FORM) |
DefendantResponseSpecLipvLRFullOrPartAdmit |
defendant_response_spec.bpmn upload_translated_defendant_sealed_form.bpmn |
Email |
Respondent 1 solicitor (LR) |
respondentSolicitorDefendantResponseForSpec (99ffd73f-dbb0-47bb-86c8-28298cf564db) |
| Respond to claim (DEFENDANT_RESPONSE_SPEC) |
DefendantResponseSpecOneRespRespondedNotifyParties |
defendant_response_spec.bpmn |
Email |
Applicant solicitor (LR) |
claimantSolicitorDefendantResponse1v2DSForSpec (684d7f7d-7520-4161-8e0a-32afda832125) |
| Respond to claim (DEFENDANT_RESPONSE_SPEC) |
DefendantResponseSpecOneRespRespondedNotifyParties |
defendant_response_spec.bpmn |
Email |
Applicant solicitor (LR) |
claimantSolicitorDefendantResponseForSpec (2df7c3e2-de71-437e-9787-538922ebc293) |
| Respond to claim (DEFENDANT_RESPONSE_SPEC) |
DefendantResponseSpecOneRespRespondedNotifyParties |
defendant_response_spec.bpmn |
Email |
Applicant solicitor (LR) |
claimantSolicitorImmediatelyDefendantResponseForSpec (0935f427-063f-4c06-8a1c-da2e05a6871f) |
| Respond to claim (DEFENDANT_RESPONSE_SPEC) |
DefendantResponseSpecOneRespRespondedNotifyParties |
defendant_response_spec.bpmn |
Email |
Applicant solicitor (LR) |
claimantSolicitorImmediatelyDefendantResponseForSpecJBA (f05e1e4d-726e-49cf-8a31-bce9fc36fb4b) |
| Respond to claim (DEFENDANT_RESPONSE_SPEC) |
DefendantResponseSpecOneRespRespondedNotifyParties |
defendant_response_spec.bpmn |
Email |
Custom (extends SpecDefRespRespSolOneEmailDTOGenerator) |
respondentSolicitorDefResponseSpecWithClaimantAction (0daaf9e7-fa2c-4662-9391-9d64b535e233) |
| Respond to claim (DEFENDANT_RESPONSE_SPEC) |
DefendantResponseSpecOneRespRespondedNotifyParties |
defendant_response_spec.bpmn |
Email |
Custom (extends SpecDefRespRespSolOneEmailDTOGenerator) |
respondentSolicitorDefendantResponseForSpec (99ffd73f-dbb0-47bb-86c8-28298cf564db) |
| Respond to claim (DEFENDANT_RESPONSE_SPEC) |
DefendantResponseSpecOneRespRespondedNotifyParties |
defendant_response_spec.bpmn |
Email |
Custom (extends SpecDefRespRespSolTwoEmailDTOGenerator) |
respondentSolicitorDefResponseSpecWithClaimantAction (0daaf9e7-fa2c-4662-9391-9d64b535e233) |
| Respond to claim (DEFENDANT_RESPONSE_SPEC) |
DefendantResponseSpecOneRespRespondedNotifyParties |
defendant_response_spec.bpmn |
Email |
Custom (extends SpecDefRespRespSolTwoEmailDTOGenerator) |
respondentSolicitorDefendantResponseForSpec (99ffd73f-dbb0-47bb-86c8-28298cf564db) |
| Respond to claim (DEFENDANT_RESPONSE_SPEC) |
GenerateResponseSealedSpec |
defendant_response_spec.bpmn |
Docmosis (Camunda callback) |
— |
DEFENDANT_RESPONSE_SPEC_SEALED_1V1_INSTALLMENTS_LR_ADMISSION_BULK (CV-SPC-HRN-ENG-01364.docx)
DEFENDANT_RESPONSE_SPEC_SEALED_1V2_LR_ADMISSION_BULK (CV-SPC-HRN-ENG-01363.docx) |
defendant sign agreement (DEFENDANT_SIGN_SETTLEMENT_AGREEMENT) Upload translated settlement agreement process (UPLOAD_TRANSLATED_DOCUMENT_SETTLEMENT_AGREEMENT) |
DefendantSignSettlementNotify |
defendant_sign_settlement_agreement.bpmn upload_translated_document_settlement_agreement.bpmn |
Email |
Claimant (LiP) |
notifyApplicantForNotAgreedSignSettlement (56b958d8-c45c-41f3-955b-6b48da919b16) |
defendant sign agreement (DEFENDANT_SIGN_SETTLEMENT_AGREEMENT) Upload translated settlement agreement process (UPLOAD_TRANSLATED_DOCUMENT_SETTLEMENT_AGREEMENT) |
DefendantSignSettlementNotify |
defendant_sign_settlement_agreement.bpmn upload_translated_document_settlement_agreement.bpmn |
Email |
Claimant (LiP) |
notifyApplicantForSignedSettlementAgreement (b53fd881-5ad4-485f-8697-f1325b8006d0) |
defendant sign agreement (DEFENDANT_SIGN_SETTLEMENT_AGREEMENT) Upload translated settlement agreement process (UPLOAD_TRANSLATED_DOCUMENT_SETTLEMENT_AGREEMENT) |
DefendantSignSettlementNotify |
defendant_sign_settlement_agreement.bpmn upload_translated_document_settlement_agreement.bpmn |
Email |
Claimant (LiP) |
notifyApplicantLipForNotAgreedSignSettlementInBilingual (62829411-e21b-4d93-b917-1add48e0d1f0) |
defendant sign agreement (DEFENDANT_SIGN_SETTLEMENT_AGREEMENT) Upload translated settlement agreement process (UPLOAD_TRANSLATED_DOCUMENT_SETTLEMENT_AGREEMENT) |
DefendantSignSettlementNotify |
defendant_sign_settlement_agreement.bpmn upload_translated_document_settlement_agreement.bpmn |
Email |
Claimant (LiP) |
notifyApplicantLipForSignedSettlementAgreementInBilingual (7ce1a0af-9d47-4b8d-9532-8e2d6bd10d28) |
defendant sign agreement (DEFENDANT_SIGN_SETTLEMENT_AGREEMENT) Upload translated settlement agreement process (UPLOAD_TRANSLATED_DOCUMENT_SETTLEMENT_AGREEMENT) |
DefendantSignSettlementNotify |
defendant_sign_settlement_agreement.bpmn upload_translated_document_settlement_agreement.bpmn |
Email |
Defendant 1 (LiP) |
notifyRespondentForNotAgreedSignSettlement (f854cb0b-c1bc-4cbb-89a4-25493f202161) |
defendant sign agreement (DEFENDANT_SIGN_SETTLEMENT_AGREEMENT) Upload translated settlement agreement process (UPLOAD_TRANSLATED_DOCUMENT_SETTLEMENT_AGREEMENT) |
DefendantSignSettlementNotify |
defendant_sign_settlement_agreement.bpmn upload_translated_document_settlement_agreement.bpmn |
Email |
Defendant 1 (LiP) |
notifyRespondentForSignedSettlementAgreement (e3fb6e2e-a482-42b1-bf94-f53e831e32c4) |
defendant sign agreement (DEFENDANT_SIGN_SETTLEMENT_AGREEMENT) Upload translated settlement agreement process (UPLOAD_TRANSLATED_DOCUMENT_SETTLEMENT_AGREEMENT) |
GenerateDashboardNotificationsSignSettlementAgreement |
defendant_sign_settlement_agreement.bpmn upload_translated_document_settlement_agreement.bpmn |
Dashboard |
Defendant |
Notice.AAA6.ClaimantIntent.SettlementAgreement.DefendantAccepted.Defendant
Notice.AAA6.ClaimantIntent.SettlementAgreement.DefendantRejected.Defendant |
| defendant sign agreement (DEFENDANT_SIGN_SETTLEMENT_AGREEMENT) |
GenerateSignSettlementAgreement |
defendant_sign_settlement_agreement.bpmn |
Docmosis (Camunda callback) |
— |
SETTLEMENT_AGREEMENT_PDF (CV-SPC-CLM-ENG-00001-SETTLEMENT.docx) - settlement-agreement.pdf |
Discontinue this claim (DISCONTINUE_CLAIM_CLAIMANT) Upload translated discontinuance doc (UPLOAD_TRANSLATED_DISCONTINUANCE_DOC) Validate discontinuance (VALIDATE_DISCONTINUE_CLAIM_CLAIMANT) |
DiscontinuanceClaimNotifyParties |
discontinue_claim_claimant.bpmn upload_translated_discontinuance_doc.bpmn validate_discontinue_claim_claimant.bpmn |
Email |
Applicant solicitor (LR) |
notifyClaimDiscontinuedLRTemplate (445e95e4-4d15-4757-9cb2-a75a47b73ac9) |
Discontinue this claim (DISCONTINUE_CLAIM_CLAIMANT) Upload translated discontinuance doc (UPLOAD_TRANSLATED_DISCONTINUANCE_DOC) Validate discontinuance (VALIDATE_DISCONTINUE_CLAIM_CLAIMANT) |
DiscontinuanceClaimNotifyParties |
discontinue_claim_claimant.bpmn upload_translated_discontinuance_doc.bpmn validate_discontinue_claim_claimant.bpmn |
Email |
Defendant 1 (LiP) |
notifyClaimDiscontinuedLipTemplate (68342b9f-f9ad-4efc-a465-fb84fb60e3ce) |
Discontinue this claim (DISCONTINUE_CLAIM_CLAIMANT) Upload translated discontinuance doc (UPLOAD_TRANSLATED_DISCONTINUANCE_DOC) Validate discontinuance (VALIDATE_DISCONTINUE_CLAIM_CLAIMANT) |
DiscontinuanceClaimNotifyParties |
discontinue_claim_claimant.bpmn upload_translated_discontinuance_doc.bpmn validate_discontinue_claim_claimant.bpmn |
Email |
Respondent 1 solicitor (LR) |
notifyClaimDiscontinuedLRTemplate (445e95e4-4d15-4757-9cb2-a75a47b73ac9) |
Discontinue this claim (DISCONTINUE_CLAIM_CLAIMANT) Upload translated discontinuance doc (UPLOAD_TRANSLATED_DISCONTINUANCE_DOC) Validate discontinuance (VALIDATE_DISCONTINUE_CLAIM_CLAIMANT) |
DiscontinuanceClaimNotifyParties |
discontinue_claim_claimant.bpmn upload_translated_discontinuance_doc.bpmn validate_discontinue_claim_claimant.bpmn |
Email |
Respondent 2 solicitor (LR) |
notifyClaimDiscontinuedLRTemplate (445e95e4-4d15-4757-9cb2-a75a47b73ac9) |
Discontinue this claim (DISCONTINUE_CLAIM_CLAIMANT) Upload translated discontinuance doc (UPLOAD_TRANSLATED_DISCONTINUANCE_DOC) Validate discontinuance (VALIDATE_DISCONTINUE_CLAIM_CLAIMANT) |
DiscontinuanceClaimNotifyParties |
discontinue_claim_claimant.bpmn upload_translated_discontinuance_doc.bpmn validate_discontinue_claim_claimant.bpmn |
Email |
Applicant solicitor (LR) |
notifyClaimantLrValidationDiscontinuanceFailureTemplate (f7f08517-0284-4602-916a-af6819c06477) |
Discontinue this claim (DISCONTINUE_CLAIM_CLAIMANT) Upload translated discontinuance doc (UPLOAD_TRANSLATED_DISCONTINUANCE_DOC) Validate discontinuance (VALIDATE_DISCONTINUE_CLAIM_CLAIMANT) |
GenerateDashboardNotificationsDiscontinueClaimClaimant |
discontinue_claim_claimant.bpmn upload_translated_discontinuance_doc.bpmn validate_discontinue_claim_claimant.bpmn |
Dashboard |
Claimant |
Notice.AAA6.Discontinue.NoticeOfDiscontinuanceIssued.Defendant |
| Discontinue this claim (DISCONTINUE_CLAIM_CLAIMANT) |
GenerateNoticeOfDiscontinueClaim |
discontinue_claim_claimant.bpmn |
Docmosis (Camunda callback) |
— |
NOTICE_OF_DISCONTINUANCE_BILINGUAL_PDF (CV-SPC-GNO-WEL-SD0001.docx)
NOTICE_OF_DISCONTINUANCE_PDF (CV-SPC-GNO-ENG-SD0001.docx) |
| Dismiss case (DISMISS_CASE) |
DismissCaseNotifier |
dismiss_case.bpmn |
Email |
Applicant solicitor (LR) |
notifyLRCaseDismissed (0921a609-7024-4c15-ae59-66fae8a79b8c) |
| Dismiss case (DISMISS_CASE) |
DismissCaseNotifier |
dismiss_case.bpmn |
Email |
Respondent 1 solicitor (LR) |
notifyLRCaseDismissed (0921a609-7024-4c15-ae59-66fae8a79b8c) |
| Dismiss case (DISMISS_CASE) |
DismissCaseNotifier |
dismiss_case.bpmn |
Email |
Respondent 2 solicitor (LR) |
notifyLRCaseDismissed (0921a609-7024-4c15-ae59-66fae8a79b8c) |
| Dismiss case (DISMISS_CASE) |
DismissCaseNotifier |
dismiss_case.bpmn |
Email |
Claimant (LiP) |
notifyLipUpdateTemplate (edf3ac20-fb30-43ac-a0fd-dc72f9f37aaf) |
| Dismiss case (DISMISS_CASE) |
DismissCaseNotifier |
dismiss_case.bpmn |
Email |
Claimant (LiP) |
notifyLipUpdateTemplateBilingual (730f4e11-3cb0-43a7-aeeb-8373a28fbc1d) |
| Dismiss case (DISMISS_CASE) |
DismissCaseNotifier |
dismiss_case.bpmn |
Email |
Defendant 1 (LiP) |
notifyLipUpdateTemplate (edf3ac20-fb30-43ac-a0fd-dc72f9f37aaf) |
| Dismiss case (DISMISS_CASE) |
DismissCaseNotifier |
dismiss_case.bpmn |
Email |
Defendant 1 (LiP) |
notifyLipUpdateTemplateBilingual (730f4e11-3cb0-43a7-aeeb-8373a28fbc1d) |
| Dismiss case (DISMISS_CASE) |
GenerateDashboardNotificationsDismissCase |
dismiss_case.bpmn |
Dashboard |
Claimant |
Notice.AAA6.CP.Case.Dismissed.Claimant
Notice.AAA6.LiPQM.CaseOffline.OpenQueries.Claimant |
| Dismiss case (DISMISS_CASE) |
GenerateDashboardNotificationsDismissCase |
dismiss_case.bpmn |
Dashboard |
Defendant |
Notice.AAA6.CP.Case.Dismissed.Defendant
Notice.AAA6.LiPQM.CaseOffline.OpenQueries.Defendant |
| Move claim to dismissed (DISMISS_CLAIM) |
ClaimDismissedNotifyParties |
claim_dismissed.bpmn |
Email |
Applicant solicitor (LR) |
solicitorClaimDismissedWithin14Days (ed52e45d-373c-40d3-a7fa-20a529c8d6ee) |
| Move claim to dismissed (DISMISS_CLAIM) |
ClaimDismissedNotifyParties |
claim_dismissed.bpmn |
Email |
Applicant solicitor (LR) |
solicitorClaimDismissedWithin4Months (ab7cf5eb-20a0-4b38-b53b-9fa8856b46d0) |
| Move claim to dismissed (DISMISS_CLAIM) |
ClaimDismissedNotifyParties |
claim_dismissed.bpmn |
Email |
Applicant solicitor (LR) |
solicitorClaimDismissedWithinDeadline (c7aa2ae9-f003-41cd-8180-470c1552d52f) |
| Move claim to dismissed (DISMISS_CLAIM) |
ClaimDismissedNotifyParties |
claim_dismissed.bpmn |
Email |
Respondent 1 solicitor (LR) |
solicitorClaimDismissedWithin14Days (ed52e45d-373c-40d3-a7fa-20a529c8d6ee) |
| Move claim to dismissed (DISMISS_CLAIM) |
ClaimDismissedNotifyParties |
claim_dismissed.bpmn |
Email |
Respondent 1 solicitor (LR) |
solicitorClaimDismissedWithin4Months (ab7cf5eb-20a0-4b38-b53b-9fa8856b46d0) |
| Move claim to dismissed (DISMISS_CLAIM) |
ClaimDismissedNotifyParties |
claim_dismissed.bpmn |
Email |
Respondent 1 solicitor (LR) |
solicitorClaimDismissedWithinDeadline (c7aa2ae9-f003-41cd-8180-470c1552d52f) |
| Move claim to dismissed (DISMISS_CLAIM) |
ClaimDismissedNotifyParties |
claim_dismissed.bpmn |
Email |
Respondent 2 solicitor (LR) |
solicitorClaimDismissedWithin14Days (ed52e45d-373c-40d3-a7fa-20a529c8d6ee) |
| Move claim to dismissed (DISMISS_CLAIM) |
ClaimDismissedNotifyParties |
claim_dismissed.bpmn |
Email |
Respondent 2 solicitor (LR) |
solicitorClaimDismissedWithin4Months (ab7cf5eb-20a0-4b38-b53b-9fa8856b46d0) |
| Move claim to dismissed (DISMISS_CLAIM) |
ClaimDismissedNotifyParties |
claim_dismissed.bpmn |
Email |
Respondent 2 solicitor (LR) |
solicitorClaimDismissedWithinDeadline (c7aa2ae9-f003-41cd-8180-470c1552d52f) |
| Enter Breathing Space (ENTER_BREATHING_SPACE_SPEC) |
UNKNOWN |
enter_breathing_space_spec.bpmn |
Email |
— |
breathingSpaceEnterApplicantEmailTemplate (bb4bc8ea-273b-4303-bc0a-d3121f78a4d8) |
| Enter Breathing Space (ENTER_BREATHING_SPACE_SPEC) |
UNKNOWN |
enter_breathing_space_spec.bpmn |
Email |
— |
breathingSpaceEnterDefendantEmailTemplate (a32f5713-fc3b-4250-972f-84da7bd4e9b0) |
| Evidence Uploaded Process (EVIDENCE_UPLOADED) |
GenerateDashboardNotificationEvidenceUploadedClaimant |
evidence_uploaded.bpmn |
Dashboard |
Claimant |
No template — task list only |
| Evidence Uploaded Process (EVIDENCE_UPLOADED) |
GenerateDashboardNotificationEvidenceUploadedDefendant |
evidence_uploaded.bpmn |
Dashboard |
Defendant |
No template — task list only |
| Extend Response Deadline (EXTEND_RESPONSE_DEADLINE) |
ExtendResponseDeadlineNotifier |
extend_response_deadline.bpmn |
Email |
Applicant solicitor (LR) |
claimantDeadlineExtension (205c3137-594e-4fe4-95f9-cfe52ef5083e) |
| Extend Response Deadline (EXTEND_RESPONSE_DEADLINE) |
ExtendResponseDeadlineNotifier |
extend_response_deadline.bpmn |
Email |
Claimant (LiP) |
claimantLipDeadlineExtension (fbab70da-b3f6-4b00-8a69-caca2b9919e3) |
| Extend Response Deadline (EXTEND_RESPONSE_DEADLINE) |
ExtendResponseDeadlineNotifier |
extend_response_deadline.bpmn |
Email |
Claimant (LiP) |
claimantLipDeadlineExtensionWelsh (72ee285f-4113-436e-b3fd-360882108c4c) |
| Extend Response Deadline (EXTEND_RESPONSE_DEADLINE) |
ExtendResponseDeadlineNotifier |
extend_response_deadline.bpmn |
Email |
Defendant 1 (LiP) |
respondentDeadlineExtension (c78d2eb0-efcc-466b-a5cb-d34b3d0b012b) |
| Extend Response Deadline (EXTEND_RESPONSE_DEADLINE) |
ExtendResponseDeadlineNotifier |
extend_response_deadline.bpmn |
Email |
Defendant 1 (LiP) |
respondentDeadlineExtensionWelsh (74e7ad85-7f5c-44f8-9501-8f76ceafaad4) |
| Approve Consent Order (APPROVE_CONSENT_ORDER) |
ApproveConsentOrderCallbackHandler |
caseworker_makes_decision_general_application.bpmn |
Docmosis (User callback) |
General application |
CONSENT_ORDER_FORM (CV-UNS-GAP-ENG-01078.docx) - Consent_order_for_application.pdf |
Make an order (GENERATE_DIRECTIONS_ORDER) GA generate directions order (UPLOAD_TRANSLATED_DOCUMENT_FINAL_ORDER) |
GenerateDashboardNotificationsGaFinalOrder |
general_application_judge_makes_order_after_hearing.bpmn upload_translated_document_ga_final_order.bpmn |
Dashboard |
Applicant |
Notice.AAA6.GeneralApps.OrderMade.Applicant |
Make an order (GENERATE_DIRECTIONS_ORDER) GA generate directions order (UPLOAD_TRANSLATED_DOCUMENT_FINAL_ORDER) |
GenerateDashboardNotificationsGaFinalOrder |
general_application_judge_makes_order_after_hearing.bpmn upload_translated_document_ga_final_order.bpmn |
Dashboard |
Respondent |
Notice.AAA6.GeneralApps.OrderMade.Respondent |
Make an order (GENERATE_DIRECTIONS_ORDER) Make decision (MAKE_DECISION) Approve Consent Order (APPROVE_CONSENT_ORDER) |
CreatePDFDocument |
general_application_judge_makes_order_after_hearing.bpmn judge_makes_decision_general_application.bpmn caseworker_makes_decision_general_application.bpmn |
Docmosis (Camunda callback) |
General application |
ASSISTED_ORDER_FORM (CV-UNS-GAP-ENG-01076.docx) - General_order_for_application.pdf
CONSENT_ORDER_FORM (CV-UNS-GAP-ENG-01078.docx) - Consent_order_for_application.pdf
DIRECTION_ORDER (CV-UNS-GAP-ENG-01073.docx) - Directions_order_for_application.pdf
DISMISSAL_ORDER (CV-UNS-GAP-ENG-01067.docx) - Dismissal_order_for_application.pdf
FREE_FORM_ORDER (CV-UNS-GAP-ENG-01075.docx) - General_order_for_application.pdf
GENERAL_ORDER (CV-UNS-GAP-ENG-01068.docx) - General_order_for_application.pdf
HEARING_ORDER (CV-UNS-GAP-ENG-01069.docx) - Hearing_order_for_application.pdf
POST_JUDGE_ASSISTED_ORDER_FORM_LIP (CV-UNS-GAP-ENG-01089.docx) - Post_judge_assisted_form_order.pdf
POST_JUDGE_DIRECTION_ORDER_LIP (CV-UNS-GAP-ENG-01084.docx) - Post_judge_direction_order_for_application.pdf
POST_JUDGE_DISMISSAL_ORDER_LIP (CV-UNS-GAP-ENG-01085.docx) - Post_judge_dismissal_order_for_application.pdf
POST_JUDGE_FREE_FORM_ORDER_LIP (CV-UNS-GAP-ENG-01082.docx) - Post_judge_free_form_order.pdf
POST_JUDGE_GENERAL_ORDER_LIP (CV-UNS-GAP-ENG-01083.docx) - Post_judge_general_order_for_application.pdf
POST_JUDGE_HEARING_ORDER_LIP (CV-UNS-GAP-ENG-01086.docx) - Post_judge_hearing_order_for_application.pdf
POST_JUDGE_REQUEST_FOR_INFORMATION_ORDER_LIP (CV-UNS-GAP-ENG-01080.docx) - Post_judge_request_for_information_order.pdf
POST_JUDGE_REQUEST_FOR_INFORMATION_SEND_TO_OTHER_PARTY_LIP (CV-UNS-GAP-ENG-01081.docx) - Post_judge_request_for_information_with_notice.pdf
POST_JUDGE_WRITTEN_REPRESENTATION_CONCURRENT_LIP (CV-UNS-GAP-ENG-01088.docx) - Post_judge_order_Written_Representation_Concurrent_for_application.pdf
POST_JUDGE_WRITTEN_REPRESENTATION_SEQUENTIAL_LIP (CV-UNS-GAP-ENG-01087.docx) - Post_judge_order_Written_Representation_Sequential_for_application.pdf
POST_ORDER_COVER_LETTER_LIP (CV-UNS-GAP-ENG-0110.docx) - Judge_order_cover_letter.pdf
REQUEST_FOR_INFORMATION (CV-UNS-GAP-ENG-01072.docx) - Request_for_information_for_application.pdf
REQUEST_FOR_INFORMATION_SEND_TO_OTHER_PARTY (CV-SPC-GAP-ENG-SEND-TO-OTHER-PARTY.docx)
REQUEST_FOR_INFORMATION_SEND_TO_OTHER_PARTY_BILINGUAL (CV-SPC-GAP-ENG-SEND-TO-OTHER-PARTY-BILINGUAL.docx)
WRITTEN_REPRESENTATION_CONCURRENT (CV-UNS-GAP-ENG-01071.docx) - Order_Written_Representation_Concurrent_for_application.pdf
WRITTEN_REPRESENTATION_SEQUENTIAL (CV-UNS-GAP-ENG-01070.docx) - Order_Written_Representation_Sequential_for_application.pdf |
| Make an order (GENERATE_DIRECTIONS_ORDER) |
GenerateDirectionOrderCallbackHandler |
general_application_judge_makes_order_after_hearing.bpmn |
Docmosis (User callback) |
— |
ASSISTED_ORDER_PDF (CV-UNS-DEC-ENG-01283.docx)
BLANK_TEMPLATE_AFTER_HEARING_DOCX (CV-UNS-DEC-ENG-01286.docx) - order.docx
BLANK_TEMPLATE_BEFORE_HEARING_DOCX (CV-UNS-DEC-ENG-01301.docx)
FIX_DATE_CCMC_DOCX (CV-UNS-DEC-ENG-01287.docx)
FIX_DATE_CMC_DOCX (CV-UNS-DEC-ENG-01302.docx)
FREE_FORM_ORDER_PDF (CV-UNS-DEC-ENG-01099.docx) |
| Make an order (GENERATE_DIRECTIONS_ORDER) |
JudicialFinalDecisionHandler |
general_application_judge_makes_order_after_hearing.bpmn |
Docmosis (User callback) |
General application |
ASSISTED_ORDER_FORM (CV-UNS-GAP-ENG-01076.docx) - General_order_for_application.pdf
FREE_FORM_ORDER (CV-UNS-GAP-ENG-01075.docx) - General_order_for_application.pdf
POST_JUDGE_ASSISTED_ORDER_FORM_LIP (CV-UNS-GAP-ENG-01089.docx) - Post_judge_assisted_form_order.pdf
POST_JUDGE_FREE_FORM_ORDER_LIP (CV-UNS-GAP-ENG-01082.docx) - Post_judge_free_form_order.pdf |
GA generate directions order (UPLOAD_TRANSLATED_DOCUMENT_FINAL_ORDER) Upload translated document GA decision process (UPLOAD_TRANSLATED_DOCUMENT_JUDGE_DECISION) Upload translated document GA Lip (UPLOAD_TRANSLATED_DOCUMENT_GA_LIP) Upload Translated GA hearing scheduled process (UPLOAD_TRANSLATED_DOCUMENT_HEARING_SCHEDULED) |
SendTranslatedOrderToLiPCallbackHandler |
upload_translated_document_ga_final_order.bpmn upload_translated_document_ga_judge_decision.bpmn upload_translated_document_ga_lip_notify.bpmn upload_translated_ga_hearing_scheduled_access.bpmn |
Docmosis (Camunda callback) |
General application |
POST_ORDER_COVER_LETTER_LIP (CV-UNS-GAP-ENG-0110.docx) - Judge_order_cover_letter.pdf |
Hearing Scheduled (HEARING_SCHEDULED_GA) Make decision (MAKE_DECISION) Upload translated document GA decision process (UPLOAD_TRANSLATED_DOCUMENT_JUDGE_DECISION) |
GenerateDashboardNotificationsGaMakeDecision |
ga_hearing_scheduled_access.bpmn judge_makes_decision_general_application.bpmn upload_translated_document_ga_judge_decision.bpmn |
Dashboard |
Applicant |
Notice.AAA6.GeneralApps.HearingScheduled.Applicant
Notice.AAA6.GeneralApps.OrderMade.Applicant
Notice.AAA6.GeneralApps.WrittenRepresentationRequired.Applicant |
Hearing Scheduled (HEARING_SCHEDULED_GA) Make decision (MAKE_DECISION) Upload translated document GA decision process (UPLOAD_TRANSLATED_DOCUMENT_JUDGE_DECISION) |
GenerateDashboardNotificationsGaMakeDecision |
ga_hearing_scheduled_access.bpmn judge_makes_decision_general_application.bpmn upload_translated_document_ga_judge_decision.bpmn |
Dashboard |
Respondent |
Notice.AAA6.GeneralApps.HearingScheduled.Respondent
Notice.AAA6.GeneralApps.OrderMade.Respondent
Notice.AAA6.GeneralApps.WrittenRepresentationRequired.Respondent |
| Hearing Scheduled (HEARING_SCHEDULED_GA) |
GenerateHearingNoticeDocument |
ga_hearing_scheduled_access.bpmn |
Docmosis (Camunda callback) |
General application |
HEARING_APPLICATION (CV-UNS-GAP-ENG-01074.docx) - Application_Hearing_Notice.pdf
POST_JUDGE_HEARING_APPLICATION_LIP (CV-UNS-GAP-ENG-01090.docx) - Post_judge_application_Hearing_Notice.pdf
POST_ORDER_COVER_LETTER_LIP (CV-UNS-GAP-ENG-0110.docx) - Judge_order_cover_letter.pdf |
General App after Payment (INITIATE_GENERAL_APPLICATION_AFTER_PAYMENT) Upload translated document GA summary Doc (UPLOAD_TRANSLATED_DOCUMENT_GA_SUMMARY_DOC) |
GenerateDashboardNotificationsGaApplicationSubmitted |
initiate_general_application_after_payment.bpmn upload_translated_document_ga_summary_doc.bpmn |
Dashboard |
Applicant |
Notice.AAA6.GeneralApps.ApplicationSubmitted.Applicant
Notice.AAA6.GeneralApps.HwF.FeePaid.Applicant
Notice.AAA6.GeneralApps.HwF.FullRemission.Applicant |
General App after Payment (INITIATE_GENERAL_APPLICATION_AFTER_PAYMENT) Upload translated document GA summary Doc (UPLOAD_TRANSLATED_DOCUMENT_GA_SUMMARY_DOC) |
GenerateDashboardNotificationsGaApplicationSubmitted |
initiate_general_application_after_payment.bpmn upload_translated_document_ga_summary_doc.bpmn |
Dashboard |
Respondent |
Notice.AAA6.GeneralApps.NonUrgentApplicationMade.Respondent
Notice.AAA6.GeneralApps.UrgentApplicationMade.Respondent |
General App after Payment (INITIATE_GENERAL_APPLICATION_AFTER_PAYMENT) Respond to application (RESPOND_TO_APPLICATION) Make an application (INITIATE_GENERAL_APPLICATION) |
GenerateDraftDocumentId |
initiate_general_application_after_payment.bpmn respondent_response_general_application.bpmn initiate_general_application.bpmn |
Docmosis (Camunda callback) |
General application |
GENERAL_APPLICATION_DRAFT (CV-UNS-GAP-ENG-01077.docx) - Draft_application.pdf |
Make an application (INITIATE_GENERAL_APPLICATION) uploadTranslatedAppSumDocForFreeApplication (UPLOAD_TRANSLATED_DOCUMENT_FOR_FREE_FEE_APPLICATION) |
GenerateDashboardNotificationsGaApplicationIssued |
initiate_general_application.bpmn upload_translated_document_free_fee_application.bpmn |
Dashboard |
Applicant |
Notice.AAA6.GeneralApps.ApplicationFeeRequired.Applicant
Notice.AAA6.GeneralApps.ApplicationSubmitted.Applicant |
Make an application (INITIATE_GENERAL_APPLICATION) uploadTranslatedAppSumDocForFreeApplication (UPLOAD_TRANSLATED_DOCUMENT_FOR_FREE_FEE_APPLICATION) |
GenerateDashboardNotificationsGaApplicationIssued |
initiate_general_application.bpmn upload_translated_document_free_fee_application.bpmn |
Dashboard |
Respondent |
Notice.AAA6.GeneralApps.NonUrgentApplicationMade.Respondent |
| Make decision (MAKE_DECISION) |
JudicialDecisionHandler |
judge_makes_decision_general_application.bpmn |
Docmosis (User callback) |
General application |
DIRECTION_ORDER (CV-UNS-GAP-ENG-01073.docx) - Directions_order_for_application.pdf
DISMISSAL_ORDER (CV-UNS-GAP-ENG-01067.docx) - Dismissal_order_for_application.pdf
FREE_FORM_ORDER (CV-UNS-GAP-ENG-01075.docx) - General_order_for_application.pdf
GENERAL_ORDER (CV-UNS-GAP-ENG-01068.docx) - General_order_for_application.pdf
HEARING_ORDER (CV-UNS-GAP-ENG-01069.docx) - Hearing_order_for_application.pdf
POST_JUDGE_DIRECTION_ORDER_LIP (CV-UNS-GAP-ENG-01084.docx) - Post_judge_direction_order_for_application.pdf
POST_JUDGE_DISMISSAL_ORDER_LIP (CV-UNS-GAP-ENG-01085.docx) - Post_judge_dismissal_order_for_application.pdf
POST_JUDGE_FREE_FORM_ORDER_LIP (CV-UNS-GAP-ENG-01082.docx) - Post_judge_free_form_order.pdf
POST_JUDGE_GENERAL_ORDER_LIP (CV-UNS-GAP-ENG-01083.docx) - Post_judge_general_order_for_application.pdf
POST_JUDGE_HEARING_ORDER_LIP (CV-UNS-GAP-ENG-01086.docx) - Post_judge_hearing_order_for_application.pdf
POST_JUDGE_REQUEST_FOR_INFORMATION_ORDER_LIP (CV-UNS-GAP-ENG-01080.docx) - Post_judge_request_for_information_order.pdf
POST_JUDGE_REQUEST_FOR_INFORMATION_SEND_TO_OTHER_PARTY_LIP (CV-UNS-GAP-ENG-01081.docx) - Post_judge_request_for_information_with_notice.pdf
POST_JUDGE_WRITTEN_REPRESENTATION_CONCURRENT_LIP (CV-UNS-GAP-ENG-01088.docx) - Post_judge_order_Written_Representation_Concurrent_for_application.pdf
POST_JUDGE_WRITTEN_REPRESENTATION_SEQUENTIAL_LIP (CV-UNS-GAP-ENG-01087.docx) - Post_judge_order_Written_Representation_Sequential_for_application.pdf
REQUEST_FOR_INFORMATION (CV-UNS-GAP-ENG-01072.docx) - Request_for_information_for_application.pdf
REQUEST_FOR_INFORMATION_SEND_TO_OTHER_PARTY (CV-SPC-GAP-ENG-SEND-TO-OTHER-PARTY.docx)
REQUEST_FOR_INFORMATION_SEND_TO_OTHER_PARTY_BILINGUAL (CV-SPC-GAP-ENG-SEND-TO-OTHER-PARTY-BILINGUAL.docx)
WRITTEN_REPRESENTATION_CONCURRENT (CV-UNS-GAP-ENG-01071.docx) - Order_Written_Representation_Concurrent_for_application.pdf
WRITTEN_REPRESENTATION_SEQUENTIAL (CV-UNS-GAP-ENG-01070.docx) - Order_Written_Representation_Sequential_for_application.pdf |
| Respond to judges addn info (RESPOND_TO_JUDGE_ADDITIONAL_INFO) |
RespondToJudgeAddlnInfoHandler |
respond_to_addln_info_general_application.bpmn |
Docmosis (User callback) |
General application |
RESPOND_FOR_INFORMATION (CV-UNS-GAP-ENG-01079.docx) - Respond_for_information_for_application.pdf |
| Respond to judges written rep (RESPOND_TO_JUDGE_WRITTEN_REPRESENTATION) |
RespondToWrittenRepresentationHandler |
respond_to_written_rep_general_application.bpmn |
Docmosis (User callback) |
General application |
RESPOND_FOR_WRITTEN_REPRESENTATION (CV-SPC-GAP-ENG-01080.docx) - Respond_for_written_representation_for_application.pdf |
| Notify lip app help with fees (NOTIFY_APPLICANT_LIP_HWF) |
GenerateDashboardNotificationsGaHwfOutcome |
notify_ga_applicant_hwf_outcome.bpmn |
Dashboard |
Applicant |
Notice.AAA6.GeneralApps.HwF.InvalidRef.Applicant
Notice.AAA6.GeneralApps.HwF.MoreInfoRequired.Applicant
Notice.AAA6.GeneralApps.HwF.PartRemission.Applicant
Notice.AAA6.GeneralApps.HwFRejected.Applicant |
| Generate AoS (GENERATE_ACKNOWLEDGEMENT_OF_CLAIM_SPEC) |
AcknowledgeClaimGenerateAcknowledgementOfClaimForSpec |
— |
Docmosis (Camunda callback) |
— |
N10 (CV-SPEC-ACK-ENG-00001-v01.docx) - acknowledgement_of_service_form_spec.pdf |
| Record judgment notification (RECORD_JUDGMENT_NOTIFICATION) |
RecordJudgmentApplicantSolicitor1 |
record_judgment_notification.bpmn |
Email |
Applicant |
notifyLipUpdateTemplate (edf3ac20-fb30-43ac-a0fd-dc72f9f37aaf) |
| Record judgment notification (RECORD_JUDGMENT_NOTIFICATION) |
RecordJudgmentApplicantSolicitor1 |
record_judgment_notification.bpmn |
Email |
Applicant |
notifyLipUpdateTemplateBilingual (730f4e11-3cb0-43a7-aeeb-8373a28fbc1d) |
| Record judgment notification (RECORD_JUDGMENT_NOTIFICATION) |
RecordJudgmentApplicantSolicitor1 |
record_judgment_notification.bpmn |
Email |
Applicant |
notifyLrRecordJudgmentDeterminationMeansTemplate (176148d0-379f-449e-b686-3ff417b0e357) |
| Record judgment notification (RECORD_JUDGMENT_NOTIFICATION) |
RecordJudgmentNotifyRespondent1 |
record_judgment_notification.bpmn |
Email |
Respondent |
notifyLipUpdateTemplate (edf3ac20-fb30-43ac-a0fd-dc72f9f37aaf) |
| Record judgment notification (RECORD_JUDGMENT_NOTIFICATION) |
RecordJudgmentNotifyRespondent1 |
record_judgment_notification.bpmn |
Email |
Respondent |
notifyLipUpdateTemplateBilingual (730f4e11-3cb0-43a7-aeeb-8373a28fbc1d) |
| Record judgment notification (RECORD_JUDGMENT_NOTIFICATION) |
RecordJudgmentNotifyRespondent1 |
record_judgment_notification.bpmn |
Email |
Respondent |
notifyLrRecordJudgmentDeterminationMeansTemplate (176148d0-379f-449e-b686-3ff417b0e357) |
| Record judgment notification (RECORD_JUDGMENT_NOTIFICATION) |
RecordJudgmentNotifyRespondent2 |
record_judgment_notification.bpmn |
Email |
Respondent |
notifyLipUpdateTemplate (edf3ac20-fb30-43ac-a0fd-dc72f9f37aaf) |
| Record judgment notification (RECORD_JUDGMENT_NOTIFICATION) |
RecordJudgmentNotifyRespondent2 |
record_judgment_notification.bpmn |
Email |
Respondent |
notifyLipUpdateTemplateBilingual (730f4e11-3cb0-43a7-aeeb-8373a28fbc1d) |
| Record judgment notification (RECORD_JUDGMENT_NOTIFICATION) |
RecordJudgmentNotifyRespondent2 |
record_judgment_notification.bpmn |
Email |
Respondent |
notifyLrRecordJudgmentDeterminationMeansTemplate (176148d0-379f-449e-b686-3ff417b0e357) |
| Record judgment notification (RECORD_JUDGMENT_NOTIFICATION) |
GenerateDashboardNotificationRecordJudgmentDefendant |
record_judgment_notification.bpmn |
Dashboard |
Defendant |
Notice.AAA6.JudgmentsOnline.JudgmentDeterminationIssued.Defendant |
| Record judgment notification (RECORD_JUDGMENT_NOTIFICATION) |
SendRecordJudgmentDeterminationOfMeansLiPLetterDef1 |
record_judgment_notification.bpmn |
Docmosis (Camunda callback) |
Defendant |
RECORD_JUDGMENT_DETERMINATION_OF_MEANS_LIP_DEFENDANT_LETTER (CV-CMC-LET-ENG-LIP-JO0003.docx) - record_judgment_determination_of_means_letter.pdf |
| DJ non divergent spec (DEFAULT_JUDGEMENT_NON_DIVERGENT_SPEC) |
DJ_NON_DIVERGENT_NOTIFIER |
generate_non_divergent_spec_DJ_form.bpmn |
Email |
Applicant solicitor (LR) |
notifyDJNonDivergentSpecClaimantTemplate (128fa6e8-5942-4e45-830f-35d3b46906d9) |
| DJ non divergent spec (DEFAULT_JUDGEMENT_NON_DIVERGENT_SPEC) |
DJ_NON_DIVERGENT_NOTIFIER |
generate_non_divergent_spec_DJ_form.bpmn |
Email |
Claimant (LiP) |
notifyUpdateTemplate (edf3ac20-fb30-43ac-a0fd-dc72f9f37aaf) |
| DJ non divergent spec (DEFAULT_JUDGEMENT_NON_DIVERGENT_SPEC) |
DJ_NON_DIVERGENT_NOTIFIER |
generate_non_divergent_spec_DJ_form.bpmn |
Email |
Respondent 1 solicitor (LR) |
notifyDJNonDivergentSpecDefendantTemplate (7b372a69-92ed-40fe-b521-dbf7eefe5818) |
| DJ non divergent spec (DEFAULT_JUDGEMENT_NON_DIVERGENT_SPEC) |
DJ_NON_DIVERGENT_NOTIFIER |
generate_non_divergent_spec_DJ_form.bpmn |
Email |
Defendant 1 (LiP) |
notifyUpdateTemplate (edf3ac20-fb30-43ac-a0fd-dc72f9f37aaf) |
| DJ non divergent spec (DEFAULT_JUDGEMENT_NON_DIVERGENT_SPEC) |
DJ_NON_DIVERGENT_NOTIFIER |
generate_non_divergent_spec_DJ_form.bpmn |
Email |
Respondent 2 solicitor (LR) |
notifyDJNonDivergentSpecDefendantTemplate (7b372a69-92ed-40fe-b521-dbf7eefe5818) |
| DJ non divergent spec (DEFAULT_JUDGEMENT_NON_DIVERGENT_SPEC) |
GenerateDashboardNotificationsDJNonDivergent |
generate_non_divergent_spec_DJ_form.bpmn |
Dashboard |
Claimant |
Notice.AAA6.JudgmentsOnline.DefaultJudgmentIssued.Claimant |
| DJ non divergent spec (DEFAULT_JUDGEMENT_NON_DIVERGENT_SPEC) |
GenerateDashboardNotificationsDJNonDivergent |
generate_non_divergent_spec_DJ_form.bpmn |
Dashboard |
Defendant |
Notice.AAA6.JudgmentsOnline.DefaultJudgmentIssued.Defendant |
| DJ non divergent spec (DEFAULT_JUDGEMENT_NON_DIVERGENT_SPEC) |
GenerateDJFormNondivergentSpecClaimant |
generate_non_divergent_spec_DJ_form.bpmn |
Docmosis (Camunda callback) |
— |
N121_SPEC_CLAIMANT (CV-SPC-DEC-ENG-00912.docx)
N121_SPEC_CLAIMANT_WELSH (CV-SPC-DEC-WEL-00912.docx)
N121_SPEC_DEFENDANT (CV-SPC-DEC-ENG-00911.docx) |
| DJ non divergent spec (DEFAULT_JUDGEMENT_NON_DIVERGENT_SPEC) |
GenerateDJFormNondivergentSpecDefendant |
generate_non_divergent_spec_DJ_form.bpmn |
Docmosis (Camunda callback) |
— |
N121_SPEC_CLAIMANT (CV-SPC-DEC-ENG-00912.docx)
N121_SPEC_CLAIMANT_WELSH (CV-SPC-DEC-WEL-00912.docx)
N121_SPEC_DEFENDANT (CV-SPC-DEC-ENG-00911.docx) |
| DJ non divergent spec (DEFAULT_JUDGEMENT_NON_DIVERGENT_SPEC) |
PostClaimantDJCoverLetterAndDocument |
generate_non_divergent_spec_DJ_form.bpmn |
Docmosis (Camunda callback) |
Claimant |
DEFAULT_JUDGMENT_COVER_LETTER (CV-SPC-STD-ENG-DJ-COVER-LETTER-00985.docx) - default_judgment_cover_letter.pdf |
| DJ non divergent spec (DEFAULT_JUDGEMENT_NON_DIVERGENT_SPEC) |
PostPINInLetterLIPDefendant1 |
generate_non_divergent_spec_DJ_form.bpmn |
Docmosis (Camunda callback) |
Defendant |
DEFAULT_JUDGMENT_NON_DIVERGENT_SPEC_PIN_LIP_DEFENDANT_LETTER (CV-CMC-LET-ENG-LIP-JO0004.docx) - default_judgment_non_divergent_spec_pin_letter.pdf |
| Request Default Judgment (DEFAULT_JUDGEMENT_SPEC) |
GenerateSpecDJFormNotifier |
generate_spec_DJ_form.bpmn |
Email |
Applicant solicitor (LR) |
applicantSolicitor1DefaultJudgmentReceived (46c5c42b-9e15-4a9b-883f-324e350643ec) |
| Request Default Judgment (DEFAULT_JUDGEMENT_SPEC) |
GenerateSpecDJFormNotifier |
generate_spec_DJ_form.bpmn |
Email |
Respondent 1 solicitor (LR) |
respondentSolicitor1DefaultJudgmentReceived (346a0538-8443-42e6-a1b8-61f5c735e31d) |
| Request Default Judgment (DEFAULT_JUDGEMENT_SPEC) |
GenerateSpecDJFormNotifier |
generate_spec_DJ_form.bpmn |
Email |
Respondent 2 solicitor (LR) |
respondentSolicitor1DefaultJudgmentReceived (346a0538-8443-42e6-a1b8-61f5c735e31d) |
| Request Default Judgment (DEFAULT_JUDGEMENT_SPEC) |
GenerateSpecDJFormNotifier |
generate_spec_DJ_form.bpmn |
Email |
Claimant (LiP) |
applicantLiPDefaultJudgmentRequested (20bab554-f839-4517-aa32-4c34225b46b1) |
| Request Default Judgment (DEFAULT_JUDGEMENT_SPEC) |
GenerateSpecDJFormNotifier |
generate_spec_DJ_form.bpmn |
Email |
Claimant (LiP) |
applicantLiPDefaultJudgmentRequestedBilingualTemplate (5dfcc948-801f-41d6-a01b-c8a1d674f5df) |
| Request Default Judgment (DEFAULT_JUDGEMENT_SPEC) |
GenerateSpecDJFormNotifier |
generate_spec_DJ_form.bpmn |
Email |
Defendant 1 (LiP) |
respondent1DefaultJudgmentRequestedTemplate (f48915e7-f547-4016-867c-c51310360b3e) |
| Request Default Judgment (DEFAULT_JUDGEMENT_SPEC) |
GenerateSpecDJFormNotifier |
generate_spec_DJ_form.bpmn |
Email |
Applicant solicitor (LR) |
applicantSolicitor1DefaultJudgmentRequested (cdccdeba-9726-4e87-bb43-b795fa813c11) |
| Request Default Judgment (DEFAULT_JUDGEMENT_SPEC) |
GenerateSpecDJFormNotifier |
generate_spec_DJ_form.bpmn |
Email |
Respondent 1 solicitor (LR) |
respondentSolicitor1DefaultJudgmentRequested (62553045-abab-45fb-98f9-5eb0da7b1b4f) |
| Request Default Judgment (DEFAULT_JUDGEMENT_SPEC) |
GenerateSpecDJFormNotifier |
generate_spec_DJ_form.bpmn |
Email |
Respondent 2 solicitor (LR) |
respondentSolicitor1DefaultJudgmentRequested (62553045-abab-45fb-98f9-5eb0da7b1b4f) |
| Request Default Judgment (DEFAULT_JUDGEMENT_SPEC) |
GenerateSpecDJFormNotifier |
generate_spec_DJ_form.bpmn |
Email |
Claimant (LiP) |
applicantLiPDefaultJudgmentRequested (20bab554-f839-4517-aa32-4c34225b46b1) |
| Request Default Judgment (DEFAULT_JUDGEMENT_SPEC) |
GenerateSpecDJFormNotifier |
generate_spec_DJ_form.bpmn |
Email |
Claimant (LiP) |
applicantLiPDefaultJudgmentRequestedBilingualTemplate (5dfcc948-801f-41d6-a01b-c8a1d674f5df) |
| Request Default Judgment (DEFAULT_JUDGEMENT_SPEC) |
GenerateSpecDJFormNotifier |
generate_spec_DJ_form.bpmn |
Email |
Defendant 1 (LiP) |
respondent1DefaultJudgmentRequestedTemplate (f48915e7-f547-4016-867c-c51310360b3e) |
| Request Default Judgment (DEFAULT_JUDGEMENT_SPEC) |
GenerateDashboardNotificationClaimantIntentCCJRequestedForApplicant1 |
generate_spec_DJ_form.bpmn |
Dashboard |
Claimant |
Notice.AAA6.ClaimantIntent.CCJ.Requested.Claimant
Notice.AAA6.ClaimantIntent.RequestedCCJ.Claimant |
| Request Default Judgment (DEFAULT_JUDGEMENT_SPEC) |
GenerateDashboardNotificationClaimantIntentCCJRequestedForRespondent1 |
generate_spec_DJ_form.bpmn |
Dashboard |
Defendant |
Notice.AAA6.ClaimantIntent.CCJ.Requested.Defendant
Notice.AAA6.ClaimantIntent.RequestCCJ.ClaimantAcceptOrRejectPlan.SettlementRequested.DefPaymentMissed.Defendant
Notice.AAA6.ClaimantIntent.RequestCCJ.ClaimantAcceptOrRejectPlan.SettlementRequested.NoDefResponse.Defendant |
Request Default Judgment (DEFAULT_JUDGEMENT_SPEC) Request Default Judgment (DEFAULT_JUDGEMENT) |
GenerateDJFormSpec |
generate_spec_DJ_form.bpmn generate_DJ_form.bpmn |
Docmosis (Camunda callback) |
— |
N121 (CV-UNS-DEC-ENG-01280.docx) - default_judgment_form.pdf
N121_SPEC (CV-SPC-DEC-ENG-00910.docx)
N121_SPEC_NON_IMMEDIATE (CV-SPC-DEC-ENG-00913.docx) |
| Generate dj sdo form (STANDARD_DIRECTION_ORDER_DJ) |
StandardDirectionOrderDj |
generate_DJ_SDO_form.bpmn |
Email |
Claimant |
standardDirectionOrderDJTemplate (a00becea-b2fd-44d0-b1ca-6efc201b7444) |
| Generate dj sdo form (STANDARD_DIRECTION_ORDER_DJ) |
StandardDirectionOrderDj |
generate_DJ_SDO_form.bpmn |
Email |
Defendant |
standardDirectionOrderDJTemplate (a00becea-b2fd-44d0-b1ca-6efc201b7444) |
| Generate dj sdo form (STANDARD_DIRECTION_ORDER_DJ) |
StandardDirectionOrderDJ |
generate_DJ_SDO_form.bpmn |
Docmosis (User callback) |
— |
DJ_SDO_R2_DISPOSAL (CV-UNS-DEC-ENG-01331.docx) - Order_disposal.pdf
DJ_SDO_R2_TRIAL (CV-UNS-DEC-ENG-01379.docx) - Order_trial.pdf
SDO_FAST_FAST_TRACK_INT_R2 (CV-UNS-STD-ENG-01378_13066.docx) - fast_track_sdo.pdf
SDO_FAST_TRACK_NIHL (CV-UNS-STD-ENG-01387.docx) - fast_track_nihl_sdo.pdf
SDO_R2_DISPOSAL (CV-UNS-STD-ENG-01390.docx) - disposal_hearing_sdo.pdf
SDO_SMALL_DRH (CV-UNS-STD-ENG-01389.docx)
SDO_SMALL_R2 (CV-UNS-STD-ENG-01388.docx) |
Generate order notification (GENERATE_ORDER_NOTIFICATION) Upload translated document order (UPLOAD_TRANSLATED_DOCUMENT_ORDER) |
GenerateOrderNotifyParties |
generate_order_notification.bpmn upload_translated_document_order.bpmn |
Email |
Applicant solicitor (LR) |
generateOrderNotificationTemplate (7dad220d-92fd-480c-bb2c-4930d852ee88) |
Generate order notification (GENERATE_ORDER_NOTIFICATION) Upload translated document order (UPLOAD_TRANSLATED_DOCUMENT_ORDER) |
GenerateOrderNotifyParties |
generate_order_notification.bpmn upload_translated_document_order.bpmn |
Email |
Respondent 1 solicitor (LR) |
generateOrderNotificationTemplate (7dad220d-92fd-480c-bb2c-4930d852ee88) |
Generate order notification (GENERATE_ORDER_NOTIFICATION) Upload translated document order (UPLOAD_TRANSLATED_DOCUMENT_ORDER) |
GenerateOrderNotifyParties |
generate_order_notification.bpmn upload_translated_document_order.bpmn |
Email |
Respondent 2 solicitor (LR) |
generateOrderNotificationTemplate (7dad220d-92fd-480c-bb2c-4930d852ee88) |
Generate order notification (GENERATE_ORDER_NOTIFICATION) Upload translated document order (UPLOAD_TRANSLATED_DOCUMENT_ORDER) |
GenerateOrderNotifyParties |
generate_order_notification.bpmn upload_translated_document_order.bpmn |
Email |
Claimant (LiP) |
notifyLipUpdateTemplate (edf3ac20-fb30-43ac-a0fd-dc72f9f37aaf) |
Generate order notification (GENERATE_ORDER_NOTIFICATION) Upload translated document order (UPLOAD_TRANSLATED_DOCUMENT_ORDER) |
GenerateOrderNotifyParties |
generate_order_notification.bpmn upload_translated_document_order.bpmn |
Email |
Claimant (LiP) |
notifyLipUpdateTemplateBilingual (730f4e11-3cb0-43a7-aeeb-8373a28fbc1d) |
Generate order notification (GENERATE_ORDER_NOTIFICATION) Upload translated document order (UPLOAD_TRANSLATED_DOCUMENT_ORDER) |
GenerateOrderNotifyParties |
generate_order_notification.bpmn upload_translated_document_order.bpmn |
Email |
Claimant (LiP) |
orderBeingTranslatedTemplateWelsh (8e5c35fc-b9b3-4172-9509-e5f1838a218a) |
Generate order notification (GENERATE_ORDER_NOTIFICATION) Upload translated document order (UPLOAD_TRANSLATED_DOCUMENT_ORDER) |
GenerateOrderNotifyParties |
generate_order_notification.bpmn upload_translated_document_order.bpmn |
Email |
Defendant 1 (LiP) |
notifyLipUpdateTemplate (edf3ac20-fb30-43ac-a0fd-dc72f9f37aaf) |
Generate order notification (GENERATE_ORDER_NOTIFICATION) Upload translated document order (UPLOAD_TRANSLATED_DOCUMENT_ORDER) |
GenerateOrderNotifyParties |
generate_order_notification.bpmn upload_translated_document_order.bpmn |
Email |
Defendant 1 (LiP) |
notifyLipUpdateTemplateBilingual (730f4e11-3cb0-43a7-aeeb-8373a28fbc1d) |
Generate order notification (GENERATE_ORDER_NOTIFICATION) Upload translated document order (UPLOAD_TRANSLATED_DOCUMENT_ORDER) |
GenerateOrderNotifyParties |
generate_order_notification.bpmn upload_translated_document_order.bpmn |
Email |
Defendant 1 (LiP) |
orderBeingTranslatedTemplateWelsh (8e5c35fc-b9b3-4172-9509-e5f1838a218a) |
Generate order notification (GENERATE_ORDER_NOTIFICATION) Upload translated document order (UPLOAD_TRANSLATED_DOCUMENT_ORDER) Upload translated document order notice (UPLOAD_TRANSLATED_DOCUMENT_ORDER_NOTICE) |
SendFinalOrderToClaimantLIP |
generate_order_notification.bpmn upload_translated_document_order.bpmn upload_translated_document_order_notice.bpmn |
Docmosis (Camunda callback) |
— |
COVER_LETTER (CV-SPC-LET-ENG-COVER-LETTER.docx) - cover_letter.pdf |
Generate order notification (GENERATE_ORDER_NOTIFICATION) Upload translated document order (UPLOAD_TRANSLATED_DOCUMENT_ORDER) Upload translated document order notice (UPLOAD_TRANSLATED_DOCUMENT_ORDER_NOTICE) |
SendFinalOrderToDefendantLIP |
generate_order_notification.bpmn upload_translated_document_order.bpmn upload_translated_document_order_notice.bpmn |
Docmosis (Camunda callback) |
— |
COVER_LETTER (CV-SPC-LET-ENG-COVER-LETTER.docx) - cover_letter.pdf |
Generate trial ready document respondent1 (GENERATE_TRIAL_READY_DOCUMENT_RESPONDENT1) Respondent1 trial ready notify others (RESPONDENT1_TRIAL_READY_NOTIFY_OTHERS) Applicant trial ready notify others (APPLICANT_TRIAL_READY_NOTIFY_OTHERS) Generate trial ready document applicant (GENERATE_TRIAL_READY_DOCUMENT_APPLICANT) Generate trial ready document respondent2 (GENERATE_TRIAL_READY_DOCUMENT_RESPONDENT2) Respondent2 trial ready notify others (RESPONDENT2_TRIAL_READY_NOTIFY_OTHERS) |
GenerateTrialReadyFormRespondent1 |
generate_trial_ready_document_respondent1.bpmn respondent1_trial_ready_notify_others.bpmn applicant_trial_ready_notify_others.bpmn generate_trial_ready_document_applicant.bpmn generate_trial_ready_document_respondent2.bpmn respondent2_trial_ready_notify_others.bpmn |
Docmosis (Camunda callback) |
— |
TRIAL_READY (CV-UNS-HRN-ENG-01247-10180.docx) - Trial_Arrangements.pdf |
Generate trial ready document respondent2 (GENERATE_TRIAL_READY_DOCUMENT_RESPONDENT2) Respondent2 trial ready notify others (RESPONDENT2_TRIAL_READY_NOTIFY_OTHERS) Applicant trial ready notify others (APPLICANT_TRIAL_READY_NOTIFY_OTHERS) Generate trial ready document applicant (GENERATE_TRIAL_READY_DOCUMENT_APPLICANT) Respondent1 trial ready notify others (RESPONDENT1_TRIAL_READY_NOTIFY_OTHERS) |
GenerateTrialReadyFormRespondent2 |
generate_trial_ready_document_respondent2.bpmn respondent2_trial_ready_notify_others.bpmn applicant_trial_ready_notify_others.bpmn generate_trial_ready_document_applicant.bpmn respondent1_trial_ready_notify_others.bpmn |
Docmosis (Camunda callback) |
— |
TRIAL_READY (CV-UNS-HRN-ENG-01247-10180.docx) - Trial_Arrangements.pdf |
| Case Struck out for unpaid fee (HEARING_FEE_UNPAID) |
UnpaidHearingFeeNotifier |
hearing_fee_unpaid.bpmn |
Email |
Claimant (LiP) |
notifyLipUpdateTemplate (edf3ac20-fb30-43ac-a0fd-dc72f9f37aaf) |
| Case Struck out for unpaid fee (HEARING_FEE_UNPAID) |
UnpaidHearingFeeNotifier |
hearing_fee_unpaid.bpmn |
Email |
Claimant (LiP) |
notifyLipUpdateTemplateBilingual (730f4e11-3cb0-43a7-aeeb-8373a28fbc1d) |
| Case Struck out for unpaid fee (HEARING_FEE_UNPAID) |
UnpaidHearingFeeNotifier |
hearing_fee_unpaid.bpmn |
Email |
Applicant solicitor (LR) |
applicantHearingFeeUnpaid (f7cae621-6ca5-4090-81c1-40b8862578cb) |
| Case Struck out for unpaid fee (HEARING_FEE_UNPAID) |
UnpaidHearingFeeNotifier |
hearing_fee_unpaid.bpmn |
Email |
Defendant 1 (LiP) |
notifyLipUpdateTemplate (edf3ac20-fb30-43ac-a0fd-dc72f9f37aaf) |
| Case Struck out for unpaid fee (HEARING_FEE_UNPAID) |
UnpaidHearingFeeNotifier |
hearing_fee_unpaid.bpmn |
Email |
Defendant 1 (LiP) |
notifyLipUpdateTemplateBilingual (730f4e11-3cb0-43a7-aeeb-8373a28fbc1d) |
| Case Struck out for unpaid fee (HEARING_FEE_UNPAID) |
UnpaidHearingFeeNotifier |
hearing_fee_unpaid.bpmn |
Email |
Respondent 1 solicitor (LR) |
respondentHearingFeeUnpaid (828d3641-2232-40a2-9797-a1a9b3bd968c) |
| Case Struck out for unpaid fee (HEARING_FEE_UNPAID) |
UnpaidHearingFeeNotifier |
hearing_fee_unpaid.bpmn |
Email |
Respondent 2 solicitor (LR) |
respondentHearingFeeUnpaid (828d3641-2232-40a2-9797-a1a9b3bd968c) |
| Case Struck out for unpaid fee (HEARING_FEE_UNPAID) |
GenerateDashboardNotificationsHearingFeeUnpaid |
hearing_fee_unpaid.bpmn |
Dashboard |
Claimant |
Notice.AAA6.CP.StrikeOut.HearingFeeUnpaid.Claimant |
| Case Struck out for unpaid fee (HEARING_FEE_UNPAID) |
GenerateDashboardNotificationsHearingFeeUnpaid |
hearing_fee_unpaid.bpmn |
Dashboard |
Defendant |
Notice.AAA6.CP.StrikeOut.HearingFeeUnpaid.Defendant |
Create a hearing notice (HEARING_SCHEDULED) Upload Translated document Hearing Notice (UPLOAD_TRANSLATED_DOCUMENT_HEARING_NOTICE) |
HearingNoticeGeneratorNotifier |
hearing_process.bpmn upload_translated_hearing_notice.bpmn |
Email |
Claimant (LiP) |
hearingNotificationLipDefendantTemplate (69d547e7-c5b8-42ef-a809-1837758d79f7) |
Create a hearing notice (HEARING_SCHEDULED) Upload Translated document Hearing Notice (UPLOAD_TRANSLATED_DOCUMENT_HEARING_NOTICE) |
HearingNoticeGeneratorNotifier |
hearing_process.bpmn upload_translated_hearing_notice.bpmn |
Email |
Claimant (LiP) |
hearingNotificationLipDefendantTemplateWelsh (af2f664a-dcc6-4239-94e0-a0956132182c) |
Create a hearing notice (HEARING_SCHEDULED) Upload Translated document Hearing Notice (UPLOAD_TRANSLATED_DOCUMENT_HEARING_NOTICE) |
HearingNoticeGeneratorNotifier |
hearing_process.bpmn upload_translated_hearing_notice.bpmn |
Email |
Applicant solicitor (LR) |
hearingListedFeeClaimantLrTemplate (194c443b-23be-48f2-850e-04d1579ba938) |
Create a hearing notice (HEARING_SCHEDULED) Upload Translated document Hearing Notice (UPLOAD_TRANSLATED_DOCUMENT_HEARING_NOTICE) |
HearingNoticeGeneratorNotifier |
hearing_process.bpmn upload_translated_hearing_notice.bpmn |
Email |
Applicant solicitor (LR) |
hearingListedNoFeeClaimantLrTemplate (b772d4db-45fb-42cb-85d2-3798914fe6df) |
Create a hearing notice (HEARING_SCHEDULED) Upload Translated document Hearing Notice (UPLOAD_TRANSLATED_DOCUMENT_HEARING_NOTICE) |
HearingNoticeGeneratorNotifier |
hearing_process.bpmn upload_translated_hearing_notice.bpmn |
Email |
Defendant 1 (LiP) |
hearingNotificationLipDefendantTemplate (69d547e7-c5b8-42ef-a809-1837758d79f7) |
Create a hearing notice (HEARING_SCHEDULED) Upload Translated document Hearing Notice (UPLOAD_TRANSLATED_DOCUMENT_HEARING_NOTICE) |
HearingNoticeGeneratorNotifier |
hearing_process.bpmn upload_translated_hearing_notice.bpmn |
Email |
Defendant 1 (LiP) |
hearingNotificationLipDefendantTemplateWelsh (af2f664a-dcc6-4239-94e0-a0956132182c) |
Create a hearing notice (HEARING_SCHEDULED) Upload Translated document Hearing Notice (UPLOAD_TRANSLATED_DOCUMENT_HEARING_NOTICE) |
HearingNoticeGeneratorNotifier |
hearing_process.bpmn upload_translated_hearing_notice.bpmn |
Email |
Respondent 1 solicitor (LR) |
hearingListedNoFeeDefendantLrTemplate (3cd4101e-6484-4e69-af3f-bc811711426b) |
Create a hearing notice (HEARING_SCHEDULED) Upload Translated document Hearing Notice (UPLOAD_TRANSLATED_DOCUMENT_HEARING_NOTICE) |
HearingNoticeGeneratorNotifier |
hearing_process.bpmn upload_translated_hearing_notice.bpmn |
Email |
Respondent 2 solicitor (LR) |
hearingListedNoFeeDefendantLrTemplate (3cd4101e-6484-4e69-af3f-bc811711426b) |
| Create a hearing notice (HEARING_SCHEDULED) |
GenerateHearingForm |
hearing_process.bpmn |
Docmosis (Camunda callback) |
— |
HEARING_APPLICATION_AHN (CV-UNS-HNO-ENG-01204.docx) - hearing_application.pdf
HEARING_OTHER_AHN (CV-UNS-HNO-ENG-01201.docx) - hearing_other_claim.pdf
HEARING_SMALL_CLAIMS_AHN (CV-UNS-HNO-ENG-01202.docx) - hearing_small_claim.pdf
HEARING_TRIAL_AHN (CV-UNS-HNO-ENG-01203.docx) - trial.pdf |
Create a hearing notice (HEARING_SCHEDULED) Upload Translated document Hearing Notice (UPLOAD_TRANSLATED_DOCUMENT_HEARING_NOTICE) Notify hearing parties (NOTIFY_HEARING_PARTIES) |
SendHearingToClaimantLIP |
hearing_process.bpmn upload_translated_hearing_notice.bpmn generate_hearing_notice.bpmn |
Docmosis (Camunda callback) |
— |
COVER_LETTER (CV-SPC-LET-ENG-COVER-LETTER.docx) - cover_letter.pdf |
Create a hearing notice (HEARING_SCHEDULED) Upload Translated document Hearing Notice (UPLOAD_TRANSLATED_DOCUMENT_HEARING_NOTICE) Notify hearing parties (NOTIFY_HEARING_PARTIES) |
SendHearingToDefendantLIP |
hearing_process.bpmn upload_translated_hearing_notice.bpmn generate_hearing_notice.bpmn |
Docmosis (Camunda callback) |
— |
COVER_LETTER (CV-SPC-LET-ENG-COVER-LETTER.docx) - cover_letter.pdf |
| Inform agreed extension date (INFORM_AGREED_EXTENSION_DATE_SPEC) |
DefendantResponseDeadlineExtensionNotifyClaimant |
inform_agreed_extension_date_spec.bpmn |
Email |
Claimant |
claimantDeadlineExtension (205c3137-594e-4fe4-95f9-cfe52ef5083e) |
| Inform agreed extension date (INFORM_AGREED_EXTENSION_DATE_SPEC) |
DefendantResponseDeadlineExtensionNotifyClaimant |
inform_agreed_extension_date_spec.bpmn |
Email |
Claimant |
claimantLipDeadlineExtension (fbab70da-b3f6-4b00-8a69-caca2b9919e3) |
| Inform agreed extension date (INFORM_AGREED_EXTENSION_DATE_SPEC) |
DefendantResponseDeadlineExtensionNotifyClaimant |
inform_agreed_extension_date_spec.bpmn |
Email |
Claimant |
claimantLipDeadlineExtensionWelsh (72ee285f-4113-436e-b3fd-360882108c4c) |
| Inform agreed extension date (INFORM_AGREED_EXTENSION_DATE_SPEC) |
DefendantResponseDeadlineExtensionNotifyDefendant |
inform_agreed_extension_date_spec.bpmn |
Email |
Defendant |
respondentDeadlineExtension (c78d2eb0-efcc-466b-a5cb-d34b3d0b012b) |
| Inform agreed extension date (INFORM_AGREED_EXTENSION_DATE_SPEC) |
DefendantResponseDeadlineExtensionNotifyDefendant |
inform_agreed_extension_date_spec.bpmn |
Email |
Defendant |
respondentDeadlineExtensionWelsh (74e7ad85-7f5c-44f8-9501-8f76ceafaad4) |
| Inform agreed extension date (INFORM_AGREED_EXTENSION_DATE_SPEC) |
GenerateDashboardNotificationsInformAgreedExtensionDateSpec |
inform_agreed_extension_date_spec.bpmn |
Dashboard |
Claimant |
Notice.AAA6.DefResponse.MoreTimeRequested.Claimant |
| Inform agreed extension date (INFORM_AGREED_EXTENSION_DATE_SPEC) |
GenerateDashboardNotificationsInformAgreedExtensionDateSpec |
inform_agreed_extension_date_spec.bpmn |
Dashboard |
Defendant |
Notice.AAA6.DefResponse.MoreTimeRequested.Defendant |
| Mark judgment as paid in full (JUDGMENT_PAID_IN_FULL) |
GenerateDashboardNotificationsJudgmentPaidInFull |
judgement_paid_in_full.bpmn |
Dashboard |
Claimant |
No template — task list only |
| Mark judgment as paid in full (JUDGMENT_PAID_IN_FULL) |
GenerateDashboardNotificationsJudgmentPaidInFull |
judgement_paid_in_full.bpmn |
Dashboard |
Defendant |
No template — task list only |
| Claim is settle (LIP_CLAIM_SETTLED) |
NotifyDefendantClaimantSettleTheClaim |
claim_settled_lip.bpmn |
Email |
Claimant |
notifyDefendantLIPClaimantSettleTheClaimTemplate (38cc4b02-90f4-4fae-adf3-6f7d9b80ee51) |
| Claim is settle (LIP_CLAIM_SETTLED) |
NotifyDefendantClaimantSettleTheClaim |
claim_settled_lip.bpmn |
Email |
Claimant |
notifyDefendantLRClaimantSettleTheClaimTemplate (034573ca-fece-4ed5-bdb6-4f39065bf60a) |
| Claim is settle (LIP_CLAIM_SETTLED) |
GenerateDashboardNotificationsClaimSettled |
claim_settled_lip.bpmn |
Dashboard |
Claimant |
Notice.AAA6.ClaimantIntent.ClaimSettledEvent.Claimant |
| Claim is settle (LIP_CLAIM_SETTLED) |
GenerateDashboardNotificationsClaimSettled |
claim_settled_lip.bpmn |
Dashboard |
Defendant |
Notice.AAA6.ClaimantIntent.ClaimSettleEvent.Defendant |
| Mediation Successful (MEDIATION_SUCCESSFUL) |
GenerateDashboardNotificationsMediationSuccessful |
mediation_successful.bpmn |
Dashboard |
Claimant |
Notice.AAA6.ClaimantIntent.MediationSuccessful.Claimant
Notice.AAA6.MediationSuccessful.CARM.Claimant |
| Mediation Successful (MEDIATION_SUCCESSFUL) |
GenerateDashboardNotificationsMediationSuccessful |
mediation_successful.bpmn |
Dashboard |
Defendant |
Notice.AAA6.ClaimantIntent.MediationSuccessful.Defendant
Notice.AAA6.MediationSuccessful.CARM.Defendant |
| Mediation Unsuccessful (MEDIATION_UNSUCCESSFUL) |
GenerateDashboardNotificationsMediationUnsuccessful |
mediation_unsuccessful.bpmn |
Dashboard |
Claimant |
Notice.AAA6.ClaimantIntent.MediationUnsuccessful.Claimant
Notice.AAA6.MediationUnsuccessful.Claimant1NonAttendance.CARM.Claimant
Notice.AAA6.MediationUnsuccessful.NOTClaimant1NonContactable.CARM.Claimant |
| Mediation Unsuccessful (MEDIATION_UNSUCCESSFUL) |
GenerateDashboardNotificationsMediationUnsuccessful |
mediation_unsuccessful.bpmn |
Dashboard |
Defendant |
Notice.AAA6.ClaimantIntent.MediationUnsuccessful.Defendant
Notice.AAA6.MediationUnsuccessful.Defendant1NonAttendance.CARM.Defendant
Notice.AAA6.MediationUnsuccessful.NOTDefendant1NonContactable.CARM.Defendant |
| Move trial to decision outcome (MOVE_TO_DECISION_OUTCOME) |
GenerateDashboardNotificationsDecisionOutcome |
decision_outcome.bpmn |
Dashboard |
Claimant |
No template — task list only |
| Move trial to decision outcome (MOVE_TO_DECISION_OUTCOME) |
GenerateDashboardNotificationsDecisionOutcome |
decision_outcome.bpmn |
Dashboard |
Defendant |
No template — task list only |
Notify claim (NOTIFY_DEFENDANT_OF_CLAIM) Notify claim details (NOTIFY_DEFENDANT_OF_CLAIM_DETAILS) |
ClaimProceedsOfflineUnspecNotifyApplicantSolicitor |
notify_claim.bpmn notify_claim_details.bpmn |
Email |
Applicant solicitor (LR) |
solicitorCaseTakenOffline (0928c6fa-f9b1-45f9-9fd2-57b0bed7d79b) |
| Notify claim (NOTIFY_DEFENDANT_OF_CLAIM) |
UnspecNotifyClaimNotifier |
notify_claim.bpmn |
Email |
Applicant solicitor (LR) |
respondentSolicitorClaimIssueMultipartyEmailTemplate (f009bd8d-6018-4a4e-89a3-048a4a116041) |
| Notify claim (NOTIFY_DEFENDANT_OF_CLAIM) |
UnspecNotifyClaimNotifier |
notify_claim.bpmn |
Email |
Respondent 1 solicitor (LR) |
respondentSolicitorClaimIssueMultipartyEmailTemplate (f009bd8d-6018-4a4e-89a3-048a4a116041) |
| Notify claim (NOTIFY_DEFENDANT_OF_CLAIM) |
UnspecNotifyClaimNotifier |
notify_claim.bpmn |
Email |
Respondent 2 solicitor (LR) |
respondentSolicitorClaimIssueMultipartyEmailTemplate (f009bd8d-6018-4a4e-89a3-048a4a116041) |
| Notify claim details (NOTIFY_DEFENDANT_OF_CLAIM_DETAILS) |
UnspecNotifyClaimDetailsNotifier |
notify_claim_details.bpmn |
Email |
Applicant solicitor (LR) |
respondentSolicitorClaimDetailsEmailTemplate (50d37cde-3e84-476e-8dc6-3ff7c24b2e1f) |
| Notify claim details (NOTIFY_DEFENDANT_OF_CLAIM_DETAILS) |
UnspecNotifyClaimDetailsNotifier |
notify_claim_details.bpmn |
Email |
Respondent 1 solicitor (LR) |
respondentSolicitorClaimDetailsEmailTemplate (50d37cde-3e84-476e-8dc6-3ff7c24b2e1f) |
| Notify claim details (NOTIFY_DEFENDANT_OF_CLAIM_DETAILS) |
UnspecNotifyClaimDetailsNotifier |
notify_claim_details.bpmn |
Email |
Respondent 2 solicitor (LR) |
respondentSolicitorClaimDetailsEmailTemplate (50d37cde-3e84-476e-8dc6-3ff7c24b2e1f) |
| Notify hearing parties (NOTIFY_HEARING_PARTIES) |
HearingNoticeGeneratorHMCNotifier |
generate_hearing_notice.bpmn |
Email |
Applicant solicitor (LR) |
hearingListedFeeClaimantLrTemplateHMC (329484a6-5de4-4b76-a807-d4b7f006567a) |
| Notify hearing parties (NOTIFY_HEARING_PARTIES) |
HearingNoticeGeneratorHMCNotifier |
generate_hearing_notice.bpmn |
Email |
Applicant solicitor (LR) |
hearingListedNoFeeClaimantLrTemplateHMC (b51f6bab-0620-4933-8f85-090ae288707a) |
| Notify hearing parties (NOTIFY_HEARING_PARTIES) |
HearingNoticeGeneratorHMCNotifier |
generate_hearing_notice.bpmn |
Email |
Respondent 1 solicitor (LR) |
hearingListedNoFeeDefendantLrTemplateHMC (316f7c27-e2de-44ed-8b21-0666e1d38a98) |
| Notify hearing parties (NOTIFY_HEARING_PARTIES) |
HearingNoticeGeneratorHMCNotifier |
generate_hearing_notice.bpmn |
Email |
Respondent 2 solicitor (LR) |
hearingListedNoFeeDefendantLrTemplateHMC (316f7c27-e2de-44ed-8b21-0666e1d38a98) |
| Notify hearing parties (NOTIFY_HEARING_PARTIES) |
HearingNoticeGeneratorHMCNotifier |
generate_hearing_notice.bpmn |
Email |
Claimant (LiP) |
hearingNotificationLipDefendantTemplate (69d547e7-c5b8-42ef-a809-1837758d79f7) |
| Notify hearing parties (NOTIFY_HEARING_PARTIES) |
HearingNoticeGeneratorHMCNotifier |
generate_hearing_notice.bpmn |
Email |
Claimant (LiP) |
hearingNotificationLipDefendantTemplateWelsh (af2f664a-dcc6-4239-94e0-a0956132182c) |
| Notify hearing parties (NOTIFY_HEARING_PARTIES) |
HearingNoticeGeneratorHMCNotifier |
generate_hearing_notice.bpmn |
Email |
Defendant 1 (LiP) |
hearingNotificationLipDefendantTemplate (69d547e7-c5b8-42ef-a809-1837758d79f7) |
| Notify hearing parties (NOTIFY_HEARING_PARTIES) |
HearingNoticeGeneratorHMCNotifier |
generate_hearing_notice.bpmn |
Email |
Defendant 1 (LiP) |
hearingNotificationLipDefendantTemplateWelsh (af2f664a-dcc6-4239-94e0-a0956132182c) |
| Notify hearing parties (NOTIFY_HEARING_PARTIES) |
GenerateHearingNotice |
generate_hearing_notice.bpmn |
Docmosis (Camunda callback) |
— |
HEARING_NOTICE_HMC (CV-UNS-HNO-ENG-01200.docx) - hearing_notice.pdf
HEARING_NOTICE_HMC_WELSH (CV-UNS-HNO-WEL-01200.docx) - hearing_notice_welsh.pdf |
Notify hearing parties (NOTIFY_HEARING_PARTIES) Create a hearing notice (HEARING_SCHEDULED) Upload Translated document Hearing Notice (UPLOAD_TRANSLATED_DOCUMENT_HEARING_NOTICE) |
SendAutomaticHearingToClaimantLIP |
generate_hearing_notice.bpmn hearing_process.bpmn upload_translated_hearing_notice.bpmn |
Docmosis (Camunda callback) |
— |
COVER_LETTER (CV-SPC-LET-ENG-COVER-LETTER.docx) - cover_letter.pdf |
Notify hearing parties (NOTIFY_HEARING_PARTIES) Create a hearing notice (HEARING_SCHEDULED) Upload Translated document Hearing Notice (UPLOAD_TRANSLATED_DOCUMENT_HEARING_NOTICE) |
SendAutomaticHearingToDefendantLIP |
generate_hearing_notice.bpmn hearing_process.bpmn upload_translated_hearing_notice.bpmn |
Docmosis (Camunda callback) |
— |
COVER_LETTER (CV-SPC-LET-ENG-COVER-LETTER.docx) - cover_letter.pdf |
| Notify Judgement Varied (NOTIFY_JUDGMENT_VARIED_DETERMINATION_OF_MEANS) |
JudgmentVariedDeterminationOfMeansNotifyParties |
notify_judgment_varied_determination_of_means.bpmn |
Email |
Claimant (LiP) |
notifyLipUpdateTemplate (edf3ac20-fb30-43ac-a0fd-dc72f9f37aaf) |
| Notify Judgement Varied (NOTIFY_JUDGMENT_VARIED_DETERMINATION_OF_MEANS) |
JudgmentVariedDeterminationOfMeansNotifyParties |
notify_judgment_varied_determination_of_means.bpmn |
Email |
Claimant (LiP) |
notifyLipUpdateTemplateBilingual (730f4e11-3cb0-43a7-aeeb-8373a28fbc1d) |
| Notify Judgement Varied (NOTIFY_JUDGMENT_VARIED_DETERMINATION_OF_MEANS) |
JudgmentVariedDeterminationOfMeansNotifyParties |
notify_judgment_varied_determination_of_means.bpmn |
Email |
Applicant solicitor (LR) |
notifyClaimantJudgmentVariedDeterminationOfMeansTemplate (efc92c61-d201-46d2-b52c-5f491f735fa8) |
| Notify Judgement Varied (NOTIFY_JUDGMENT_VARIED_DETERMINATION_OF_MEANS) |
JudgmentVariedDeterminationOfMeansNotifyParties |
notify_judgment_varied_determination_of_means.bpmn |
Email |
Respondent 1 solicitor (LR) |
notifyDefendantJudgmentVariedDeterminationOfMeansTemplate (456d99c4-de02-408a-9f8b-603585350dcc) |
| Notify Judgement Varied (NOTIFY_JUDGMENT_VARIED_DETERMINATION_OF_MEANS) |
JudgmentVariedDeterminationOfMeansNotifyParties |
notify_judgment_varied_determination_of_means.bpmn |
Email |
Respondent 2 solicitor (LR) |
notifyDefendantJudgmentVariedDeterminationOfMeansTemplate (456d99c4-de02-408a-9f8b-603585350dcc) |
| Notify Judgement Varied (NOTIFY_JUDGMENT_VARIED_DETERMINATION_OF_MEANS) |
JudgmentVariedDeterminationOfMeansNotifyParties |
notify_judgment_varied_determination_of_means.bpmn |
Email |
Defendant 1 (LiP) |
notifyLipUpdateTemplate (edf3ac20-fb30-43ac-a0fd-dc72f9f37aaf) |
| Notify Judgement Varied (NOTIFY_JUDGMENT_VARIED_DETERMINATION_OF_MEANS) |
JudgmentVariedDeterminationOfMeansNotifyParties |
notify_judgment_varied_determination_of_means.bpmn |
Email |
Defendant 1 (LiP) |
notifyLipUpdateTemplateBilingual (730f4e11-3cb0-43a7-aeeb-8373a28fbc1d) |
Notify Judgement Varied (NOTIFY_JUDGMENT_VARIED_DETERMINATION_OF_MEANS) Record judgment notification (RECORD_JUDGMENT_NOTIFICATION) |
GenerateClaimantJudgmentByDeterminationDoc |
notify_judgment_varied_determination_of_means.bpmn record_judgment_notification.bpmn |
Docmosis (Camunda callback) |
— |
JUDGMENT_BY_DETERMINATION_CLAIMANT (CV-SPC-DEC-ENG-00982.docx) - Judgment_by_determination_claimant.pdf
JUDGMENT_BY_DETERMINATION_DEFENDANT (CV-SPC-DEC-ENG-00981.docx) - Judgment_by_determination_defendant.pdf |
Notify Judgement Varied (NOTIFY_JUDGMENT_VARIED_DETERMINATION_OF_MEANS) Record judgment notification (RECORD_JUDGMENT_NOTIFICATION) |
GenerateDefendantJudgmentByDeterminationDoc |
notify_judgment_varied_determination_of_means.bpmn record_judgment_notification.bpmn |
Docmosis (Camunda callback) |
— |
JUDGMENT_BY_DETERMINATION_CLAIMANT (CV-SPC-DEC-ENG-00982.docx) - Judgment_by_determination_claimant.pdf
JUDGMENT_BY_DETERMINATION_DEFENDANT (CV-SPC-DEC-ENG-00981.docx) - Judgment_by_determination_defendant.pdf |
| Email: Claimant HwF (NOTIFY_LIP_CLAIMANT_HWF_OUTCOME) |
HwFOutcomeNotifyParties |
notify_claimant_hwf_outcome.bpmn |
Email |
Claimant (LiP) |
notifyApplicantForHwFMoreInformationNeeded (303baf6a-aef1-43a0-b90d-2529f71ce6d6) |
| Email: Claimant HwF (NOTIFY_LIP_CLAIMANT_HWF_OUTCOME) |
HwFOutcomeNotifyParties |
notify_claimant_hwf_outcome.bpmn |
Email |
Claimant (LiP) |
notifyApplicantForHwFMoreInformationNeededWelsh (55ef7a65-8cc5-4390-8a32-76a86429e0a8) |
| Email: Claimant HwF (NOTIFY_LIP_CLAIMANT_HWF_OUTCOME) |
HwFOutcomeNotifyParties |
notify_claimant_hwf_outcome.bpmn |
Email |
Claimant (LiP) |
notifyApplicantForHwfInvalidRefNumber (c5523848-cb25-4b40-ada0-4868b0be3590) |
| Email: Claimant HwF (NOTIFY_LIP_CLAIMANT_HWF_OUTCOME) |
HwFOutcomeNotifyParties |
notify_claimant_hwf_outcome.bpmn |
Email |
Claimant (LiP) |
notifyApplicantForHwfInvalidRefNumberBilingual (ec2db9f3-8e61-4a16-8ec4-089abdc031c4) |
| Email: Claimant HwF (NOTIFY_LIP_CLAIMANT_HWF_OUTCOME) |
HwFOutcomeNotifyParties |
notify_claimant_hwf_outcome.bpmn |
Email |
Claimant (LiP) |
notifyApplicantForHwfNoRemission (29c666fe-3ac8-4871-9d16-f44f68de1684) |
| Email: Claimant HwF (NOTIFY_LIP_CLAIMANT_HWF_OUTCOME) |
HwFOutcomeNotifyParties |
notify_claimant_hwf_outcome.bpmn |
Email |
Claimant (LiP) |
notifyApplicantForHwfNoRemissionWelsh (4f62c95f-cd74-4796-84ca-43773185118a) |
| Email: Claimant HwF (NOTIFY_LIP_CLAIMANT_HWF_OUTCOME) |
HwFOutcomeNotifyParties |
notify_claimant_hwf_outcome.bpmn |
Email |
Claimant (LiP) |
notifyApplicantForHwfPartialRemission (b84b1200-4b02-4086-a937-90e50214e40d) |
| Email: Claimant HwF (NOTIFY_LIP_CLAIMANT_HWF_OUTCOME) |
HwFOutcomeNotifyParties |
notify_claimant_hwf_outcome.bpmn |
Email |
Claimant (LiP) |
notifyApplicantForHwfPartialRemissionBilingual (f87429aa-15cc-4591-8599-bad48f7c1ba9) |
| Email: Claimant HwF (NOTIFY_LIP_CLAIMANT_HWF_OUTCOME) |
HwFOutcomeNotifyParties |
notify_claimant_hwf_outcome.bpmn |
Email |
Claimant (LiP) |
notifyApplicantForHwfUpdateRefNumber (74a60e93-d939-443d-89af-326ad3b08549) |
| Email: Claimant HwF (NOTIFY_LIP_CLAIMANT_HWF_OUTCOME) |
HwFOutcomeNotifyParties |
notify_claimant_hwf_outcome.bpmn |
Email |
Claimant (LiP) |
notifyApplicantForHwfUpdateRefNumberBilingual (0d1a7922-2fe1-43b2-8254-d7cde157a214) |
| Email: Claimant HwF (NOTIFY_LIP_CLAIMANT_HWF_OUTCOME) |
GenerateDashboardNotificationsNotifyLipClaimantHwfOutcome |
notify_claimant_hwf_outcome.bpmn |
Dashboard |
Claimant |
Notice.AAA6.CP.HearingFee.HWF.FullRemission
Notice.AAA6.CP.HearingFee.HWF.InfoRequired
Notice.AAA6.CP.HearingFee.HWF.InvalidRef
Notice.AAA6.CP.HearingFee.HWF.PartRemission
Notice.AAA6.CP.HearingFee.HWF.Rejected
Notice.AAA6.CP.HearingFee.HWF.Updated
Notice.AAA6.ClaimIssue.HWF.FullRemission
Notice.AAA6.ClaimIssue.HWF.InfoRequired
Notice.AAA6.ClaimIssue.HWF.InvalidRef
Notice.AAA6.ClaimIssue.HWF.PartRemission
Notice.AAA6.ClaimIssue.HWF.Rejected
Notice.AAA6.ClaimIssue.HWF.Updated |
| Citizen Hearing Fee Payment (CITIZEN_HEARING_FEE_PAYMENT) |
NotifyLipGenericTemplateNotifier |
notify_lip_generic_template.bpmn |
Email |
Claimant (LiP) |
notifyLipUpdateTemplate (edf3ac20-fb30-43ac-a0fd-dc72f9f37aaf) |
| Citizen Hearing Fee Payment (CITIZEN_HEARING_FEE_PAYMENT) |
NotifyLipGenericTemplateNotifier |
notify_lip_generic_template.bpmn |
Email |
Claimant (LiP) |
notifyLipUpdateTemplateBilingual (730f4e11-3cb0-43a7-aeeb-8373a28fbc1d) |
| Citizen Hearing Fee Payment (CITIZEN_HEARING_FEE_PAYMENT) |
GenerateDashboardNotificationsCitizenHearingFeePayment |
notify_lip_generic_template.bpmn |
Dashboard |
— |
Notice.AAA6.CP.HearingFee.Paid.Claimant |
| Reset Pin (RESET_PIN) |
NotifyLipResetPinNotifier |
notify_lip_reset_pin.bpmn |
Email |
Defendant 1 (LiP) |
respondentDefendantResponseForSpec (2c4435ae-af57-4988-9e79-cb28db4bba49) |
| Process COSC Application (PROCESS_COSC_APPLICATION) |
GenerateDashboardNotificationsProcessCOSC |
process_cosc_application.bpmn |
Dashboard |
Defendant |
Notice.AAA6.ProofofDebtPayment.ApplicationProcessed.Defendant |
| Raise a new query (queryManagementRaiseQuery) |
OtherPartyQueryRaisedNotifier |
raise_query.bpmn |
Email |
Applicant solicitor (LR) |
notifyOtherPartyPublicQueryRaised (0d2c9b47-a84f-4ea2-a4b6-52c1db909076) |
| Raise a new query (queryManagementRaiseQuery) |
OtherPartyQueryRaisedNotifier |
raise_query.bpmn |
Email |
Respondent 1 solicitor (LR) |
notifyOtherPartyPublicQueryRaised (0d2c9b47-a84f-4ea2-a4b6-52c1db909076) |
| Raise a new query (queryManagementRaiseQuery) |
OtherPartyQueryRaisedNotifier |
raise_query.bpmn |
Email |
Claimant (LiP) |
notifyOtherLipPartyPublicQueryRaised (5bced03b-b3ce-49bc-8efb-b5ab35ef21eb) |
| Raise a new query (queryManagementRaiseQuery) |
OtherPartyQueryRaisedNotifier |
raise_query.bpmn |
Email |
Claimant (LiP) |
notifyOtherLipPartyWelshPublicQueryRaised (0b9b41cc-d30f-44c2-8901-f34e1e19e623) |
| Raise a new query (queryManagementRaiseQuery) |
OtherPartyQueryRaisedNotifier |
raise_query.bpmn |
Email |
Defendant 1 (LiP) |
notifyOtherLipPartyPublicQueryRaised (5bced03b-b3ce-49bc-8efb-b5ab35ef21eb) |
| Raise a new query (queryManagementRaiseQuery) |
OtherPartyQueryRaisedNotifier |
raise_query.bpmn |
Email |
Defendant 1 (LiP) |
notifyOtherLipPartyWelshPublicQueryRaised (0b9b41cc-d30f-44c2-8901-f34e1e19e623) |
| Raise a new query (queryManagementRaiseQuery) |
RaiseQueryNotifier |
raise_query.bpmn |
Email |
Applicant solicitor (LR) |
queryRaised (dc16db17-4db4-4c3d-a9b1-bf36aa0d1fc7) |
| Raise a new query (queryManagementRaiseQuery) |
RaiseQueryNotifier |
raise_query.bpmn |
Email |
Respondent 1 solicitor (LR) |
queryRaised (dc16db17-4db4-4c3d-a9b1-bf36aa0d1fc7) |
| Raise a new query (queryManagementRaiseQuery) |
RaiseQueryNotifier |
raise_query.bpmn |
Email |
Claimant (LiP) |
queryRaisedLip (5712694e-d86c-4852-83fc-5e43dbe27d22) |
| Raise a new query (queryManagementRaiseQuery) |
RaiseQueryNotifier |
raise_query.bpmn |
Email |
Claimant (LiP) |
queryRaisedLipBilingual (53f14739-c463-4ac2-b5da-137bc9599c06) |
| Raise a new query (queryManagementRaiseQuery) |
RaiseQueryNotifier |
raise_query.bpmn |
Email |
Defendant 1 (LiP) |
queryRaisedLip (5712694e-d86c-4852-83fc-5e43dbe27d22) |
| Raise a new query (queryManagementRaiseQuery) |
RaiseQueryNotifier |
raise_query.bpmn |
Email |
Defendant 1 (LiP) |
queryRaisedLipBilingual (53f14739-c463-4ac2-b5da-137bc9599c06) |
| Raise a new query (queryManagementRaiseQuery) |
GenerateDashboardNotificationsRaiseQuery |
raise_query.bpmn |
Dashboard |
— |
Notice.AAA6.LiPQM.QueryRaisedByOtherParty.Claimant
Notice.AAA6.LiPQM.QueryRaisedByOtherParty.Defendant |
| Request for Reconsideration (REQUEST_FOR_RECONSIDERATION) |
RequestForReconsiderationCallbackHandler |
— |
Docmosis (User callback) |
— |
REQUEST_FOR_RECONSIDERATION (CV-SPC-CLM-ENG-REQUEST-RECONSIDERATION.docx) - request_for_reconsideration.pdf |
| Request for Reconsideration Notification CUI Claimant (REQUEST_FOR_RECONSIDERATION_NOTIFICATION_CUI_CLAIMANT) |
CreateNotificationRequestForReconsiderationDefendant |
request_for_reconsideration_cui_claimant.bpmn |
Dashboard |
Defendant |
Notice.AAA6.CP.ReviewOrderRequestedbyOtherParty.Defendant |
| Request for Reconsideration Notification CUI Defendant (REQUEST_FOR_RECONSIDERATION_NOTIFICATION_CUI_DEFENDANT) |
CreateNotificationRequestForReconsiderationClaimant |
request_for_reconsideration_cui_defendant.bpmn |
Dashboard |
Claimant |
Notice.AAA6.CP.ReviewOrderRequestedbyOtherParty.Claimant |
| DJ non divergent spec (JUDGEMENT_BY_ADMISSION_NON_DIVERGENT_SPEC) |
JudgmentByAdmissionNotifier |
judgment_by_admission_non_divergent_spec.bpmn |
Email |
Applicant solicitor (LR) |
notifyClaimantLRJudgmentByAdmissionTemplate (ab7e8c6e-26a2-4fdf-932a-2d300d0d5129) |
| DJ non divergent spec (JUDGEMENT_BY_ADMISSION_NON_DIVERGENT_SPEC) |
JudgmentByAdmissionNotifier |
judgment_by_admission_non_divergent_spec.bpmn |
Email |
Defendant 1 (LiP) |
notifyDefendantLIPJudgmentByAdmissionTemplate (edf3ac20-fb30-43ac-a0fd-dc72f9f37aaf) |
| DJ non divergent spec (JUDGEMENT_BY_ADMISSION_NON_DIVERGENT_SPEC) |
GenerateDashboardNotificationsJudgementByAdmissionNonDivergentSpec |
judgment_by_admission_non_divergent_spec.bpmn |
Dashboard |
Claimant |
No template — task list only |
| DJ non divergent spec (JUDGEMENT_BY_ADMISSION_NON_DIVERGENT_SPEC) |
GenerateDashboardNotificationsJudgementByAdmissionNonDivergentSpec |
judgment_by_admission_non_divergent_spec.bpmn |
Dashboard |
Claimant |
Notice.AAA6.ClaimantIntent.RequestedCCJ.ClaimantAcceptedDefendantPlan.Defendant
Notice.AAA6.JudgmentsOnline.IssuedCCJ.Defendant |
| Request Judgment by Admission (REQUEST_JUDGEMENT_ADMISSION_SPEC) |
ClaimantAgreedRepaymentNotifyRespondent1 |
request_judgement_by_admission.bpmn |
Email |
Claimant |
respondentCcjNotificationTemplate (a4f03bd6-9cc6-48b8-b0cd-07fa592a713b) |
| Request Judgment by Admission (REQUEST_JUDGEMENT_ADMISSION_SPEC) |
ClaimantAgreedRepaymentNotifyRespondent1 |
request_judgement_by_admission.bpmn |
Email |
Claimant |
respondentCcjNotificationWelshTemplate (0ea3d2ad-eece-41ba-a785-53fa6d13bd4c) |
| Request Judgment by Admission (REQUEST_JUDGEMENT_ADMISSION_SPEC) |
ClaimantAgreedRepaymentNotifyRespondent1 |
request_judgement_by_admission.bpmn |
Email |
Claimant |
respondentSolicitorCcjNotificationTemplate (25faab72-e292-4048-aef8-15d7fbad3fdc) |
| Request Judgment by Admission (REQUEST_JUDGEMENT_ADMISSION_SPEC) |
RequestJudgementByAdmissionLipClaimantNotifyRespondent1 |
request_judgement_by_admission.bpmn |
Email |
Claimant |
notifyApplicantLipRequestJudgementByAdmissionNotificationTemplate (d6625ee3-f794-4a87-b0a3-bef7dd0663b9) |
| Request Judgment by Admission (REQUEST_JUDGEMENT_ADMISSION_SPEC) |
RequestJudgementByAdmissionLipClaimantNotifyRespondent1 |
request_judgement_by_admission.bpmn |
Email |
Claimant |
notifyRespondentLipRequestJudgementByAdmissionNotificationTemplate (a6d44268-2044-4b9f-83f8-7ee41542d626) |
| Request Judgment by Admission (REQUEST_JUDGEMENT_ADMISSION_SPEC) |
RequestJudgementByAdmissionNotifyRespondent1 |
request_judgement_by_admission.bpmn |
Email |
Claimant |
respondentCcjNotificationTemplate (a4f03bd6-9cc6-48b8-b0cd-07fa592a713b) |
| Request Judgment by Admission (REQUEST_JUDGEMENT_ADMISSION_SPEC) |
RequestJudgementByAdmissionNotifyRespondent1 |
request_judgement_by_admission.bpmn |
Email |
Claimant |
respondentCcjNotificationWelshTemplate (0ea3d2ad-eece-41ba-a785-53fa6d13bd4c) |
| Request Judgment by Admission (REQUEST_JUDGEMENT_ADMISSION_SPEC) |
RequestJudgementByAdmissionNotifyRespondent1 |
request_judgement_by_admission.bpmn |
Email |
Claimant |
respondentSolicitorCcjNotificationTemplate (25faab72-e292-4048-aef8-15d7fbad3fdc) |
| Request Judgment by Admission (REQUEST_JUDGEMENT_ADMISSION_SPEC) |
GenerateDashboardNotificationsRequestJudgementAdmissionSpec |
request_judgement_by_admission.bpmn |
Dashboard |
Claimant |
Notice.AAA6.CaseProceedsInCaseman.Claimant |
| Request Judgment by Admission (REQUEST_JUDGEMENT_ADMISSION_SPEC) |
GenerateDashboardNotificationsRequestJudgementAdmissionSpec |
request_judgement_by_admission.bpmn |
Dashboard |
Defendant |
No template — task list only |
| Request Judgment by Admission (REQUEST_JUDGEMENT_ADMISSION_SPEC) |
GenerateDashboardNotificationsRequestJudgementAdmissionSpec |
request_judgement_by_admission.bpmn |
Dashboard |
Claimant |
Notice.AAA6.ClaimantIntent.CCJ.Requested.Claimant
Notice.AAA6.ClaimantIntent.RequestedCCJ.Claimant |
| Request Judgment by Admission (REQUEST_JUDGEMENT_ADMISSION_SPEC) |
GenerateDashboardNotificationsRequestJudgementAdmissionSpec |
request_judgement_by_admission.bpmn |
Dashboard |
Defendant |
Notice.AAA6.ClaimantIntent.CCJ.Requested.Defendant
Notice.AAA6.ClaimantIntent.RequestCCJ.ClaimantAcceptOrRejectPlan.SettlementRequested.DefPaymentMissed.Defendant
Notice.AAA6.ClaimantIntent.RequestCCJ.ClaimantAcceptOrRejectPlan.SettlementRequested.NoDefResponse.Defendant |
Request Judgment by Admission (REQUEST_JUDGEMENT_ADMISSION_SPEC) Claimant Response (CLAIMANT_RESPONSE_CUI) |
GenerateDocForReqJudgmentByAdmissionOrDetermination |
request_judgement_by_admission.bpmn claimant_response_cui.bpmn |
Docmosis (Camunda callback) |
— |
JUDGMENT_BY_ADMISSION_CLAIMANT (CV-SPC-DEC-ENG-00916.docx)
JUDGMENT_BY_ADMISSION_CLAIMANT_BILINGUAL (CV-SPC-DEC-WEL-00916.docx)
JUDGMENT_BY_ADMISSION_DEFENDANT (CV-SPC-DEC-ENG-00915.docx)
JUDGMENT_BY_ADMISSION_DEFENDANT_BILINGUAL (CV-SPC-DEC-WEL-00915.docx)
JUDGMENT_BY_ADMISSION_OR_DETERMINATION (CV-SPC-CLM-ENG-00001-JBA-JBD.docx) - ccj-request.pdf |
| Respond to a query (queryManagementRespondQuery) |
OtherPartyQueryResponseNotifier |
respond_to_query.bpmn |
Email |
Applicant solicitor (LR) |
queryLrPublicResponseReceived (cd51bd5e-f4e7-47d3-9f8f-7a59d8612526) |
| Respond to a query (queryManagementRespondQuery) |
OtherPartyQueryResponseNotifier |
respond_to_query.bpmn |
Email |
Respondent 1 solicitor (LR) |
queryLrPublicResponseReceived (cd51bd5e-f4e7-47d3-9f8f-7a59d8612526) |
| Respond to a query (queryManagementRespondQuery) |
OtherPartyQueryResponseNotifier |
respond_to_query.bpmn |
Email |
Respondent 2 solicitor (LR) |
queryLrPublicResponseReceived (cd51bd5e-f4e7-47d3-9f8f-7a59d8612526) |
| Respond to a query (queryManagementRespondQuery) |
OtherPartyQueryResponseNotifier |
respond_to_query.bpmn |
Email |
Claimant (LiP) |
queryLipPublicResponseReceived (b097eb54-3e00-4272-9b77-426b23a71ce1) |
| Respond to a query (queryManagementRespondQuery) |
OtherPartyQueryResponseNotifier |
respond_to_query.bpmn |
Email |
Claimant (LiP) |
queryLipWelshPublicResponseReceived (d1ff72f3-db0e-44c9-83e9-5c6a43681d69) |
| Respond to a query (queryManagementRespondQuery) |
OtherPartyQueryResponseNotifier |
respond_to_query.bpmn |
Email |
Defendant 1 (LiP) |
queryLipPublicResponseReceived (b097eb54-3e00-4272-9b77-426b23a71ce1) |
| Respond to a query (queryManagementRespondQuery) |
OtherPartyQueryResponseNotifier |
respond_to_query.bpmn |
Email |
Defendant 1 (LiP) |
queryLipWelshPublicResponseReceived (d1ff72f3-db0e-44c9-83e9-5c6a43681d69) |
| Respond to a query (queryManagementRespondQuery) |
RespondToQueryNotifier |
respond_to_query.bpmn |
Email |
Applicant solicitor (LR) |
queryLrPublicResponseReceived (cd51bd5e-f4e7-47d3-9f8f-7a59d8612526) |
| Respond to a query (queryManagementRespondQuery) |
RespondToQueryNotifier |
respond_to_query.bpmn |
Email |
Respondent 1 solicitor (LR) |
queryLrPublicResponseReceived (cd51bd5e-f4e7-47d3-9f8f-7a59d8612526) |
| Respond to a query (queryManagementRespondQuery) |
RespondToQueryNotifier |
respond_to_query.bpmn |
Email |
Respondent 2 solicitor (LR) |
queryLrPublicResponseReceived (cd51bd5e-f4e7-47d3-9f8f-7a59d8612526) |
| Respond to a query (queryManagementRespondQuery) |
RespondToQueryNotifier |
respond_to_query.bpmn |
Email |
Claimant (LiP) |
queryLipPublicResponseReceived (b097eb54-3e00-4272-9b77-426b23a71ce1) |
| Respond to a query (queryManagementRespondQuery) |
RespondToQueryNotifier |
respond_to_query.bpmn |
Email |
Claimant (LiP) |
queryLipWelshPublicResponseReceived (d1ff72f3-db0e-44c9-83e9-5c6a43681d69) |
| Respond to a query (queryManagementRespondQuery) |
RespondToQueryNotifier |
respond_to_query.bpmn |
Email |
Defendant 1 (LiP) |
queryLipPublicResponseReceived (b097eb54-3e00-4272-9b77-426b23a71ce1) |
| Respond to a query (queryManagementRespondQuery) |
RespondToQueryNotifier |
respond_to_query.bpmn |
Email |
Defendant 1 (LiP) |
queryLipWelshPublicResponseReceived (d1ff72f3-db0e-44c9-83e9-5c6a43681d69) |
| Respond to a query (queryManagementRespondQuery) |
GenerateDashboardNotificationsRespondToQuery |
respond_to_query.bpmn |
Dashboard |
— |
Notice.AAA6.LiPQM.QueryResponded.Claimant
Notice.AAA6.LiPQM.QueryResponded.Defendant |
| Respondent1 trial ready notify others (RESPONDENT1_TRIAL_READY_NOTIFY_OTHERS) |
Respondent1NotifyOthersTrialReady |
respondent1_trial_ready_notify_others.bpmn |
Email |
Applicant solicitor (LR) |
otherPartyTrialReady (a946a55f-b9c7-4872-bb1c-48614609e018) |
| Respondent1 trial ready notify others (RESPONDENT1_TRIAL_READY_NOTIFY_OTHERS) |
Respondent1NotifyOthersTrialReady |
respondent1_trial_ready_notify_others.bpmn |
Email |
Claimant (LiP) |
notifyLipUpdateTemplate (edf3ac20-fb30-43ac-a0fd-dc72f9f37aaf) |
| Respondent1 trial ready notify others (RESPONDENT1_TRIAL_READY_NOTIFY_OTHERS) |
Respondent1NotifyOthersTrialReady |
respondent1_trial_ready_notify_others.bpmn |
Email |
Claimant (LiP) |
notifyLipUpdateTemplateBilingual (730f4e11-3cb0-43a7-aeeb-8373a28fbc1d) |
| Respondent1 trial ready notify others (RESPONDENT1_TRIAL_READY_NOTIFY_OTHERS) |
Respondent1NotifyOthersTrialReady |
respondent1_trial_ready_notify_others.bpmn |
Email |
Respondent 1 solicitor (LR) |
otherPartyTrialReady (a946a55f-b9c7-4872-bb1c-48614609e018) |
| Respondent1 trial ready notify others (RESPONDENT1_TRIAL_READY_NOTIFY_OTHERS) |
Respondent1NotifyOthersTrialReady |
respondent1_trial_ready_notify_others.bpmn |
Email |
Respondent 2 solicitor (LR) |
otherPartyTrialReady (a946a55f-b9c7-4872-bb1c-48614609e018) |
| Respondent1 trial ready notify others (RESPONDENT1_TRIAL_READY_NOTIFY_OTHERS) |
Respondent1NotifyOthersTrialReady |
respondent1_trial_ready_notify_others.bpmn |
Email |
Defendant 1 (LiP) |
notifyLipUpdateTemplate (edf3ac20-fb30-43ac-a0fd-dc72f9f37aaf) |
| Respondent1 trial ready notify others (RESPONDENT1_TRIAL_READY_NOTIFY_OTHERS) |
Respondent1NotifyOthersTrialReady |
respondent1_trial_ready_notify_others.bpmn |
Email |
Defendant 1 (LiP) |
notifyLipUpdateTemplateBilingual (730f4e11-3cb0-43a7-aeeb-8373a28fbc1d) |
| Respondent1 trial ready notify others (RESPONDENT1_TRIAL_READY_NOTIFY_OTHERS) |
Respondent1NotifyOthersTrialReady |
respondent1_trial_ready_notify_others.bpmn |
Email |
Defendant 2 (LiP) |
notifyLipUpdateTemplate (edf3ac20-fb30-43ac-a0fd-dc72f9f37aaf) |
| Respondent1 trial ready notify others (RESPONDENT1_TRIAL_READY_NOTIFY_OTHERS) |
Respondent1NotifyOthersTrialReady |
respondent1_trial_ready_notify_others.bpmn |
Email |
Defendant 2 (LiP) |
notifyLipUpdateTemplateBilingual (730f4e11-3cb0-43a7-aeeb-8373a28fbc1d) |
| Respondent1 trial ready notify others (RESPONDENT1_TRIAL_READY_NOTIFY_OTHERS) |
GenerateClaimantDashboardNotificationTrialArrangementsNotifyParty |
respondent1_trial_ready_notify_others.bpmn |
Dashboard |
Claimant |
Notice.AAA6.CP.Trial.Arrangements.Finalised.NotifyOtherParty.Claimant |
| Respondent2 trial ready notify others (RESPONDENT2_TRIAL_READY_NOTIFY_OTHERS) |
Respondent2NotifyOthersTrialReady |
respondent2_trial_ready_notify_others.bpmn |
Email |
Applicant solicitor (LR) |
otherPartyTrialReady (a946a55f-b9c7-4872-bb1c-48614609e018) |
| Respondent2 trial ready notify others (RESPONDENT2_TRIAL_READY_NOTIFY_OTHERS) |
Respondent2NotifyOthersTrialReady |
respondent2_trial_ready_notify_others.bpmn |
Email |
Claimant (LiP) |
notifyLipUpdateTemplate (edf3ac20-fb30-43ac-a0fd-dc72f9f37aaf) |
| Respondent2 trial ready notify others (RESPONDENT2_TRIAL_READY_NOTIFY_OTHERS) |
Respondent2NotifyOthersTrialReady |
respondent2_trial_ready_notify_others.bpmn |
Email |
Claimant (LiP) |
notifyLipUpdateTemplateBilingual (730f4e11-3cb0-43a7-aeeb-8373a28fbc1d) |
| Respondent2 trial ready notify others (RESPONDENT2_TRIAL_READY_NOTIFY_OTHERS) |
Respondent2NotifyOthersTrialReady |
respondent2_trial_ready_notify_others.bpmn |
Email |
Respondent 1 solicitor (LR) |
otherPartyTrialReady (a946a55f-b9c7-4872-bb1c-48614609e018) |
| Respondent2 trial ready notify others (RESPONDENT2_TRIAL_READY_NOTIFY_OTHERS) |
Respondent2NotifyOthersTrialReady |
respondent2_trial_ready_notify_others.bpmn |
Email |
Respondent 2 solicitor (LR) |
otherPartyTrialReady (a946a55f-b9c7-4872-bb1c-48614609e018) |
| Respondent2 trial ready notify others (RESPONDENT2_TRIAL_READY_NOTIFY_OTHERS) |
Respondent2NotifyOthersTrialReady |
respondent2_trial_ready_notify_others.bpmn |
Email |
Defendant 1 (LiP) |
notifyLipUpdateTemplate (edf3ac20-fb30-43ac-a0fd-dc72f9f37aaf) |
| Respondent2 trial ready notify others (RESPONDENT2_TRIAL_READY_NOTIFY_OTHERS) |
Respondent2NotifyOthersTrialReady |
respondent2_trial_ready_notify_others.bpmn |
Email |
Defendant 1 (LiP) |
notifyLipUpdateTemplateBilingual (730f4e11-3cb0-43a7-aeeb-8373a28fbc1d) |
| Respondent2 trial ready notify others (RESPONDENT2_TRIAL_READY_NOTIFY_OTHERS) |
Respondent2NotifyOthersTrialReady |
respondent2_trial_ready_notify_others.bpmn |
Email |
Defendant 2 (LiP) |
notifyLipUpdateTemplate (edf3ac20-fb30-43ac-a0fd-dc72f9f37aaf) |
| Respondent2 trial ready notify others (RESPONDENT2_TRIAL_READY_NOTIFY_OTHERS) |
Respondent2NotifyOthersTrialReady |
respondent2_trial_ready_notify_others.bpmn |
Email |
Defendant 2 (LiP) |
notifyLipUpdateTemplateBilingual (730f4e11-3cb0-43a7-aeeb-8373a28fbc1d) |
| Set aside judgment (SET_ASIDE_JUDGMENT) |
NotifyClaimantSetAsideJudgment |
set_aside_judgment_request.bpmn |
Email |
Claimant |
notifySetAsideJudgmentTemplate (60cf308c-c14a-4269-b300-65127bba80fe) |
| Set aside judgment (SET_ASIDE_JUDGMENT) |
NotifyClaimantSetAsideJudgment |
set_aside_judgment_request.bpmn |
Email |
Claimant |
notifyUpdateTemplate (edf3ac20-fb30-43ac-a0fd-dc72f9f37aaf) |
| Set aside judgment (SET_ASIDE_JUDGMENT) |
NotifyDefendantSetAsideJudgment1 |
set_aside_judgment_request.bpmn |
Email |
Defendant |
notifySetAsideJudgmentTemplate (60cf308c-c14a-4269-b300-65127bba80fe) |
| Set aside judgment (SET_ASIDE_JUDGMENT) |
NotifyDefendantSetAsideJudgment1 |
set_aside_judgment_request.bpmn |
Email |
Defendant |
notifyUpdateTemplate (edf3ac20-fb30-43ac-a0fd-dc72f9f37aaf) |
| Set aside judgment (SET_ASIDE_JUDGMENT) |
NotifyDefendantSetAsideJudgment1LiP |
set_aside_judgment_request.bpmn |
Email |
Defendant |
notifySetAsideJudgmentTemplate (60cf308c-c14a-4269-b300-65127bba80fe) |
| Set aside judgment (SET_ASIDE_JUDGMENT) |
NotifyDefendantSetAsideJudgment1LiP |
set_aside_judgment_request.bpmn |
Email |
Defendant |
notifyUpdateTemplate (edf3ac20-fb30-43ac-a0fd-dc72f9f37aaf) |
| Set aside judgment (SET_ASIDE_JUDGMENT) |
NotifyDefendantSetAsideJudgment2 |
set_aside_judgment_request.bpmn |
Email |
Defendant |
notifySetAsideJudgmentTemplate (60cf308c-c14a-4269-b300-65127bba80fe) |
| Set aside judgment (SET_ASIDE_JUDGMENT) |
NotifyDefendantSetAsideJudgment2 |
set_aside_judgment_request.bpmn |
Email |
Defendant |
notifyUpdateTemplate (edf3ac20-fb30-43ac-a0fd-dc72f9f37aaf) |
| Set aside judgment (SET_ASIDE_JUDGMENT) |
GenerateDashboardNotificationsSetAsideJudgement |
set_aside_judgment_request.bpmn |
Dashboard |
Claimant |
Notice.AAA6.JudgmentsOnline.SetAsideError.Claimant |
| Set aside judgment (SET_ASIDE_JUDGMENT) |
GenerateDashboardNotificationsSetAsideJudgement |
set_aside_judgment_request.bpmn |
Dashboard |
Defendant |
Notice.AAA6.JudgmentsOnline.SetAsideError.Defendant |
| Set aside judgment (SET_ASIDE_JUDGMENT) |
SendSetAsideLiPLetterDef1 |
set_aside_judgment_request.bpmn |
Docmosis (Camunda callback) |
Defendant |
SET_ASIDE_JUDGMENT_IN_ERROR_LIP_DEFENDANT_LETTER (CV-CMC-LET-ENG-LIP-JO0001.docx) - set_aside_letter.pdf |
| Settle Claim Marked As Paid In Full notification (SETTLE_CLAIM_MARKED_PAID_IN_FULL) |
SettleClaimPaidInFullNotificationNotifier |
settle_claim_paid_in_full_notification.bpmn |
Email |
Respondent 1 solicitor (LR) |
notifySettleClaimMarkedPaidInFullDefendantTemplate (01b7ca56-f687-4ba9-a22b-04f0af8b79a6) |
| Settle Claim Marked As Paid In Full notification (SETTLE_CLAIM_MARKED_PAID_IN_FULL) |
SettleClaimPaidInFullNotificationNotifier |
settle_claim_paid_in_full_notification.bpmn |
Email |
Respondent 2 solicitor (LR) |
notifySettleClaimMarkedPaidInFullDefendantTemplate (01b7ca56-f687-4ba9-a22b-04f0af8b79a6) |
| Settle Claim Marked As Paid In Full notification (SETTLE_CLAIM_MARKED_PAID_IN_FULL) |
GenerateDashboardNotificationsSettleClaimPaidInFull |
settle_claim_paid_in_full_notification.bpmn |
Dashboard |
— |
Notice.AAA6.Settle.ClaimPaidInFull.Defendant |
| Settle Claim Marked As Paid In Full notification (SETTLE_CLAIM_MARKED_PAID_IN_FULL) |
SendSettleClaimPaidInFullLetterLipDef |
settle_claim_paid_in_full_notification.bpmn |
Docmosis (Camunda callback) |
Defendant |
SETTLE_CLAIM_MARKED_PAID_IN_FULL_LIP_DEFENDANT_LETTER (CV-SPC-LET-ENG-LIP-SD0001.docx)
SETTLE_CLAIM_MARKED_PAID_IN_FULL_LIP_DEFENDANT_LETTER_WELSH (CV-SPC-LET-WEL-LIP-SD0001.docx) |
| Stay case (STAY_CASE) |
NotifyClaimantStayCase |
stay_case.bpmn |
Email |
Claimant |
notifyLRCaseStayed (d79fa784-f6de-4bd4-a924-334a2765c7fd) |
| Stay case (STAY_CASE) |
NotifyClaimantStayCase |
stay_case.bpmn |
Email |
Claimant |
notifyLipUpdateTemplate (edf3ac20-fb30-43ac-a0fd-dc72f9f37aaf) |
| Stay case (STAY_CASE) |
NotifyClaimantStayCase |
stay_case.bpmn |
Email |
Claimant |
notifyLipUpdateTemplateBilingual (730f4e11-3cb0-43a7-aeeb-8373a28fbc1d) |
| Stay case (STAY_CASE) |
NotifyDefendant2StayCase |
stay_case.bpmn |
Email |
Defendant |
notifyLRCaseStayed (d79fa784-f6de-4bd4-a924-334a2765c7fd) |
| Stay case (STAY_CASE) |
NotifyDefendant2StayCase |
stay_case.bpmn |
Email |
Defendant |
notifyLipUpdateTemplate (edf3ac20-fb30-43ac-a0fd-dc72f9f37aaf) |
| Stay case (STAY_CASE) |
NotifyDefendant2StayCase |
stay_case.bpmn |
Email |
Defendant |
notifyLipUpdateTemplateBilingual (730f4e11-3cb0-43a7-aeeb-8373a28fbc1d) |
| Stay case (STAY_CASE) |
NotifyDefendantStayCase |
stay_case.bpmn |
Email |
Defendant |
notifyLRCaseStayed (d79fa784-f6de-4bd4-a924-334a2765c7fd) |
| Stay case (STAY_CASE) |
NotifyDefendantStayCase |
stay_case.bpmn |
Email |
Defendant |
notifyLipUpdateTemplate (edf3ac20-fb30-43ac-a0fd-dc72f9f37aaf) |
| Stay case (STAY_CASE) |
NotifyDefendantStayCase |
stay_case.bpmn |
Email |
Defendant |
notifyLipUpdateTemplateBilingual (730f4e11-3cb0-43a7-aeeb-8373a28fbc1d) |
| Stay case (STAY_CASE) |
GenerateDashboardNotificationsStayCase |
stay_case.bpmn |
Dashboard |
Claimant |
Notice.AAA6.CP.Case.Stayed.Claimant |
| Stay case (STAY_CASE) |
GenerateDashboardNotificationsStayCase |
stay_case.bpmn |
Dashboard |
Defendant |
Notice.AAA6.CP.Case.Stayed.Defendant |
| Stay Lifted (STAY_LIFTED) |
NotifyClaimantStayLifted |
stay_lifted.bpmn |
Email |
Claimant |
notifyLRStayLifted (bd2c8d45-2050-4e98-8779-985105a9eb7b) |
| Stay Lifted (STAY_LIFTED) |
NotifyClaimantStayLifted |
stay_lifted.bpmn |
Email |
Claimant |
notifyLipUpdateTemplate (edf3ac20-fb30-43ac-a0fd-dc72f9f37aaf) |
| Stay Lifted (STAY_LIFTED) |
NotifyClaimantStayLifted |
stay_lifted.bpmn |
Email |
Claimant |
notifyLipUpdateTemplateBilingual (730f4e11-3cb0-43a7-aeeb-8373a28fbc1d) |
| Stay Lifted (STAY_LIFTED) |
NotifyDefendant2StayLifted |
stay_lifted.bpmn |
Email |
Defendant |
notifyLRStayLifted (bd2c8d45-2050-4e98-8779-985105a9eb7b) |
| Stay Lifted (STAY_LIFTED) |
NotifyDefendant2StayLifted |
stay_lifted.bpmn |
Email |
Defendant |
notifyLipUpdateTemplate (edf3ac20-fb30-43ac-a0fd-dc72f9f37aaf) |
| Stay Lifted (STAY_LIFTED) |
NotifyDefendant2StayLifted |
stay_lifted.bpmn |
Email |
Defendant |
notifyLipUpdateTemplateBilingual (730f4e11-3cb0-43a7-aeeb-8373a28fbc1d) |
| Stay Lifted (STAY_LIFTED) |
NotifyDefendantStayLifted |
stay_lifted.bpmn |
Email |
Defendant |
notifyLRStayLifted (bd2c8d45-2050-4e98-8779-985105a9eb7b) |
| Stay Lifted (STAY_LIFTED) |
NotifyDefendantStayLifted |
stay_lifted.bpmn |
Email |
Defendant |
notifyLipUpdateTemplate (edf3ac20-fb30-43ac-a0fd-dc72f9f37aaf) |
| Stay Lifted (STAY_LIFTED) |
NotifyDefendantStayLifted |
stay_lifted.bpmn |
Email |
Defendant |
notifyLipUpdateTemplateBilingual (730f4e11-3cb0-43a7-aeeb-8373a28fbc1d) |
| Stay Lifted (STAY_LIFTED) |
GenerateDashboardNotificationStayLifted |
stay_lifted.bpmn |
Dashboard |
Claimant |
Notice.AAA6.CP.Stay.Lifted.Claimant |
| Stay Lifted (STAY_LIFTED) |
GenerateDashboardNotificationStayLifted |
stay_lifted.bpmn |
Dashboard |
Defendant |
Notice.AAA6.CP.Stay.Lifted.Defendant |
| Stay Lifted (STAY_LIFTED) |
GenerateDashboardNotificationStayLifted |
stay_lifted.bpmn |
Dashboard |
Claimant |
Notice.AAA6.CP.HearingDocuments.Upload.Claimant |
| Stay Lifted (STAY_LIFTED) |
GenerateDashboardNotificationStayLifted |
stay_lifted.bpmn |
Dashboard |
Defendant |
Notice.AAA6.CP.HearingDocuments.Upload.Defendant |
| Stay Update Requested (STAY_UPDATE_REQUESTED) |
NotifyClaimantStayUpdateRequested |
stay_update_requested.bpmn |
Email |
Claimant |
notifyLRStayUpdateRequested (d164bdcc-e7e4-4868-a5b2-78c9e2bb6334) |
| Stay Update Requested (STAY_UPDATE_REQUESTED) |
NotifyClaimantStayUpdateRequested |
stay_update_requested.bpmn |
Email |
Claimant |
notifyLipBilingualStayUpdateRequested (2f57d5f1-bc41-49a8-94e8-51df8afc5eff) |
| Stay Update Requested (STAY_UPDATE_REQUESTED) |
NotifyClaimantStayUpdateRequested |
stay_update_requested.bpmn |
Email |
Claimant |
notifyLipStayUpdateRequested (3c1cde59-b856-459c-ae58-2411314bb1f2) |
| Stay Update Requested (STAY_UPDATE_REQUESTED) |
NotifyDefendant2StayUpdateRequested |
stay_update_requested.bpmn |
Email |
Defendant |
notifyLRStayUpdateRequested (d164bdcc-e7e4-4868-a5b2-78c9e2bb6334) |
| Stay Update Requested (STAY_UPDATE_REQUESTED) |
NotifyDefendant2StayUpdateRequested |
stay_update_requested.bpmn |
Email |
Defendant |
notifyLipBilingualStayUpdateRequested (2f57d5f1-bc41-49a8-94e8-51df8afc5eff) |
| Stay Update Requested (STAY_UPDATE_REQUESTED) |
NotifyDefendant2StayUpdateRequested |
stay_update_requested.bpmn |
Email |
Defendant |
notifyLipStayUpdateRequested (3c1cde59-b856-459c-ae58-2411314bb1f2) |
| Stay Update Requested (STAY_UPDATE_REQUESTED) |
NotifyDefendantStayUpdateRequested |
stay_update_requested.bpmn |
Email |
Defendant |
notifyLRStayUpdateRequested (d164bdcc-e7e4-4868-a5b2-78c9e2bb6334) |
| Stay Update Requested (STAY_UPDATE_REQUESTED) |
NotifyDefendantStayUpdateRequested |
stay_update_requested.bpmn |
Email |
Defendant |
notifyLipBilingualStayUpdateRequested (2f57d5f1-bc41-49a8-94e8-51df8afc5eff) |
| Stay Update Requested (STAY_UPDATE_REQUESTED) |
NotifyDefendantStayUpdateRequested |
stay_update_requested.bpmn |
Email |
Defendant |
notifyLipStayUpdateRequested (3c1cde59-b856-459c-ae58-2411314bb1f2) |
| Take case offline (TAKE_CASE_OFFLINE) |
TakeCaseOfflineNotifier |
take_case_offline.bpmn |
Email |
Applicant solicitor (LR) |
solicitorCaseTakenOffline (0928c6fa-f9b1-45f9-9fd2-57b0bed7d79b) |
| Take case offline (TAKE_CASE_OFFLINE) |
TakeCaseOfflineNotifier |
take_case_offline.bpmn |
Email |
Applicant solicitor (LR) |
solicitorCaseTakenOfflineNoApplicantResponse (e3bdb33f-2437-434b-8c64-74a2f73739df) |
| Take case offline (TAKE_CASE_OFFLINE) |
TakeCaseOfflineNotifier |
take_case_offline.bpmn |
Email |
Respondent 1 solicitor (LR) |
solicitorCaseTakenOffline (0928c6fa-f9b1-45f9-9fd2-57b0bed7d79b) |
| Take case offline (TAKE_CASE_OFFLINE) |
TakeCaseOfflineNotifier |
take_case_offline.bpmn |
Email |
Respondent 2 solicitor (LR) |
solicitorCaseTakenOffline (0928c6fa-f9b1-45f9-9fd2-57b0bed7d79b) |
| Take case offline (TAKE_CASE_OFFLINE) |
TakeCaseOfflineNotifier |
take_case_offline.bpmn |
Email |
Claimant (LiP) |
claimantLipClaimUpdatedBilingualTemplate (0948a7ae-f389-4dc7-aaa5-c67768922813) |
| Take case offline (TAKE_CASE_OFFLINE) |
TakeCaseOfflineNotifier |
take_case_offline.bpmn |
Email |
Claimant (LiP) |
claimantLipClaimUpdatedTemplate (331c63d8-e319-4460-b05e-b235ac35100b) |
| Take case offline (TAKE_CASE_OFFLINE) |
TakeCaseOfflineNotifier |
take_case_offline.bpmn |
Email |
Defendant 1 (LiP) |
notifyDefendantTranslatedDocumentUploaded (fa8af4ba-ceef-46fb-ab83-d4a110eb3c57) |
| Take case offline (TAKE_CASE_OFFLINE) |
TakeCaseOfflineNotifier |
take_case_offline.bpmn |
Email |
Defendant 1 (LiP) |
respondent1LipClaimUpdatedTemplate (0a7a3178-695b-42a7-833e-a260509bc79f) |
| Take case offline (TAKE_CASE_OFFLINE) |
GenerateDashboardNotificationsTakeCaseOffline |
take_case_offline.bpmn |
Dashboard |
Claimant |
Notice.AAA6.CaseProceedsInCaseman.Claimant |
| Take case offline (TAKE_CASE_OFFLINE) |
GenerateDashboardNotificationsTakeCaseOffline |
take_case_offline.bpmn |
Dashboard |
Defendant |
No template — task list only |
| Take case offline (TAKE_CASE_OFFLINE) |
GenerateDashboardNotificationsTakeCaseOffline |
take_case_offline.bpmn |
Dashboard |
Claimant |
Notice.AAA6.LiPQM.CaseOffline.OpenQueries.Claimant |
| Take case offline (TAKE_CASE_OFFLINE) |
GenerateDashboardNotificationsTakeCaseOffline |
take_case_offline.bpmn |
Dashboard |
Defendant |
Notice.AAA6.LiPQM.CaseOffline.OpenQueries.Defendant |
| Check trial readiness (TRIAL_READY_CHECK) |
GenerateDashboardNotificationsTrialReadyCheck |
trial_ready_check.bpmn |
Dashboard |
Claimant |
No template — task list only |
| Check trial readiness (TRIAL_READY_CHECK) |
GenerateDashboardNotificationsTrialReadyCheck |
trial_ready_check.bpmn |
Dashboard |
Defendant |
No template — task list only |
| Notify of trial readiness (TRIAL_READY_NOTIFICATION) |
TrialReadyNotificationNotifier |
trial_ready_notification.bpmn |
Email |
Applicant solicitor (LR) |
solicitorTrialReady (b2e4ac03-4c1a-40c1-855c-718c61cb73e9) |
| Notify of trial readiness (TRIAL_READY_NOTIFICATION) |
TrialReadyNotificationNotifier |
trial_ready_notification.bpmn |
Email |
Respondent 1 solicitor (LR) |
solicitorTrialReady (b2e4ac03-4c1a-40c1-855c-718c61cb73e9) |
| Notify of trial readiness (TRIAL_READY_NOTIFICATION) |
TrialReadyNotificationNotifier |
trial_ready_notification.bpmn |
Email |
Respondent 2 solicitor (LR) |
solicitorTrialReady (b2e4ac03-4c1a-40c1-855c-718c61cb73e9) |
| Notify of trial readiness (TRIAL_READY_NOTIFICATION) |
TrialReadyNotificationNotifier |
trial_ready_notification.bpmn |
Email |
Claimant (LiP) |
notifyLipUpdateTemplate (edf3ac20-fb30-43ac-a0fd-dc72f9f37aaf) |
| Notify of trial readiness (TRIAL_READY_NOTIFICATION) |
TrialReadyNotificationNotifier |
trial_ready_notification.bpmn |
Email |
Claimant (LiP) |
notifyLipUpdateTemplateBilingual (730f4e11-3cb0-43a7-aeeb-8373a28fbc1d) |
| Notify of trial readiness (TRIAL_READY_NOTIFICATION) |
TrialReadyNotificationNotifier |
trial_ready_notification.bpmn |
Email |
Defendant 1 (LiP) |
notifyLipUpdateTemplate (edf3ac20-fb30-43ac-a0fd-dc72f9f37aaf) |
| Notify of trial readiness (TRIAL_READY_NOTIFICATION) |
TrialReadyNotificationNotifier |
trial_ready_notification.bpmn |
Email |
Defendant 1 (LiP) |
notifyLipUpdateTemplateBilingual (730f4e11-3cb0-43a7-aeeb-8373a28fbc1d) |
| Notify of trial readiness (TRIAL_READY_NOTIFICATION) |
GenerateDashboardNotificationsTrialArrangements |
trial_ready_notification.bpmn |
Dashboard |
Claimant |
Notice.AAA6.CP.Trial.Arrangements.Required.Claimant |
| Notify of trial readiness (TRIAL_READY_NOTIFICATION) |
GenerateDashboardNotificationsTrialArrangements |
trial_ready_notification.bpmn |
Dashboard |
Defendant |
Notice.AAA6.CP.Trial.Arrangements.Required.Defendant |
| Upload translated claimant rejects repayment plan (UPLOAD_TRANSLATED_DOCUMENT_CLAIMANT_REJECTS_REPAYMENT_PLAN) |
ClaimantDisAgreeRepaymentPlanNotifyApplicant |
upload_translated_document_claimant_rejects_repayment_plan.bpmn |
Email |
Claimant |
notifyClaimantLipTemplateManualDetermination (16046f1d-2443-47b2-980b-ecc1d6842fb7) |
| Upload translated claimant rejects repayment plan (UPLOAD_TRANSLATED_DOCUMENT_CLAIMANT_REJECTS_REPAYMENT_PLAN) |
ClaimantDisAgreeRepaymentPlanNotifyApplicant |
upload_translated_document_claimant_rejects_repayment_plan.bpmn |
Email |
Claimant |
notifyClaimantLipTemplateManualDeterminationForWelsh (1b8175df-05c4-4a8b-8f37-a0c489835d2e) |
| Upload translated claimant rejects repayment plan (UPLOAD_TRANSLATED_DOCUMENT_CLAIMANT_REJECTS_REPAYMENT_PLAN) |
ClaimantDisAgreeRepaymentPlanNotifyApplicant |
upload_translated_document_claimant_rejects_repayment_plan.bpmn |
Email |
Claimant |
notifyClaimantLrTemplate (cee63486-8f75-42ea-baca-5e602e248ab6) |
| Upload translated claimant rejects repayment plan (UPLOAD_TRANSLATED_DOCUMENT_CLAIMANT_REJECTS_REPAYMENT_PLAN) |
ClaimantDisAgreedRepaymentPlanNotifyLip |
upload_translated_document_claimant_rejects_repayment_plan.bpmn |
Email |
Claimant |
notifyDefendantLipTemplate (f2521805-bfec-42b9-99f5-9fda3dfb6a99) |
| Upload translated claimant rejects repayment plan (UPLOAD_TRANSLATED_DOCUMENT_CLAIMANT_REJECTS_REPAYMENT_PLAN) |
ClaimantDisAgreedRepaymentPlanNotifyLip |
upload_translated_document_claimant_rejects_repayment_plan.bpmn |
Email |
Claimant |
notifyDefendantLipWelshTemplate (cafe1ef5-8511-43df-b40b-24cd001060db) |
| Upload translated claimant rejects repayment plan (UPLOAD_TRANSLATED_DOCUMENT_CLAIMANT_REJECTS_REPAYMENT_PLAN) |
ClaimantDisAgreedRepaymentPlanNotifyLip |
upload_translated_document_claimant_rejects_repayment_plan.bpmn |
Email |
Claimant |
notifyDefendantLrTemplate (651ac972-fb4b-49cb-aace-9317ccd069f1) |
| Upload translated claimant rejects repayment plan (UPLOAD_TRANSLATED_DOCUMENT_CLAIMANT_REJECTS_REPAYMENT_PLAN) |
GenerateDashboardNotificationsUploadTranslatedDocumentClaimantRejectsRepaymentPlan |
upload_translated_document_claimant_rejects_repayment_plan.bpmn |
Dashboard |
Claimant |
Notice.AAA6.CaseProceedsInCaseman.Claimant
Notice.AAA6.ClaimantIntent.ClaimSettled.Claimant
Notice.AAA6.ClaimantIntent.ClaimSettled.Defendant
Notice.AAA6.ClaimantIntent.ClaimantEndsClaim.Claimant
Notice.AAA6.ClaimantIntent.ClaimantEndsClaim.Defendant
Notice.AAA6.ClaimantIntent.ClaimantRejectsPlan.DefendantOrgLtdCo.Defendant
Notice.AAA6.ClaimantIntent.Defendant.OrgLtdCo.Claimant
Notice.AAA6.ClaimantIntent.Defendant.OrgLtdCo.JO.Claimant
Notice.AAA6.ClaimantIntent.GoToHearing.Claimant
Notice.AAA6.ClaimantIntent.GoToHearing.DefFullDefence.ClaimantDisputes.Defendant
Notice.AAA6.ClaimantIntent.GoToHearing.DefFullDefence.ClaimantDisputes.NoMediation.Defendant
Notice.AAA6.ClaimantIntent.GoToHearing.DefPartAdmit.Defendant
Notice.AAA6.ClaimantIntent.GoToHearing.DefPartAdmit.FullDefence.StatesPaid.ClaimantConfirms.Defendant
Notice.AAA6.ClaimantIntent.GoToHearing.DefPartAdmit.FullDefence.StatesPaid.PartOrFull.ClaimantDisputes.Defendant
Notice.AAA6.ClaimantIntent.Mediation.CARM.Claimant
Notice.AAA6.ClaimantIntent.Mediation.CARM.Defendant
Notice.AAA6.ClaimantIntent.Mediation.Claimant
Notice.AAA6.ClaimantIntent.Mediation.Defendant
Notice.AAA6.ClaimantIntent.Multi.Int.Await.Claimant
Notice.AAA6.ClaimantIntent.Multi.Int.Await.Defendant
Notice.AAA6.ClaimantIntent.PartAdmit.Claimant
Notice.AAA6.ClaimantIntent.PartAdmit.Defendant
Notice.AAA6.ClaimantIntent.RequestCCJ.ClaimantRejectsDefPlan.ClaimantDisagreesCourtPlan.Defendant
Notice.AAA6.ClaimantIntent.RequestCCJ.ClaimantRejectsDefPlan.CourtAgreesWithClaimant.Defendant
Notice.AAA6.ClaimantIntent.RequestCCJ.ClaimantRejectsDefPlan.CourtAgreesWithDef.Defendant
Notice.AAA6.ClaimantIntent.RequestJudgePlan.RequestedCCJ.Claimant
Notice.AAA6.ClaimantIntent.RequestedCCJ.Claimant
Notice.AAA6.ClaimantIntent.RequestedCCJ.ClaimantAcceptedDefendantPlan.Defendant
Notice.AAA6.ClaimantIntent.SettlementAgreement.AcceptOrRejectDefPlan.Claimant
Notice.AAA6.ClaimantIntent.SettlementAgreement.ClaimantAcceptsPlan.Defendant
Notice.AAA6.ClaimantIntent.SettlementAgreement.ClaimantRejectsPlan.CourtAgreesWithClaimant.Defendant
Notice.AAA6.ClaimantIntent.SettlementAgreement.ClaimantRejectsPlan.CourtAgreesWithDefendant.Defendant
Notice.AAA6.JudgmentsOnline.IssuedCCJ.Defendant |
| Upload translated document (UPLOAD_TRANSLATED_DOCUMENT) |
NotifyTranslatedDocumentUploadedToClaimant |
upload_translated_document_notify.bpmn |
Email |
Claimant |
notifyClaimantTranslatedDocumentUploaded (08014a88-820e-48ff-a18e-045e32673745) |
| Upload translated document (UPLOAD_TRANSLATED_DOCUMENT) |
NotifyTranslatedDocumentUploadedToClaimant |
upload_translated_document_notify.bpmn |
Email |
Claimant |
notifyLiPClaimantDefendantResponded (b8438371-b070-453e-934c-41219e4cba15) |
| Upload translated document (UPLOAD_TRANSLATED_DOCUMENT) |
NotifyTranslatedDocumentUploadedToClaimant |
upload_translated_document_notify.bpmn |
Email |
Claimant |
notifyLiPClaimantDefendantRespondedWelshLip (4073eab6-dffd-4904-8508-fd497ef28f1e) |
| Upload translated document (UPLOAD_TRANSLATED_DOCUMENT) |
NotifyTranslatedDocumentUploadedToDefendant |
upload_translated_document_notify.bpmn |
Email |
Defendant |
notifyDefendantTranslatedDocumentUploaded (fa8af4ba-ceef-46fb-ab83-d4a110eb3c57) |
| Upload translated document (UPLOAD_TRANSLATED_DOCUMENT) |
NotifyTranslatedDocumentUploadedToDefendant |
upload_translated_document_notify.bpmn |
Email |
Defendant |
respondent1LipClaimUpdatedTemplate (0a7a3178-695b-42a7-833e-a260509bc79f) |
| Upload translated document claimant intention (UPLOAD_TRANSLATED_DOCUMENT_CLAIMANT_INTENTION) |
NotifyLiPRespondentClaimantConfirmToProceed |
upload_translated_claimant_intention_document_notify.bpmn |
Email |
Claimant |
notifyDefendantLRForMediation (26412851-6fa7-439d-bec2-a07677e8684c) |
| Upload translated document claimant intention (UPLOAD_TRANSLATED_DOCUMENT_CLAIMANT_INTENTION) |
NotifyLiPRespondentClaimantConfirmToProceed |
upload_translated_claimant_intention_document_notify.bpmn |
Email |
Claimant |
notifyDefendantTranslatedDocumentUploaded (fa8af4ba-ceef-46fb-ab83-d4a110eb3c57) |
| Upload translated document claimant intention (UPLOAD_TRANSLATED_DOCUMENT_CLAIMANT_INTENTION) |
NotifyLiPRespondentClaimantConfirmToProceed |
upload_translated_claimant_intention_document_notify.bpmn |
Email |
Claimant |
respondent1LipClaimUpdatedTemplate (0a7a3178-695b-42a7-833e-a260509bc79f) |
| Upload translated document claimant intention (UPLOAD_TRANSLATED_DOCUMENT_CLAIMANT_INTENTION) |
NotifyLiPRespondentClaimantConfirmToProceed |
upload_translated_claimant_intention_document_notify.bpmn |
Email |
Claimant |
respondentSolicitorNotifyNotToProceedSpec (69ae7c84-3814-48d9-a69a-0e0d5bf0ca73) |
| Upload translated document claimant intention (UPLOAD_TRANSLATED_DOCUMENT_CLAIMANT_INTENTION) |
NotifyLiPRespondentClaimantConfirmToProceed |
upload_translated_claimant_intention_document_notify.bpmn |
Email |
Claimant |
respondentSolicitorNotifyToProceedInMediation (26412851-6fa7-439d-bec2-a07677e8684c) |
| Upload translated document claimant intention (UPLOAD_TRANSLATED_DOCUMENT_CLAIMANT_INTENTION) |
NotifyLiPRespondentClaimantConfirmToProceed |
upload_translated_claimant_intention_document_notify.bpmn |
Email |
Claimant |
respondentSolicitorNotifyToProceedSpecWithAction (c07ca382-1fd2-402e-ae16-5b67936bcde0) |
| Upload translated document claimant intention (UPLOAD_TRANSLATED_DOCUMENT_CLAIMANT_INTENTION) |
GenerateDashboardNotificationsUploadTranslatedDocumentClaimantIntention |
upload_translated_claimant_intention_document_notify.bpmn |
Dashboard |
Claimant |
Notice.AAA6.CaseProceedsInCaseman.Claimant |
| Upload translated document claimant intention (UPLOAD_TRANSLATED_DOCUMENT_CLAIMANT_INTENTION) |
GenerateDashboardNotificationsUploadTranslatedDocumentClaimantIntention |
upload_translated_claimant_intention_document_notify.bpmn |
Dashboard |
Defendant |
No template — task list only |
| Upload translated document claimant intention (UPLOAD_TRANSLATED_DOCUMENT_CLAIMANT_INTENTION) |
GenerateDashboardNotificationsUploadTranslatedDocumentClaimantIntention |
upload_translated_claimant_intention_document_notify.bpmn |
Dashboard |
Claimant |
Notice.AAA6.ClaimantIntent.RequestedCCJ.Claimant |
| Upload translated document claimant intention (UPLOAD_TRANSLATED_DOCUMENT_CLAIMANT_INTENTION) |
GenerateDashboardNotificationsUploadTranslatedDocumentClaimantIntention |
upload_translated_claimant_intention_document_notify.bpmn |
Dashboard |
Claimant |
Notice.AAA6.ClaimantIntent.RequestCCJ.ClaimantRejectsDefPlan.CourtAgreesWithClaimant.Defendant
Notice.AAA6.ClaimantIntent.RequestCCJ.ClaimantRejectsDefPlan.CourtAgreesWithDef.Defendant
Notice.AAA6.ClaimantIntent.RequestedCCJ.ClaimantAcceptedDefendantPlan.Defendant |
| Upload translated document claimant intention (UPLOAD_TRANSLATED_DOCUMENT_CLAIMANT_INTENTION) |
GenerateDashboardNotificationsUploadTranslatedDocumentClaimantIntention |
upload_translated_claimant_intention_document_notify.bpmn |
Dashboard |
Claimant |
Notice.AAA6.ClaimantIntent.ClaimSettled.Claimant
Notice.AAA6.ClaimantIntent.ClaimantEndsClaim.Claimant
Notice.AAA6.ClaimantIntent.Defendant.OrgLtdCo.Claimant
Notice.AAA6.ClaimantIntent.Defendant.OrgLtdCo.JO.Claimant
Notice.AAA6.ClaimantIntent.GoToHearing.Claimant
Notice.AAA6.ClaimantIntent.Mediation.CARM.Claimant
Notice.AAA6.ClaimantIntent.Mediation.Claimant
Notice.AAA6.ClaimantIntent.Multi.Int.Await.Claimant
Notice.AAA6.ClaimantIntent.PartAdmit.Claimant
Notice.AAA6.ClaimantIntent.RequestJudgePlan.RequestedCCJ.Claimant
Notice.AAA6.ClaimantIntent.SettlementAgreement.AcceptOrRejectDefPlan.Claimant |
| Upload translated document claimant intention (UPLOAD_TRANSLATED_DOCUMENT_CLAIMANT_INTENTION) |
GenerateDashboardNotificationsUploadTranslatedDocumentClaimantIntention |
upload_translated_claimant_intention_document_notify.bpmn |
Dashboard |
Claimant |
Notice.AAA6.ClaimantIntent.ClaimSettled.Defendant
Notice.AAA6.ClaimantIntent.ClaimantEndsClaim.Defendant
Notice.AAA6.ClaimantIntent.ClaimantRejectsPlan.DefendantOrgLtdCo.Defendant
Notice.AAA6.ClaimantIntent.GoToHearing.DefFullDefence.ClaimantDisputes.Defendant
Notice.AAA6.ClaimantIntent.GoToHearing.DefFullDefence.ClaimantDisputes.NoMediation.Defendant
Notice.AAA6.ClaimantIntent.GoToHearing.DefPartAdmit.Defendant
Notice.AAA6.ClaimantIntent.GoToHearing.DefPartAdmit.FullDefence.StatesPaid.ClaimantConfirms.Defendant
Notice.AAA6.ClaimantIntent.GoToHearing.DefPartAdmit.FullDefence.StatesPaid.PartOrFull.ClaimantDisputes.Defendant
Notice.AAA6.ClaimantIntent.Mediation.CARM.Defendant
Notice.AAA6.ClaimantIntent.Mediation.Defendant
Notice.AAA6.ClaimantIntent.Multi.Int.Await.Defendant
Notice.AAA6.ClaimantIntent.PartAdmit.Defendant
Notice.AAA6.ClaimantIntent.RequestCCJ.ClaimantRejectsDefPlan.ClaimantDisagreesCourtPlan.Defendant
Notice.AAA6.ClaimantIntent.RequestedCCJ.ClaimantAcceptedDefendantPlan.Defendant
Notice.AAA6.ClaimantIntent.SettlementAgreement.ClaimantAcceptsPlan.Defendant
Notice.AAA6.ClaimantIntent.SettlementAgreement.ClaimantRejectsPlan.CourtAgreesWithClaimant.Defendant
Notice.AAA6.ClaimantIntent.SettlementAgreement.ClaimantRejectsPlan.CourtAgreesWithDefendant.Defendant |
| Upload translated document claimant intention (UPLOAD_TRANSLATED_DOCUMENT_CLAIMANT_INTENTION) |
GenerateDashboardNotificationsUploadTranslatedDocumentClaimantIntention |
upload_translated_claimant_intention_document_notify.bpmn |
Dashboard |
Claimant |
No template — task list only |
| Upload translated document claimant intention (UPLOAD_TRANSLATED_DOCUMENT_CLAIMANT_INTENTION) |
GenerateDashboardNotificationsUploadTranslatedDocumentClaimantIntention |
upload_translated_claimant_intention_document_notify.bpmn |
Dashboard |
Claimant |
Notice.AAA6.ClaimantIntent.RequestedCCJ.ClaimantAcceptedDefendantPlan.Defendant
Notice.AAA6.JudgmentsOnline.IssuedCCJ.Defendant |
| upload translated document claimant lr intention (UPLOAD_TRANSLATED_DOCUMENT_CLAIMANT_LR_INTENTION) |
GenerateDashboardNotificationsUploadTranslatedDocumentClaimantLrIntention |
upload_translated_lr_claimant_intention.bpmn |
Dashboard |
Defendant |
No template — task list only |
| upload translated document claimant lr intention (UPLOAD_TRANSLATED_DOCUMENT_CLAIMANT_LR_INTENTION) |
GenerateDashboardNotificationsUploadTranslatedDocumentClaimantLrIntention |
upload_translated_lr_claimant_intention.bpmn |
Dashboard |
Claimant |
Notice.AAA6.ClaimantIntent.ClaimSettled.Defendant
Notice.AAA6.ClaimantIntent.ClaimantEndsClaim.Defendant
Notice.AAA6.ClaimantIntent.ClaimantRejectsPlan.DefendantOrgLtdCo.Defendant
Notice.AAA6.ClaimantIntent.GoToHearing.DefFullDefence.ClaimantDisputes.Defendant
Notice.AAA6.ClaimantIntent.GoToHearing.DefFullDefence.ClaimantDisputes.NoMediation.Defendant
Notice.AAA6.ClaimantIntent.GoToHearing.DefPartAdmit.Defendant
Notice.AAA6.ClaimantIntent.GoToHearing.DefPartAdmit.FullDefence.StatesPaid.ClaimantConfirms.Defendant
Notice.AAA6.ClaimantIntent.GoToHearing.DefPartAdmit.FullDefence.StatesPaid.PartOrFull.ClaimantDisputes.Defendant
Notice.AAA6.ClaimantIntent.Mediation.CARM.Defendant
Notice.AAA6.ClaimantIntent.Mediation.Defendant
Notice.AAA6.ClaimantIntent.Multi.Int.Await.Defendant
Notice.AAA6.ClaimantIntent.PartAdmit.Defendant
Notice.AAA6.ClaimantIntent.RequestCCJ.ClaimantRejectsDefPlan.ClaimantDisagreesCourtPlan.Defendant
Notice.AAA6.ClaimantIntent.RequestedCCJ.ClaimantAcceptedDefendantPlan.Defendant
Notice.AAA6.ClaimantIntent.SettlementAgreement.ClaimantAcceptsPlan.Defendant
Notice.AAA6.ClaimantIntent.SettlementAgreement.ClaimantRejectsPlan.CourtAgreesWithClaimant.Defendant
Notice.AAA6.ClaimantIntent.SettlementAgreement.ClaimantRejectsPlan.CourtAgreesWithDefendant.Defendant |
| Upload translated document GA Lip (UPLOAD_TRANSLATED_DOCUMENT_GA_LIP) |
UNKNOWN |
upload_translated_document_ga_lip_notify.bpmn |
Email |
Applicant |
lipGeneralAppApplicantEmailTemplate (de6b386e-fcad-466d-a5ca-84931c1fe15a) |
| Upload translated document GA Lip (UPLOAD_TRANSLATED_DOCUMENT_GA_LIP) |
UNKNOWN |
upload_translated_document_ga_lip_notify.bpmn |
Email |
Applicant |
notifyApplicantLiPTranslatedDocumentUploadedWhenParentCaseInBilingual (a1a529e2-2c28-4c76-8633-af338dfa6f8c) |
| Upload translated document GA Lip (UPLOAD_TRANSLATED_DOCUMENT_GA_LIP) |
UNKNOWN |
upload_translated_document_ga_lip_notify.bpmn |
Email |
Applicant |
notifyLRTranslatedDocumentUploaded (979ea25b-1de8-4158-9c04-d22b957fe562) |
| Upload translated document GA Lip (UPLOAD_TRANSLATED_DOCUMENT_GA_LIP) |
UNKNOWN |
upload_translated_document_ga_lip_notify.bpmn |
Email |
Respondent |
lipGeneralAppRespondentEmailTemplate (e88fa6cb-d012-4f0f-b0a0-68d5e07e6632) |
| Upload translated document GA Lip (UPLOAD_TRANSLATED_DOCUMENT_GA_LIP) |
UNKNOWN |
upload_translated_document_ga_lip_notify.bpmn |
Email |
Respondent |
notifyLRTranslatedDocumentUploaded (979ea25b-1de8-4158-9c04-d22b957fe562) |
| Upload translated document GA Lip (UPLOAD_TRANSLATED_DOCUMENT_GA_LIP) |
UNKNOWN |
upload_translated_document_ga_lip_notify.bpmn |
Email |
Respondent |
notifyRespondentLiPTranslatedDocumentUploadedWhenParentCaseInBilingual (dd60b122-462a-4d6d-91eb-9ef551871640) |
| Upload translated document GA Lip (UPLOAD_TRANSLATED_DOCUMENT_GA_LIP) |
GenerateDashboardNotificationsGaTranslatedDocument |
upload_translated_document_ga_lip_notify.bpmn |
Dashboard |
Applicant |
Notice.AAA6.GeneralApps.TranslatedDocumentUploaded.Applicant |
| Upload translated document GA Lip (UPLOAD_TRANSLATED_DOCUMENT_GA_LIP) |
GenerateDashboardNotificationsGaTranslatedDocument |
upload_translated_document_ga_lip_notify.bpmn |
Dashboard |
Respondent |
Notice.AAA6.GeneralApps.TranslatedDocumentUploaded.Respondent |
| Upload translated document GA summary response doc (UPLOAD_TRANSLATED_DOCUMENT_GA_SUMMARY_RESPONSE_DOC) |
GenerateDashboardNotificationsGaApplicationResponded |
upload_translated_document_ga_summary_response_doc.bpmn |
Dashboard |
General application |
Notice.AAA6.GeneralApps.ApplicationProceedsOffline.Applicant
Notice.AAA6.GeneralApps.ApplicationProceedsOffline.Respondent
Notice.AAA6.GeneralApps.OtherPartyUploadedDocuments.Applicant
Notice.AAA6.GeneralApps.OtherPartyUploadedDocuments.Respondent
Notice.AAA6.GeneralApps.RespondentResponseSubmitted.Applicant
Notice.AAA6.GeneralApps.RespondentResponseSubmitted.Respondent |
| Upload translated document lip (UPLOAD_TRANSLATED_DOCUMENT_CLAIM_ISSUE) |
GenerateDashboardNotificationsClaimIssue |
upload_translated_document_claim_issue_notify.bpmn |
Dashboard |
Claimant |
Notice.AAA6.ClaimIssue.HWF.PhonePayment
Notice.AAA6.ClaimIssue.Response.Await |
| Upload translated document lip (UPLOAD_TRANSLATED_DOCUMENT_CLAIM_ISSUE) |
GenerateDashboardNotificationsClaimIssue |
upload_translated_document_claim_issue_notify.bpmn |
Dashboard |
Defendant |
Notice.AAA6.ClaimIssue.Response.Required |
| Upload translated document order notice (UPLOAD_TRANSLATED_DOCUMENT_ORDER_NOTICE) |
NotifyClaimantOfUploadedOrderNotice |
upload_translated_document_order_notice.bpmn |
Email |
Claimant |
notifyLiPOrderTranslatedTemplate (d1eb5d79-6d1f-4b05-bbdf-a18fda06cf01) |
| Upload translated document order notice (UPLOAD_TRANSLATED_DOCUMENT_ORDER_NOTICE) |
NotifyDefendantOfUploadedOrderNotice |
upload_translated_document_order_notice.bpmn |
Email |
Defendant |
notifyLiPOrderTranslatedTemplate (d1eb5d79-6d1f-4b05-bbdf-a18fda06cf01) |
| — |
CaseProceedsInCasemanNotifyRespondentSolicitor1 |
— |
Email |
Respondent |
solicitorCaseTakenOffline (0928c6fa-f9b1-45f9-9fd2-57b0bed7d79b) |
| — |
CaseProceedsInCasemanNotifyRespondentSolicitor1 |
— |
Email |
Respondent |
solicitorCaseTakenOfflineForSpec (0c6968eb-6a8f-44b2-8f76-a3259a3736d2) |
| — |
CaseProceedsInCasemanNotifyRespondentSolicitor2 |
— |
Email |
Respondent |
solicitorCaseTakenOffline (0928c6fa-f9b1-45f9-9fd2-57b0bed7d79b) |
| — |
CaseProceedsInCasemanNotifyRespondentSolicitor2 |
— |
Email |
Respondent |
solicitorCaseTakenOfflineForSpec (0c6968eb-6a8f-44b2-8f76-a3259a3736d2) |
| — |
ClaimIssuedNotifyApplicant1ForSpec |
— |
Email |
— |
notifyClaimantAfterClaimIssue (04bc79ee-2f8f-44d8-8bb6-a7fd5ad93e4f) |
| — |
ClaimSubmissionLipClaimantNotification |
— |
Email |
Claimant |
notifyClaimantLipForClaimSubmissionTemplate (e4cd677a-b3b8-4d63-84a3-89907d505e8e) |
| — |
ClaimantAgreedSettledPartAdmitNotifyLip |
— |
Email |
Claimant |
respondentLipPartAdmitSettleClaimBilingualTemplate (d62729c3-6484-477b-98a5-222c3205380c) |
| — |
ClaimantAgreedSettledPartAdmitNotifyLip |
— |
Email |
Claimant |
respondentLipPartAdmitSettleClaimTemplate (58a56cf9-0840-452d-b46b-b4452cbb3d79) |
| — |
ClaimantAgreedSettledPartAdmitNotifyLip |
— |
Email |
Claimant |
respondentLrPartAdmitSettleClaimTemplate (40eb36c1-f986-41b7-846a-1dc75467c2bf) |
| — |
ClaimantConfirmsNotToProceedNotifyApplicantSolicitor1CC |
— |
Email |
Claimant |
claimantSolicitorConfirmsNotToProceed (1db28f85-9068-4a08-aad1-dd4bfedf9f3d) |
| — |
ClaimantConfirmsNotToProceedNotifyApplicantSolicitor1CC |
— |
Email |
Claimant |
claimantSolicitorConfirmsNotToProceedSpec (47c2d184-99b6-4736-803c-3c29b5f81f40) |
| — |
ClaimantConfirmsNotToProceedNotifyApplicantSolicitor1CC |
— |
Email |
Claimant |
notifyRespondentSolicitorPartAdmitPayImmediatelyAcceptedSpec (25faab72-e292-4048-aef8-15d7fbad3fdc) |
| — |
ClaimantConfirmsNotToProceedNotifyApplicantSolicitor1CC |
— |
Email |
Claimant |
respondentSolicitorNotifyNotToProceedSpec (69ae7c84-3814-48d9-a69a-0e0d5bf0ca73) |
| — |
ClaimantConfirmsNotToProceedNotifyRespondentSolicitor1 |
— |
Email |
Claimant |
claimantSolicitorConfirmsNotToProceed (1db28f85-9068-4a08-aad1-dd4bfedf9f3d) |
| — |
ClaimantConfirmsNotToProceedNotifyRespondentSolicitor1 |
— |
Email |
Claimant |
claimantSolicitorConfirmsNotToProceedSpec (47c2d184-99b6-4736-803c-3c29b5f81f40) |
| — |
ClaimantConfirmsNotToProceedNotifyRespondentSolicitor1 |
— |
Email |
Claimant |
notifyRespondentSolicitorPartAdmitPayImmediatelyAcceptedSpec (25faab72-e292-4048-aef8-15d7fbad3fdc) |
| — |
ClaimantConfirmsNotToProceedNotifyRespondentSolicitor1 |
— |
Email |
Claimant |
respondentSolicitorNotifyNotToProceedSpec (69ae7c84-3814-48d9-a69a-0e0d5bf0ca73) |
| — |
ClaimantConfirmsNotToProceedNotifyRespondentSolicitor1Lip |
— |
Email |
Claimant |
claimantSolicitorConfirmsNotToProceed (1db28f85-9068-4a08-aad1-dd4bfedf9f3d) |
| — |
ClaimantConfirmsNotToProceedNotifyRespondentSolicitor1Lip |
— |
Email |
Claimant |
notifyDefendantTranslatedDocumentUploaded (fa8af4ba-ceef-46fb-ab83-d4a110eb3c57) |
| — |
ClaimantConfirmsNotToProceedNotifyRespondentSolicitor1Lip |
— |
Email |
Claimant |
notifyRespondentLipPartAdmitPayImmediatelyAcceptedSpec (a4f03bd6-9cc6-48b8-b0cd-07fa592a713b) |
| — |
ClaimantConfirmsNotToProceedNotifyRespondentSolicitor1Lip |
— |
Email |
Claimant |
respondent1LipClaimUpdatedTemplate (0a7a3178-695b-42a7-833e-a260509bc79f) |
| — |
ClaimantConfirmsToProceedNotifyApplicantSolicitor1CC |
— |
Email |
Claimant |
claimantSolicitorConfirmsNotToProceed (1db28f85-9068-4a08-aad1-dd4bfedf9f3d) |
| — |
ClaimantConfirmsToProceedNotifyApplicantSolicitor1CC |
— |
Email |
Claimant |
claimantSolicitorConfirmsToProceed (9ea5094a-b581-489f-a4f4-c80899c2cb5d) |
| — |
ClaimantConfirmsToProceedNotifyApplicantSolicitor1CC |
— |
Email |
Claimant |
claimantSolicitorConfirmsToProceedSpec (969c8ba2-8732-43c4-9a3c-24ade158f3ef) |
| — |
ClaimantConfirmsToProceedNotifyApplicantSolicitor1CC |
— |
Email |
Claimant |
claimantSolicitorConfirmsToProceedSpecWithAction (1f1cc462-4470-4a9c-b0f9-289c22a48b9f) |
| — |
ClaimantConfirmsToProceedNotifyApplicantSolicitor1CC |
— |
Email |
Claimant |
respondent1LipClaimUpdatedTemplate (0a7a3178-695b-42a7-833e-a260509bc79f) |
| — |
ClaimantConfirmsToProceedNotifyApplicantSolicitor1CC |
— |
Email |
Claimant |
respondentSolicitorNotifyToProceedSpec (cc2f8358-53e9-4e26-9737-c61bcda14c9e) |
| — |
ClaimantConfirmsToProceedNotifyApplicantSolicitor1CC |
— |
Email |
Claimant |
respondentSolicitorNotifyToProceedSpecWithAction (c07ca382-1fd2-402e-ae16-5b67936bcde0) |
| — |
ClaimantConfirmsToProceedNotifyApplicantSolicitor1CC |
— |
Email |
Claimant |
solicitorCaseTakenOffline (0928c6fa-f9b1-45f9-9fd2-57b0bed7d79b) |
| — |
ClaimantConfirmsToProceedNotifyApplicantSolicitor1CCMultitrack |
— |
Email |
Claimant |
claimantSolicitorConfirmsNotToProceed (1db28f85-9068-4a08-aad1-dd4bfedf9f3d) |
| — |
ClaimantConfirmsToProceedNotifyApplicantSolicitor1CCMultitrack |
— |
Email |
Claimant |
claimantSolicitorConfirmsToProceed (9ea5094a-b581-489f-a4f4-c80899c2cb5d) |
| — |
ClaimantConfirmsToProceedNotifyApplicantSolicitor1CCMultitrack |
— |
Email |
Claimant |
claimantSolicitorConfirmsToProceedSpec (969c8ba2-8732-43c4-9a3c-24ade158f3ef) |
| — |
ClaimantConfirmsToProceedNotifyApplicantSolicitor1CCMultitrack |
— |
Email |
Claimant |
claimantSolicitorConfirmsToProceedSpecWithAction (1f1cc462-4470-4a9c-b0f9-289c22a48b9f) |
| — |
ClaimantConfirmsToProceedNotifyApplicantSolicitor1CCMultitrack |
— |
Email |
Claimant |
respondent1LipClaimUpdatedTemplate (0a7a3178-695b-42a7-833e-a260509bc79f) |
| — |
ClaimantConfirmsToProceedNotifyApplicantSolicitor1CCMultitrack |
— |
Email |
Claimant |
respondentSolicitorNotifyToProceedSpec (cc2f8358-53e9-4e26-9737-c61bcda14c9e) |
| — |
ClaimantConfirmsToProceedNotifyApplicantSolicitor1CCMultitrack |
— |
Email |
Claimant |
respondentSolicitorNotifyToProceedSpecWithAction (c07ca382-1fd2-402e-ae16-5b67936bcde0) |
| — |
ClaimantConfirmsToProceedNotifyApplicantSolicitor1CCMultitrack |
— |
Email |
Claimant |
solicitorCaseTakenOffline (0928c6fa-f9b1-45f9-9fd2-57b0bed7d79b) |
| — |
ClaimantConfirmsToProceedNotifyRespondentSolicitor1 |
— |
Email |
Claimant |
claimantSolicitorConfirmsNotToProceed (1db28f85-9068-4a08-aad1-dd4bfedf9f3d) |
| — |
ClaimantConfirmsToProceedNotifyRespondentSolicitor1 |
— |
Email |
Claimant |
claimantSolicitorConfirmsToProceed (9ea5094a-b581-489f-a4f4-c80899c2cb5d) |
| — |
ClaimantConfirmsToProceedNotifyRespondentSolicitor1 |
— |
Email |
Claimant |
claimantSolicitorConfirmsToProceedSpec (969c8ba2-8732-43c4-9a3c-24ade158f3ef) |
| — |
ClaimantConfirmsToProceedNotifyRespondentSolicitor1 |
— |
Email |
Claimant |
claimantSolicitorConfirmsToProceedSpecWithAction (1f1cc462-4470-4a9c-b0f9-289c22a48b9f) |
| — |
ClaimantConfirmsToProceedNotifyRespondentSolicitor1 |
— |
Email |
Claimant |
respondent1LipClaimUpdatedTemplate (0a7a3178-695b-42a7-833e-a260509bc79f) |
| — |
ClaimantConfirmsToProceedNotifyRespondentSolicitor1 |
— |
Email |
Claimant |
respondentSolicitorNotifyToProceedSpec (cc2f8358-53e9-4e26-9737-c61bcda14c9e) |
| — |
ClaimantConfirmsToProceedNotifyRespondentSolicitor1 |
— |
Email |
Claimant |
respondentSolicitorNotifyToProceedSpecWithAction (c07ca382-1fd2-402e-ae16-5b67936bcde0) |
| — |
ClaimantConfirmsToProceedNotifyRespondentSolicitor1 |
— |
Email |
Claimant |
solicitorCaseTakenOffline (0928c6fa-f9b1-45f9-9fd2-57b0bed7d79b) |
| — |
ClaimantConfirmsToProceedNotifyRespondentSolicitor1Multitrack |
— |
Email |
Claimant |
claimantSolicitorConfirmsNotToProceed (1db28f85-9068-4a08-aad1-dd4bfedf9f3d) |
| — |
ClaimantConfirmsToProceedNotifyRespondentSolicitor1Multitrack |
— |
Email |
Claimant |
claimantSolicitorConfirmsToProceed (9ea5094a-b581-489f-a4f4-c80899c2cb5d) |
| — |
ClaimantConfirmsToProceedNotifyRespondentSolicitor1Multitrack |
— |
Email |
Claimant |
claimantSolicitorConfirmsToProceedSpec (969c8ba2-8732-43c4-9a3c-24ade158f3ef) |
| — |
ClaimantConfirmsToProceedNotifyRespondentSolicitor1Multitrack |
— |
Email |
Claimant |
claimantSolicitorConfirmsToProceedSpecWithAction (1f1cc462-4470-4a9c-b0f9-289c22a48b9f) |
| — |
ClaimantConfirmsToProceedNotifyRespondentSolicitor1Multitrack |
— |
Email |
Claimant |
respondent1LipClaimUpdatedTemplate (0a7a3178-695b-42a7-833e-a260509bc79f) |
| — |
ClaimantConfirmsToProceedNotifyRespondentSolicitor1Multitrack |
— |
Email |
Claimant |
respondentSolicitorNotifyToProceedSpec (cc2f8358-53e9-4e26-9737-c61bcda14c9e) |
| — |
ClaimantConfirmsToProceedNotifyRespondentSolicitor1Multitrack |
— |
Email |
Claimant |
respondentSolicitorNotifyToProceedSpecWithAction (c07ca382-1fd2-402e-ae16-5b67936bcde0) |
| — |
ClaimantConfirmsToProceedNotifyRespondentSolicitor1Multitrack |
— |
Email |
Claimant |
solicitorCaseTakenOffline (0928c6fa-f9b1-45f9-9fd2-57b0bed7d79b) |
| — |
ClaimantConfirmsToProceedNotifyRespondentSolicitor2Multitrack |
— |
Email |
Claimant |
claimantSolicitorConfirmsNotToProceed (1db28f85-9068-4a08-aad1-dd4bfedf9f3d) |
| — |
ClaimantConfirmsToProceedNotifyRespondentSolicitor2Multitrack |
— |
Email |
Claimant |
claimantSolicitorConfirmsToProceed (9ea5094a-b581-489f-a4f4-c80899c2cb5d) |
| — |
ClaimantConfirmsToProceedNotifyRespondentSolicitor2Multitrack |
— |
Email |
Claimant |
claimantSolicitorConfirmsToProceedSpec (969c8ba2-8732-43c4-9a3c-24ade158f3ef) |
| — |
ClaimantConfirmsToProceedNotifyRespondentSolicitor2Multitrack |
— |
Email |
Claimant |
claimantSolicitorConfirmsToProceedSpecWithAction (1f1cc462-4470-4a9c-b0f9-289c22a48b9f) |
| — |
ClaimantConfirmsToProceedNotifyRespondentSolicitor2Multitrack |
— |
Email |
Claimant |
respondent1LipClaimUpdatedTemplate (0a7a3178-695b-42a7-833e-a260509bc79f) |
| — |
ClaimantConfirmsToProceedNotifyRespondentSolicitor2Multitrack |
— |
Email |
Claimant |
respondentSolicitorNotifyToProceedSpec (cc2f8358-53e9-4e26-9737-c61bcda14c9e) |
| — |
ClaimantConfirmsToProceedNotifyRespondentSolicitor2Multitrack |
— |
Email |
Claimant |
respondentSolicitorNotifyToProceedSpecWithAction (c07ca382-1fd2-402e-ae16-5b67936bcde0) |
| — |
ClaimantConfirmsToProceedNotifyRespondentSolicitor2Multitrack |
— |
Email |
Claimant |
solicitorCaseTakenOffline (0928c6fa-f9b1-45f9-9fd2-57b0bed7d79b) |
| — |
ClaimantDefendantAgreedMediationNotifyApplicant |
— |
Email |
Claimant |
notifyApplicantLRMediationAgreementTemplate (d70fdd13-3530-457b-abf3-afa758671a33) |
| — |
ClaimantDefendantAgreedMediationNotifyApplicant |
— |
Email |
Claimant |
notifyApplicantLRMediationTemplate (530c515c-8dc4-40c4-a622-6264d681fca8) |
| — |
ClaimantDefendantAgreedMediationNotifyRespondent |
— |
Email |
Claimant |
notifyDefendantLRForMediation (26412851-6fa7-439d-bec2-a07677e8684c) |
| — |
ClaimantDefendantAgreedMediationNotifyRespondent |
— |
Email |
Claimant |
notifyRespondentLRMediationAgreementTemplate (3ec1ea36-7e7a-4a4b-8d59-30de0b1e4906) |
| — |
ClaimantDefendantAgreedMediationNotifyRespondent |
— |
Email |
Claimant |
notifyRespondentLiPMediationAgreementTemplate (1663196f-d970-4c11-b636-2b3981d08625) |
| — |
ClaimantDefendantAgreedMediationNotifyRespondent |
— |
Email |
Claimant |
notifyRespondentLiPMediationAgreementTemplateWelsh (91e05128-87c5-459c-8412-7ae22eab5d00) |
| — |
ClaimantDefendantAgreedMediationNotifyRespondent2 |
— |
Email |
Claimant |
notifyDefendantLRForMediation (26412851-6fa7-439d-bec2-a07677e8684c) |
| — |
ClaimantDefendantAgreedMediationNotifyRespondent2 |
— |
Email |
Claimant |
notifyRespondentLRMediationAgreementTemplate (3ec1ea36-7e7a-4a4b-8d59-30de0b1e4906) |
| — |
ClaimantDefendantAgreedMediationNotifyRespondent2 |
— |
Email |
Claimant |
notifyRespondentLiPMediationAgreementTemplate (1663196f-d970-4c11-b636-2b3981d08625) |
| — |
ClaimantDefendantAgreedMediationNotifyRespondent2 |
— |
Email |
Claimant |
notifyRespondentLiPMediationAgreementTemplateWelsh (91e05128-87c5-459c-8412-7ae22eab5d00) |
| — |
ClaimantPartAdmitPayImmediatelyNotification |
— |
Email |
— |
partAdmitPayImmediatelyAgreedClaimant (c8f80d91-5f4f-4396-9955-6c5da13a818b) |
| — |
ClaimantPartAdmitPayImmediatelyNotification |
— |
Email |
— |
partAdmitPayImmediatelyAgreedDefendant (d653484b-2e1d-4e65-bea5-b58f23a3f242) |
| — |
CreateClaimContinuingOnlineNotifyApplicantSolicitor1 |
— |
Email |
Applicant |
claimantSolicitorClaimContinuingOnlineCos (07de3877-f293-41be-b6d2-24869dadbe97) |
| — |
CreateClaimContinuingOnlineNotifyApplicantSolicitor1ForSpec |
— |
Email |
Applicant |
claimantSolicitorClaimContinuingOnline1v2ForSpec (c688fa91-d838-4376-9129-5641ddfb15a7) |
| — |
CreateClaimContinuingOnlineNotifyApplicantSolicitor1ForSpec |
— |
Email |
Applicant |
claimantSolicitorClaimContinuingOnlineForSpec (930d6c28-cfcf-42ba-b61f-0140f29e62f0) |
| — |
CreateClaimContinuingOnlineNotifyRespondentSolicitor1ForSpec |
— |
Email |
Respondent |
respondentSolicitorClaimContinuingOnlineForSpec (a9edb613-f520-480a-9c22-3e93541bfb53) |
| — |
CreateClaimContinuingOnlineNotifyRespondentSolicitor2ForSpec |
— |
Email |
Respondent |
respondentSolicitorClaimContinuingOnlineForSpec (a9edb613-f520-480a-9c22-3e93541bfb53) |
| — |
CreateClaimPaymentFailedForSpecNotifyApplicantSolicitor1 |
— |
Email |
Applicant |
failedPaymentForSpec (c3f57e70-46ea-486c-97fc-d87ec0694d25) |
| — |
CreateClaimPaymentFailedNotifyApplicantSolicitor1 |
— |
Email |
Applicant |
failedPayment (66a4d56b-3331-4b79-a178-4f7c73c2a03a) |
| — |
CreateClaimProceedsOfflineNotifyApplicantSolicitor1ForSpec |
— |
Email |
General application |
claimantSolicitorSpecCaseWillProgressOffline (f837c89e-3f00-4eac-b127-9a417e7919b9) |
| — |
DefendantPartAdmitPayImmediatelyNotification |
— |
Email |
— |
partAdmitPayImmediatelyAgreedClaimant (c8f80d91-5f4f-4396-9955-6c5da13a818b) |
| — |
DefendantPartAdmitPayImmediatelyNotification |
— |
Email |
— |
partAdmitPayImmediatelyAgreedDefendant (d653484b-2e1d-4e65-bea5-b58f23a3f242) |
| — |
GenerateOrderNotifyApplicantCourtOfficerOrderSolicitor1 |
— |
Email |
— |
generateOrderNotificationTemplate (7dad220d-92fd-480c-bb2c-4930d852ee88) |
| — |
GenerateOrderNotifyApplicantCourtOfficerOrderSolicitor1 |
— |
Email |
— |
notifyLipUpdateTemplate (edf3ac20-fb30-43ac-a0fd-dc72f9f37aaf) |
| — |
GenerateOrderNotifyApplicantCourtOfficerOrderSolicitor1 |
— |
Email |
— |
notifyLipUpdateTemplateBilingual (730f4e11-3cb0-43a7-aeeb-8373a28fbc1d) |
| — |
GenerateOrderNotifyApplicantCourtOfficerOrderSolicitor1 |
— |
Email |
— |
orderBeingTranslatedTemplateWelsh (8e5c35fc-b9b3-4172-9509-e5f1838a218a) |
| — |
GenerateOrderNotifyApplicantSolicitor1 |
— |
Email |
— |
generateOrderNotificationTemplate (7dad220d-92fd-480c-bb2c-4930d852ee88) |
| — |
GenerateOrderNotifyApplicantSolicitor1 |
— |
Email |
— |
notifyLipUpdateTemplate (edf3ac20-fb30-43ac-a0fd-dc72f9f37aaf) |
| — |
GenerateOrderNotifyApplicantSolicitor1 |
— |
Email |
— |
notifyLipUpdateTemplateBilingual (730f4e11-3cb0-43a7-aeeb-8373a28fbc1d) |
| — |
GenerateOrderNotifyApplicantSolicitor1 |
— |
Email |
— |
orderBeingTranslatedTemplateWelsh (8e5c35fc-b9b3-4172-9509-e5f1838a218a) |
| — |
GenerateOrderNotifyRespondentCourtOfficerOrderSolicitor1 |
— |
Email |
— |
generateOrderNotificationTemplate (7dad220d-92fd-480c-bb2c-4930d852ee88) |
| — |
GenerateOrderNotifyRespondentCourtOfficerOrderSolicitor1 |
— |
Email |
— |
notifyLipUpdateTemplate (edf3ac20-fb30-43ac-a0fd-dc72f9f37aaf) |
| — |
GenerateOrderNotifyRespondentCourtOfficerOrderSolicitor1 |
— |
Email |
— |
notifyLipUpdateTemplateBilingual (730f4e11-3cb0-43a7-aeeb-8373a28fbc1d) |
| — |
GenerateOrderNotifyRespondentCourtOfficerOrderSolicitor1 |
— |
Email |
— |
orderBeingTranslatedTemplateWelsh (8e5c35fc-b9b3-4172-9509-e5f1838a218a) |
| — |
GenerateOrderNotifyRespondentCourtOfficerOrderSolicitor2 |
— |
Email |
— |
generateOrderNotificationTemplate (7dad220d-92fd-480c-bb2c-4930d852ee88) |
| — |
GenerateOrderNotifyRespondentCourtOfficerOrderSolicitor2 |
— |
Email |
— |
notifyLipUpdateTemplate (edf3ac20-fb30-43ac-a0fd-dc72f9f37aaf) |
| — |
GenerateOrderNotifyRespondentCourtOfficerOrderSolicitor2 |
— |
Email |
— |
notifyLipUpdateTemplateBilingual (730f4e11-3cb0-43a7-aeeb-8373a28fbc1d) |
| — |
GenerateOrderNotifyRespondentCourtOfficerOrderSolicitor2 |
— |
Email |
— |
orderBeingTranslatedTemplateWelsh (8e5c35fc-b9b3-4172-9509-e5f1838a218a) |
| — |
GenerateOrderNotifyRespondentSolicitor1 |
— |
Email |
— |
generateOrderNotificationTemplate (7dad220d-92fd-480c-bb2c-4930d852ee88) |
| — |
GenerateOrderNotifyRespondentSolicitor1 |
— |
Email |
— |
notifyLipUpdateTemplate (edf3ac20-fb30-43ac-a0fd-dc72f9f37aaf) |
| — |
GenerateOrderNotifyRespondentSolicitor1 |
— |
Email |
— |
notifyLipUpdateTemplateBilingual (730f4e11-3cb0-43a7-aeeb-8373a28fbc1d) |
| — |
GenerateOrderNotifyRespondentSolicitor1 |
— |
Email |
— |
orderBeingTranslatedTemplateWelsh (8e5c35fc-b9b3-4172-9509-e5f1838a218a) |
| — |
GenerateOrderNotifyRespondentSolicitor2 |
— |
Email |
— |
generateOrderNotificationTemplate (7dad220d-92fd-480c-bb2c-4930d852ee88) |
| — |
GenerateOrderNotifyRespondentSolicitor2 |
— |
Email |
— |
notifyLipUpdateTemplate (edf3ac20-fb30-43ac-a0fd-dc72f9f37aaf) |
| — |
GenerateOrderNotifyRespondentSolicitor2 |
— |
Email |
— |
notifyLipUpdateTemplateBilingual (730f4e11-3cb0-43a7-aeeb-8373a28fbc1d) |
| — |
GenerateOrderNotifyRespondentSolicitor2 |
— |
Email |
— |
orderBeingTranslatedTemplateWelsh (8e5c35fc-b9b3-4172-9509-e5f1838a218a) |
| — |
NotifyApplicant1ClaimSubmitted |
— |
Email |
Claimant |
notifyLiPClaimantClaimSubmittedAndHelpWithFeeBilingualTemplate (5e9238b4-aa44-4d7f-966e-aa3cd592209d) |
| — |
NotifyApplicant1ClaimSubmitted |
— |
Email |
Claimant |
notifyLiPClaimantClaimSubmittedAndHelpWithFeeTemplate (d0965148-3e75-4b94-8f10-f0111d12124f) |
| — |
NotifyApplicant1ClaimSubmitted |
— |
Email |
Claimant |
notifyLiPClaimantClaimSubmittedAndPayClaimFeeBilingualTemplate (4a9fb225-0321-4308-b541-beba45aaf94c) |
| — |
NotifyApplicant1ClaimSubmitted |
— |
Email |
Claimant |
notifyLiPClaimantClaimSubmittedAndPayClaimFeeTemplate (2c4be8ac-4c19-4204-a02c-8e5229efdf61) |
| — |
NotifyApplicant1GenericTemplate |
— |
Email |
Applicant |
notifyLipUpdateTemplate (edf3ac20-fb30-43ac-a0fd-dc72f9f37aaf) |
| — |
NotifyApplicant1GenericTemplate |
— |
Email |
Applicant |
notifyLipUpdateTemplateBilingual (730f4e11-3cb0-43a7-aeeb-8373a28fbc1d) |
| — |
NotifyApplicantSolicitorDJReceived |
— |
Email |
Applicant |
applicantLiPDefaultJudgmentRequested (20bab554-f839-4517-aa32-4c34225b46b1) |
| — |
NotifyApplicantSolicitorDJReceived |
— |
Email |
Applicant |
applicantLiPDefaultJudgmentRequestedBilingualTemplate (5dfcc948-801f-41d6-a01b-c8a1d674f5df) |
| — |
NotifyApplicantSolicitorDJReceived |
— |
Email |
Applicant |
applicantSolicitor1DefaultJudgmentReceived (46c5c42b-9e15-4a9b-883f-324e350643ec) |
| — |
NotifyApplicantSolicitorDJReceived |
— |
Email |
Applicant |
applicantSolicitor1DefaultJudgmentRequested (cdccdeba-9726-4e87-bb43-b795fa813c11) |
| — |
NotifyCaseworkerDJReceived |
— |
Email |
— |
caseworkerDefaultJudgmentRequested (040e9a68-75aa-4801-aa78-2e2ab6df4697) |
| — |
NotifyClaimRreconsiderationUpheld |
— |
Email |
Defendant |
notifyClaimReconsiderationLRTemplate (130a0a88-e5f2-4c83-b4a8-3872734d9834) |
| — |
NotifyClaimantHearing |
— |
Email |
Claimant |
hearingListedFeeClaimantLrTemplate (194c443b-23be-48f2-850e-04d1579ba938) |
| — |
NotifyClaimantHearing |
— |
Email |
Claimant |
hearingListedFeeClaimantLrTemplateHMC (329484a6-5de4-4b76-a807-d4b7f006567a) |
| — |
NotifyClaimantHearing |
— |
Email |
Claimant |
hearingListedNoFeeClaimantLrTemplate (b772d4db-45fb-42cb-85d2-3798914fe6df) |
| — |
NotifyClaimantHearing |
— |
Email |
Claimant |
hearingListedNoFeeClaimantLrTemplateHMC (b51f6bab-0620-4933-8f85-090ae288707a) |
| — |
NotifyClaimantHearing |
— |
Email |
Claimant |
hearingNotificationLipDefendantTemplate (69d547e7-c5b8-42ef-a809-1837758d79f7) |
| — |
NotifyClaimantHearing |
— |
Email |
Claimant |
hearingNotificationLipDefendantTemplateWelsh (af2f664a-dcc6-4239-94e0-a0956132182c) |
| — |
NotifyClaimantJudgmentByAdmission |
— |
Email |
Claimant |
notifyClaimantLRJudgmentByAdmissionTemplate (ab7e8c6e-26a2-4fdf-932a-2d300d0d5129) |
| — |
NotifyClaimantSolicitorHearing |
— |
Email |
Claimant |
hearingListedFeeClaimantLrTemplate (194c443b-23be-48f2-850e-04d1579ba938) |
| — |
NotifyClaimantSolicitorHearing |
— |
Email |
Claimant |
hearingListedFeeClaimantLrTemplateHMC (329484a6-5de4-4b76-a807-d4b7f006567a) |
| — |
NotifyClaimantSolicitorHearing |
— |
Email |
Claimant |
hearingListedNoFeeClaimantLrTemplate (b772d4db-45fb-42cb-85d2-3798914fe6df) |
| — |
NotifyClaimantSolicitorHearing |
— |
Email |
Claimant |
hearingListedNoFeeClaimantLrTemplateHMC (b51f6bab-0620-4933-8f85-090ae288707a) |
| — |
NotifyClaimantSolicitorHearing |
— |
Email |
Claimant |
hearingNotificationLipDefendantTemplate (69d547e7-c5b8-42ef-a809-1837758d79f7) |
| — |
NotifyClaimantSolicitorHearing |
— |
Email |
Claimant |
hearingNotificationLipDefendantTemplateWelsh (af2f664a-dcc6-4239-94e0-a0956132182c) |
| — |
NotifyDJNonDivergentClaimant |
— |
Email |
Claimant |
notifyDJNonDivergentSpecClaimantTemplate (128fa6e8-5942-4e45-830f-35d3b46906d9) |
| — |
NotifyDJNonDivergentClaimant |
— |
Email |
Claimant |
notifyUpdateTemplate (edf3ac20-fb30-43ac-a0fd-dc72f9f37aaf) |
| — |
NotifyDJNonDivergentDefendant1 |
— |
Email |
Defendant |
notifyDJNonDivergentSpecDefendantTemplate (7b372a69-92ed-40fe-b521-dbf7eefe5818) |
| — |
NotifyDJNonDivergentDefendant1 |
— |
Email |
Defendant |
notifyUpdateTemplate (edf3ac20-fb30-43ac-a0fd-dc72f9f37aaf) |
| — |
NotifyDJNonDivergentDefendant1LiP |
— |
Email |
Defendant |
notifyDJNonDivergentSpecDefendantTemplate (7b372a69-92ed-40fe-b521-dbf7eefe5818) |
| — |
NotifyDJNonDivergentDefendant1LiP |
— |
Email |
Defendant |
notifyUpdateTemplate (edf3ac20-fb30-43ac-a0fd-dc72f9f37aaf) |
| — |
NotifyDJNonDivergentDefendant2 |
— |
Email |
Defendant |
notifyDJNonDivergentSpecDefendantTemplate (7b372a69-92ed-40fe-b521-dbf7eefe5818) |
| — |
NotifyDJNonDivergentDefendant2 |
— |
Email |
Defendant |
notifyUpdateTemplate (edf3ac20-fb30-43ac-a0fd-dc72f9f37aaf) |
| — |
NotifyDecisionOnReconsiderationRequest |
— |
Email |
Claimant |
notifyClaimReconsiderationLRTemplate (130a0a88-e5f2-4c83-b4a8-3872734d9834) |
| — |
NotifyDefendant1Hearing |
— |
Email |
Defendant |
hearingListedNoFeeDefendantLrTemplate (3cd4101e-6484-4e69-af3f-bc811711426b) |
| — |
NotifyDefendant1Hearing |
— |
Email |
Defendant |
hearingListedNoFeeDefendantLrTemplateHMC (316f7c27-e2de-44ed-8b21-0666e1d38a98) |
| — |
NotifyDefendant1Hearing |
— |
Email |
Defendant |
hearingNotificationLipDefendantTemplate (69d547e7-c5b8-42ef-a809-1837758d79f7) |
| — |
NotifyDefendant1Hearing |
— |
Email |
Defendant |
hearingNotificationLipDefendantTemplateWelsh (af2f664a-dcc6-4239-94e0-a0956132182c) |
| — |
NotifyDefendant2Hearing |
— |
Email |
Defendant |
hearingListedNoFeeDefendantLrTemplate (3cd4101e-6484-4e69-af3f-bc811711426b) |
| — |
NotifyDefendant2Hearing |
— |
Email |
Defendant |
hearingListedNoFeeDefendantLrTemplateHMC (316f7c27-e2de-44ed-8b21-0666e1d38a98) |
| — |
NotifyDefendant2Hearing |
— |
Email |
Defendant |
hearingNotificationLipDefendantTemplate (69d547e7-c5b8-42ef-a809-1837758d79f7) |
| — |
NotifyDefendant2Hearing |
— |
Email |
Defendant |
hearingNotificationLipDefendantTemplateWelsh (af2f664a-dcc6-4239-94e0-a0956132182c) |
| — |
NotifyDefendantJudgmentByAdmission |
— |
Email |
Defendant |
notifyDefendantLIPJudgmentByAdmissionTemplate (edf3ac20-fb30-43ac-a0fd-dc72f9f37aaf) |
| — |
NotifyDefendantSettleClaimMarkedPaidInFull1 |
— |
Email |
Defendant |
notifySettleClaimMarkedPaidInFullDefendantTemplate (01b7ca56-f687-4ba9-a22b-04f0af8b79a6) |
| — |
NotifyDefendantSettleClaimMarkedPaidInFull2 |
— |
Email |
Defendant |
notifySettleClaimMarkedPaidInFullDefendantTemplate (01b7ca56-f687-4ba9-a22b-04f0af8b79a6) |
| — |
NotifyDefendantSolicitor1Hearing |
— |
Email |
Defendant |
hearingListedNoFeeDefendantLrTemplate (3cd4101e-6484-4e69-af3f-bc811711426b) |
| — |
NotifyDefendantSolicitor1Hearing |
— |
Email |
Defendant |
hearingListedNoFeeDefendantLrTemplateHMC (316f7c27-e2de-44ed-8b21-0666e1d38a98) |
| — |
NotifyDefendantSolicitor1Hearing |
— |
Email |
Defendant |
hearingNotificationLipDefendantTemplate (69d547e7-c5b8-42ef-a809-1837758d79f7) |
| — |
NotifyDefendantSolicitor1Hearing |
— |
Email |
Defendant |
hearingNotificationLipDefendantTemplateWelsh (af2f664a-dcc6-4239-94e0-a0956132182c) |
| — |
NotifyDefendantSolicitor2Hearing |
— |
Email |
Defendant |
hearingListedNoFeeDefendantLrTemplate (3cd4101e-6484-4e69-af3f-bc811711426b) |
| — |
NotifyDefendantSolicitor2Hearing |
— |
Email |
Defendant |
hearingListedNoFeeDefendantLrTemplateHMC (316f7c27-e2de-44ed-8b21-0666e1d38a98) |
| — |
NotifyDefendantSolicitor2Hearing |
— |
Email |
Defendant |
hearingNotificationLipDefendantTemplate (69d547e7-c5b8-42ef-a809-1837758d79f7) |
| — |
NotifyDefendantSolicitor2Hearing |
— |
Email |
Defendant |
hearingNotificationLipDefendantTemplateWelsh (af2f664a-dcc6-4239-94e0-a0956132182c) |
| — |
NotifyLiPApplicantClaimantConfirmToProceed |
— |
Email |
Claimant |
claimantLipClaimUpdatedBilingualTemplate (0948a7ae-f389-4dc7-aaa5-c67768922813) |
| — |
NotifyLiPApplicantClaimantConfirmToProceed |
— |
Email |
Claimant |
claimantLipClaimUpdatedTemplate (331c63d8-e319-4460-b05e-b235ac35100b) |
| — |
NotifyRespondent1ForResetPin |
— |
Email |
Defendant |
respondentDefendantResponseForSpec (2c4435ae-af57-4988-9e79-cb28db4bba49) |
| — |
NotifyRespondentSolicitorDJReceived |
— |
Email |
Respondent |
respondent1DefaultJudgmentRequestedTemplate (f48915e7-f547-4016-867c-c51310360b3e) |
| — |
NotifyRespondentSolicitorDJReceived |
— |
Email |
Respondent |
respondentSolicitor1DefaultJudgmentReceived (346a0538-8443-42e6-a1b8-61f5c735e31d) |
| — |
NotifyRespondentSolicitorDJReceived |
— |
Email |
Respondent |
respondentSolicitor1DefaultJudgmentReceivedForLipVSLR (73e27338-9eb2-4f67-b1c6-4c39f5ea4b20) |
| — |
NotifyRespondentSolicitorDJReceived |
— |
Email |
Respondent |
respondentSolicitor1DefaultJudgmentRequested (62553045-abab-45fb-98f9-5eb0da7b1b4f) |
| — |
QueryRaisedNotify |
— |
Email |
— |
queryRaised (dc16db17-4db4-4c3d-a9b1-bf36aa0d1fc7) |
| — |
QueryRaisedNotify |
— |
Email |
— |
queryRaisedLip (5712694e-d86c-4852-83fc-5e43dbe27d22) |
| — |
QueryRaisedNotify |
— |
Email |
— |
queryRaisedLipBilingual (53f14739-c463-4ac2-b5da-137bc9599c06) |
| — |
QueryResponseNotify |
— |
Email |
— |
queryLipPublicResponseReceived (b097eb54-3e00-4272-9b77-426b23a71ce1) |
| — |
QueryResponseNotify |
— |
Email |
— |
queryLipWelshPublicResponseReceived (d1ff72f3-db0e-44c9-83e9-5c6a43681d69) |
| — |
QueryResponseNotify |
— |
Email |
— |
queryLrPublicResponseReceived (cd51bd5e-f4e7-47d3-9f8f-7a59d8612526) |
| — |
TakeCaseOfflineForSpecNotifyApplicantSolicitor1 |
— |
Email |
Applicant |
solicitorCaseTakenOfflineForSpec (0c6968eb-6a8f-44b2-8f76-a3259a3736d2) |
| — |
TakeCaseOfflineNotifyApplicantSolicitor1 |
— |
Email |
Applicant |
solicitorCaseTakenOffline (0928c6fa-f9b1-45f9-9fd2-57b0bed7d79b) |
| — |
TakeCaseOfflineNotifyApplicantSolicitor1 |
— |
Email |
Applicant |
solicitorCaseTakenOfflineNoApplicantResponse (e3bdb33f-2437-434b-8c64-74a2f73739df) |
| — |
TakeCaseOfflineNotifyRespondentSolicitor1 |
— |
Email |
Respondent |
solicitorCaseTakenOffline (0928c6fa-f9b1-45f9-9fd2-57b0bed7d79b) |
| — |
TakeCaseOfflineNotifyRespondentSolicitor2 |
— |
Email |
Respondent |
solicitorCaseTakenOffline (0928c6fa-f9b1-45f9-9fd2-57b0bed7d79b) |
| — |
TrialReadyNotifyApplicantSolicitor1 |
— |
Email |
Applicant |
notifyLipUpdateTemplate (edf3ac20-fb30-43ac-a0fd-dc72f9f37aaf) |
| — |
TrialReadyNotifyApplicantSolicitor1 |
— |
Email |
Applicant |
notifyLipUpdateTemplateBilingual (730f4e11-3cb0-43a7-aeeb-8373a28fbc1d) |
| — |
TrialReadyNotifyApplicantSolicitor1 |
— |
Email |
Applicant |
solicitorTrialReady (b2e4ac03-4c1a-40c1-855c-718c61cb73e9) |
| — |
TrialReadyNotifyRespondentSolicitor1 |
— |
Email |
Respondent |
notifyLipUpdateTemplate (edf3ac20-fb30-43ac-a0fd-dc72f9f37aaf) |
| — |
TrialReadyNotifyRespondentSolicitor1 |
— |
Email |
Respondent |
notifyLipUpdateTemplateBilingual (730f4e11-3cb0-43a7-aeeb-8373a28fbc1d) |
| — |
TrialReadyNotifyRespondentSolicitor1 |
— |
Email |
Respondent |
solicitorTrialReady (b2e4ac03-4c1a-40c1-855c-718c61cb73e9) |
| — |
TrialReadyNotifyRespondentSolicitor2 |
— |
Email |
Respondent |
notifyLipUpdateTemplate (edf3ac20-fb30-43ac-a0fd-dc72f9f37aaf) |
| — |
TrialReadyNotifyRespondentSolicitor2 |
— |
Email |
Respondent |
notifyLipUpdateTemplateBilingual (730f4e11-3cb0-43a7-aeeb-8373a28fbc1d) |
| — |
TrialReadyNotifyRespondentSolicitor2 |
— |
Email |
Respondent |
solicitorTrialReady (b2e4ac03-4c1a-40c1-855c-718c61cb73e9) |
| — |
UNKNOWN |
— |
Email |
Defendant |
notifyLRCaseDismissed (0921a609-7024-4c15-ae59-66fae8a79b8c) |
| — |
UNKNOWN |
— |
Email |
Defendant |
notifyLipUpdateTemplate (edf3ac20-fb30-43ac-a0fd-dc72f9f37aaf) |
| — |
UNKNOWN |
— |
Email |
Defendant |
notifyLipUpdateTemplateBilingual (730f4e11-3cb0-43a7-aeeb-8373a28fbc1d) |
| — |
UNKNOWN |
— |
Email |
Claimant |
notifyLRCaseDismissed (0921a609-7024-4c15-ae59-66fae8a79b8c) |
| — |
UNKNOWN |
— |
Email |
Claimant |
notifyLipUpdateTemplate (edf3ac20-fb30-43ac-a0fd-dc72f9f37aaf) |
| — |
UNKNOWN |
— |
Email |
Claimant |
notifyLipUpdateTemplateBilingual (730f4e11-3cb0-43a7-aeeb-8373a28fbc1d) |
| — |
UNKNOWN |
— |
Email |
Applicant |
claimantSolicitorAgreedExtensionDate (49e58c50-4792-4cdc-86af-65543344ba9b) |
| — |
UNKNOWN |
— |
Email |
Applicant |
claimantLipClaimUpdatedBilingualTemplate (0948a7ae-f389-4dc7-aaa5-c67768922813) |
| — |
UNKNOWN |
— |
Email |
Applicant |
claimantLipClaimUpdatedTemplate (331c63d8-e319-4460-b05e-b235ac35100b) |
| — |
UNKNOWN |
— |
Email |
Applicant |
solicitorCaseTakenOffline (0928c6fa-f9b1-45f9-9fd2-57b0bed7d79b) |
| — |
UNKNOWN |
— |
Email |
Applicant |
claimantLipDeadlineExtension (fbab70da-b3f6-4b00-8a69-caca2b9919e3) |
| — |
UNKNOWN |
— |
Email |
Applicant |
claimantLipDeadlineExtensionWelsh (72ee285f-4113-436e-b3fd-360882108c4c) |
| — |
UNKNOWN |
— |
Email |
Applicant |
claimantSolicitorAgreedExtensionDateForSpec (94ed654f-bf4a-4261-ac9c-e273e2e8f2a1) |
| — |
UNKNOWN |
— |
Email |
Applicant |
respondentSolicitorAgreedExtensionDateForSpec (81936f6f-0ec6-4fbb-9010-00f1077f1cd2) |
| — |
Claimant1HwFDashboardNotification |
— |
Dashboard |
Claimant |
Notice.AAA6.CP.HearingFee.HWF.FullRemission
Notice.AAA6.CP.HearingFee.HWF.InfoRequired
Notice.AAA6.CP.HearingFee.HWF.InvalidRef
Notice.AAA6.CP.HearingFee.HWF.PartRemission
Notice.AAA6.CP.HearingFee.HWF.Rejected
Notice.AAA6.CP.HearingFee.HWF.Updated
Notice.AAA6.ClaimIssue.HWF.FullRemission
Notice.AAA6.ClaimIssue.HWF.InfoRequired
Notice.AAA6.ClaimIssue.HWF.InvalidRef
Notice.AAA6.ClaimIssue.HWF.PartRemission
Notice.AAA6.ClaimIssue.HWF.Rejected
Notice.AAA6.ClaimIssue.HWF.Updated |
| — |
ClaimantDashboardNotificationMarkNotPaidInFull |
— |
Dashboard |
Claimant |
Notice.AAA6.ProofofDebtPayment.Application.Claimant |
| — |
CreateAmendRestitchBundleDashboardNotificationsForClaimant |
— |
Dashboard |
Claimant |
No template — task list only |
| — |
CreateAmendRestitchBundleDashboardNotificationsForDefendant |
— |
Dashboard |
Defendant |
No template — task list only |
| — |
CreateBundleCreatedDashboardNotificationsForClaimant1 |
— |
Dashboard |
Claimant |
No template — task list only |
| — |
CreateBundleCreatedDashboardNotificationsForDefendant1 |
— |
Dashboard |
Defendant |
No template — task list only |
| — |
CreateClaimSettledDashboardNotificationsForClaimant1 |
— |
Dashboard |
Claimant |
Notice.AAA6.ClaimantIntent.ClaimSettledEvent.Claimant |
| — |
CreateClaimSettledDashboardNotificationsForDefendant1 |
— |
Dashboard |
Defendant |
Notice.AAA6.ClaimantIntent.ClaimSettleEvent.Defendant |
| — |
CreateClaimantDashboardNotificationDefendantNoc |
— |
Dashboard |
Claimant |
Notice.AAA6.DefendantNoticeOfChange.ClaimMovesOffline.Claimant
Notice.AAA6.DefendantNoticeOfChange.Claimant
Notice.AAA6.DefendantNoticeOfChange.JudgmentByAdmissionClaimMovesOffline.Claimant |
| — |
CreateDefendantDashboardNotificationSettleClaimPaidInFull |
— |
Dashboard |
Defendant |
Notice.AAA6.Settle.ClaimPaidInFull.Defendant |
| — |
CreateDefendantDashboardNotificationsForDiscontinuance |
— |
Dashboard |
Defendant |
Notice.AAA6.Discontinue.NoticeOfDiscontinuanceIssued.Defendant |
| — |
CreateHearingFeeUnpaidDashboardNotificationsForClaimant |
— |
Dashboard |
Claimant |
Notice.AAA6.CP.StrikeOut.HearingFeeUnpaid.Claimant |
| — |
CreateHearingFeeUnpaidDashboardNotificationsForDefendant1 |
— |
Dashboard |
Defendant |
Notice.AAA6.CP.StrikeOut.HearingFeeUnpaid.Defendant |
| — |
CreateHelpWithFeeInReviewNotificationForClaimant |
— |
Dashboard |
Claimant |
Notice.AAA6.CP.HearingFee.HWF.AppliedFor.Claimant |
| — |
CreateIssueClaimDashboardNotificationsForApplicant1 |
— |
Dashboard |
Claimant |
Notice.AAA6.ClaimIssue.HWF.PhonePayment
Notice.AAA6.ClaimIssue.Response.Await |
| — |
CreateIssueClaimDashboardNotificationsForApplicant1 |
— |
Dashboard |
— |
No template — task list only |
| — |
CreateIssueClaimDashboardNotificationsForDefendant1 |
— |
Dashboard |
Defendant |
Notice.AAA6.ClaimIssue.Response.Required |
| — |
CreateUploadHearingDocumentNotificationForClaimant |
— |
Dashboard |
Claimant |
Notice.AAA6.CP.HearingDocuments.Upload.Claimant |
| — |
CreateUploadHearingDocumentNotificationForDefendant |
— |
Dashboard |
Defendant |
Notice.AAA6.CP.HearingDocuments.Upload.Defendant |
| — |
DashboardNotificationStayLiftedClaimant |
— |
Dashboard |
Claimant |
Notice.AAA6.CP.Stay.Lifted.Claimant |
| — |
DashboardNotificationStayLiftedDefendant |
— |
Dashboard |
Defendant |
Notice.AAA6.CP.Stay.Lifted.Defendant |
| — |
GenerateClaimantCCJDashboardNotificationClaimantResponse |
— |
Dashboard |
Claimant |
Notice.AAA6.ClaimantIntent.RequestedCCJ.Claimant |
| — |
GenerateClaimantDashboardNotificationCaseProceedOffline |
— |
Dashboard |
Claimant |
Notice.AAA6.LiPQM.CaseOffline.OpenQueries.Claimant |
| — |
GenerateClaimantDashboardNotificationClaimantResponse |
— |
Dashboard |
Claimant |
Notice.AAA6.ClaimantIntent.ClaimSettled.Claimant
Notice.AAA6.ClaimantIntent.ClaimantEndsClaim.Claimant
Notice.AAA6.ClaimantIntent.Defendant.OrgLtdCo.Claimant
Notice.AAA6.ClaimantIntent.Defendant.OrgLtdCo.JO.Claimant
Notice.AAA6.ClaimantIntent.GoToHearing.Claimant
Notice.AAA6.ClaimantIntent.Mediation.CARM.Claimant
Notice.AAA6.ClaimantIntent.Mediation.Claimant
Notice.AAA6.ClaimantIntent.Multi.Int.Await.Claimant
Notice.AAA6.ClaimantIntent.PartAdmit.Claimant
Notice.AAA6.ClaimantIntent.RequestJudgePlan.RequestedCCJ.Claimant
Notice.AAA6.ClaimantIntent.SettlementAgreement.AcceptOrRejectDefPlan.Claimant |
| — |
GenerateClaimantDashboardNotificationCourtOfficerOrder |
— |
Dashboard |
Claimant |
Notice.AAA6.CP.Court.Officer.Order.Claimant |
| — |
GenerateClaimantDashboardNotificationDefendantResponse |
— |
Dashboard |
Claimant |
Notice.AAA6.DefResponse.FullAdmit.PayImmediately.Claimant
Notice.AAA6.DefResponse.FullDefence.AlreadyPaid.Claimant
Notice.AAA6.DefResponse.FullDefence.FullDispute.CARM.Claimant
Notice.AAA6.DefResponse.FullDefence.FullDispute.Multi.Int.Fast.Claimant
Notice.AAA6.DefResponse.FullDefence.FullDispute.RefusedMediation.Claimant
Notice.AAA6.DefResponse.FullDefence.FullDispute.SuggestedMediation.Claimant
Notice.AAA6.DefResponse.FullOrPartAdmit.PayByInstalments.Claimant
Notice.AAA6.DefResponse.FullOrPartAdmit.PayBySetDate.Claimant
Notice.AAA6.DefResponse.OrgOrLtdCompany.FullOrPartAdmit.PayByInstallments.Claimant
Notice.AAA6.DefResponse.OrgOrLtdCompany.FullOrPartAdmit.PayBySetDate.Claimant
Notice.AAA6.DefResponse.PartAdmit.AlreadyPaid.Claimant
Notice.AAA6.DefResponse.PartAdmit.PayImmediately.Claimant
Notice.AAA6.DefendantNoticeOfChange.ClaimMovesOffline.Claimant |
| — |
GenerateClaimantDashboardNotificationDefendantResponseDeadlineCheck |
— |
Dashboard |
Claimant |
Notice.AAA6.DefResponse.ResponseTimeElapsed.Claimant |
| — |
GenerateClaimantDashboardNotificationDefendantResponseWelsh |
— |
Dashboard |
Claimant |
Notice.AAA6.DefResponse.BilingualFlagSet.Claimant |
| — |
GenerateDashboardClaimantDecisionOutcome |
— |
Dashboard |
Claimant |
No template — task list only |
| — |
GenerateDashboardClaimantNotificationTrialArrangements |
— |
Dashboard |
Claimant |
Notice.AAA6.CP.Trial.Arrangements.Required.Claimant |
| — |
GenerateDashboardDefendantDecisionOutcome |
— |
Dashboard |
Defendant |
No template — task list only |
| — |
GenerateDashboardDefendantNotificationTrialArrangements |
— |
Dashboard |
Defendant |
Notice.AAA6.CP.Trial.Arrangements.Required.Defendant |
| — |
GenerateDashboardNotificationClaimFeeRequired |
— |
Dashboard |
Claimant |
Notice.AAA6.ClaimIssue.ClaimFee.Required |
| — |
GenerateDashboardNotificationClaimIssueHwfClaimant1 |
— |
Dashboard |
Claimant |
Notice.AAA6.ClaimIssue.HWF.Requested |
| — |
GenerateDashboardNotificationClaimantMediationSuccessful |
— |
Dashboard |
Claimant |
Notice.AAA6.ClaimantIntent.MediationSuccessful.Claimant
Notice.AAA6.MediationSuccessful.CARM.Claimant |
| — |
GenerateDashboardNotificationCoSCCertificateGenerated |
— |
Dashboard |
Defendant |
Notice.AAA6.ProofofDebtPayment.ApplicationProcessed.Defendant |
| — |
GenerateDashboardNotificationCoSCProcessedDefendant |
— |
Dashboard |
Defendant |
Notice.AAA6.ProofofDebtPayment.Application.Defendant |
| — |
GenerateDashboardNotificationDJNonDivergentClaimant |
— |
Dashboard |
Claimant |
Notice.AAA6.JudgmentsOnline.DefaultJudgmentIssued.Claimant |
| — |
GenerateDashboardNotificationDJNonDivergentDefendant |
— |
Dashboard |
Defendant |
Notice.AAA6.JudgmentsOnline.DefaultJudgmentIssued.Defendant |
| — |
GenerateDashboardNotificationDecisionReconsiderationClaimant |
— |
Dashboard |
Claimant |
Notice.AAA6.CP.ReconDecisionMade.Claimant |
| — |
GenerateDashboardNotificationDecisionReconsiderationDefendant |
— |
Dashboard |
Defendant |
Notice.AAA6.CP.ReconDecisionMade.Defendant |
| — |
GenerateDashboardNotificationDefendantMediationSuccessful |
— |
Dashboard |
Defendant |
Notice.AAA6.ClaimantIntent.MediationSuccessful.Defendant
Notice.AAA6.MediationSuccessful.CARM.Defendant |
| — |
GenerateDashboardNotificationDefendantMediationUnsuccessful |
— |
Dashboard |
Defendant |
Notice.AAA6.ClaimantIntent.MediationUnsuccessful.Defendant
Notice.AAA6.MediationUnsuccessful.Defendant1NonAttendance.CARM.Defendant
Notice.AAA6.MediationUnsuccessful.NOTDefendant1NonContactable.CARM.Defendant |
| — |
GenerateDashboardNotificationFinalOrder |
— |
Dashboard |
Claimant |
No template — task list only |
| — |
GenerateDashboardNotificationFinalOrder |
— |
Dashboard |
Defendant |
No template — task list only |
| — |
GenerateDashboardNotificationFinalOrder |
— |
Dashboard |
Claimant |
Notice.AAA6.CP.HearingDocuments.Upload.Claimant |
| — |
GenerateDashboardNotificationFinalOrder |
— |
Dashboard |
Defendant |
Notice.AAA6.CP.HearingDocuments.Upload.Defendant |
| — |
GenerateDashboardNotificationFinalOrderClaimant |
— |
Dashboard |
Claimant |
Notice.AAA6.CP.OrderMade.Claimant
Notice.AAA6.CP.SDOMadebyLA.Claimant
Notice.AAA6.ClaimantIntent.SDODrawn.PreCaseProgression.Claimant
Notice.AAA6.DefendantNoticeOfChange.ClaimRemainsOnline.Claimant
Notice.AAA6.MediationUnsuccessful.TrackChange.CARM.Claimant
Notice.AAA6.MediationUnsuccessfulWithoutUploadDocuments.TrackChange.CARM.Claimant |
| — |
GenerateDashboardNotificationFinalOrderDefendant |
— |
Dashboard |
Defendant |
Notice.AAA6.CP.OrderMade.Defendant
Notice.AAA6.CP.SDOMadebyLA.Defendant
Notice.AAA6.ClaimantIntent.SDODrawn.PreCaseProgression.Defendant
Notice.AAA6.MediationUnsuccessful.TrackChange.CARM.Defendant
Notice.AAA6.MediationUnsuccessfulWithoutUploadDocuments.TrackChange.CARM.Defendant |
| — |
GenerateDashboardNotificationHearingFeePaidClaimant |
— |
Dashboard |
Claimant |
Notice.AAA6.CP.HearingFee.Paid.Claimant |
| — |
GenerateDashboardNotificationHearingScheduledClaimant |
— |
Dashboard |
Claimant |
Notice.AAA6.CP.Hearing.Scheduled.Claimant
Notice.AAA6.CP.HearingDocuments.Upload.Claimant
Notice.AAA6.CP.HearingFee.Required.Claimant |
| — |
GenerateDashboardNotificationHearingScheduledDefendant |
— |
Dashboard |
Defendant |
Notice.AAA6.CP.Hearing.Scheduled.Defendant
Notice.AAA6.CP.HearingDocuments.Upload.Defendant |
| — |
GenerateDashboardNotificationJudgementByAdmissionClaimant |
— |
Dashboard |
Claimant |
No template — task list only |
| — |
GenerateDashboardNotificationJudgementByAdmissionDefendant |
— |
Dashboard |
Defendant |
Notice.AAA6.ClaimantIntent.RequestedCCJ.ClaimantAcceptedDefendantPlan.Defendant
Notice.AAA6.JudgmentsOnline.IssuedCCJ.Defendant |
| — |
GenerateDashboardNotificationMediationUnsuccessfulForApplicant1 |
— |
Dashboard |
Claimant |
Notice.AAA6.ClaimantIntent.MediationUnsuccessful.Claimant
Notice.AAA6.MediationUnsuccessful.Claimant1NonAttendance.CARM.Claimant
Notice.AAA6.MediationUnsuccessful.NOTClaimant1NonContactable.CARM.Claimant |
| — |
GenerateDashboardNotificationMoreTimeRequestedForRespondent1 |
— |
Dashboard |
Defendant |
Notice.AAA6.DefResponse.MoreTimeRequested.Defendant |
| — |
GenerateDashboardNotificationSetAsideDefendant |
— |
Dashboard |
Defendant |
Notice.AAA6.JudgmentsOnline.SetAsideError.Defendant |
| — |
GenerateDashboardNotificationSetAsideJudgmentClaimant |
— |
Dashboard |
Claimant |
Notice.AAA6.JudgmentsOnline.SetAsideError.Claimant |
| — |
GenerateDashboardNotificationSignSettlementAgreement |
— |
Dashboard |
Defendant |
Notice.AAA6.ClaimantIntent.Settlement.DefendantResponseAccepts.Claimant
Notice.AAA6.ClaimantIntent.SettlementAgreement.DefendantAccepted.Defendant
Notice.AAA6.ClaimantIntent.SettlementAgreement.DefendantRejected.Claimant
Notice.AAA6.ClaimantIntent.SettlementAgreement.DefendantRejected.Defendant |
| — |
GenerateDashboardNotificationStayCaseClaimant |
— |
Dashboard |
Claimant |
Notice.AAA6.CP.Case.Stayed.Claimant |
| — |
GenerateDashboardNotificationStayCaseDefendant |
— |
Dashboard |
Defendant |
Notice.AAA6.CP.Case.Stayed.Defendant |
| — |
GenerateDashboardNotificationsEvidenceUploaded |
— |
Dashboard |
Claimant |
No template — task list only |
| — |
GenerateDashboardNotificationsEvidenceUploaded |
— |
Dashboard |
Defendant |
No template — task list only |
| — |
GenerateDashboardNotificationsTrialReadyCheckRespondent1 |
— |
Dashboard |
Claimant |
No template — task list only |
| — |
GenerateDashboardNotificationsTrialReadyCheckRespondent1 |
— |
Dashboard |
Defendant |
No template — task list only |
| — |
GenerateDefendantCCJDashboardNotificationForClaimantResponse |
— |
Dashboard |
Claimant |
Notice.AAA6.ClaimantIntent.RequestCCJ.ClaimantRejectsDefPlan.CourtAgreesWithClaimant.Defendant
Notice.AAA6.ClaimantIntent.RequestCCJ.ClaimantRejectsDefPlan.CourtAgreesWithDef.Defendant
Notice.AAA6.ClaimantIntent.RequestedCCJ.ClaimantAcceptedDefendantPlan.Defendant |
| — |
GenerateDefendantDashboardNotificationCaseProceedOffline |
— |
Dashboard |
Defendant |
Notice.AAA6.LiPQM.CaseOffline.OpenQueries.Defendant |
| — |
GenerateDefendantDashboardNotificationClaimantResponse |
— |
Dashboard |
Claimant |
Notice.AAA6.ClaimantIntent.ClaimSettled.Defendant
Notice.AAA6.ClaimantIntent.ClaimantEndsClaim.Defendant
Notice.AAA6.ClaimantIntent.ClaimantRejectsPlan.DefendantOrgLtdCo.Defendant
Notice.AAA6.ClaimantIntent.GoToHearing.DefFullDefence.ClaimantDisputes.Defendant
Notice.AAA6.ClaimantIntent.GoToHearing.DefFullDefence.ClaimantDisputes.NoMediation.Defendant
Notice.AAA6.ClaimantIntent.GoToHearing.DefPartAdmit.Defendant
Notice.AAA6.ClaimantIntent.GoToHearing.DefPartAdmit.FullDefence.StatesPaid.ClaimantConfirms.Defendant
Notice.AAA6.ClaimantIntent.GoToHearing.DefPartAdmit.FullDefence.StatesPaid.PartOrFull.ClaimantDisputes.Defendant
Notice.AAA6.ClaimantIntent.Mediation.CARM.Defendant
Notice.AAA6.ClaimantIntent.Mediation.Defendant
Notice.AAA6.ClaimantIntent.Multi.Int.Await.Defendant
Notice.AAA6.ClaimantIntent.PartAdmit.Defendant
Notice.AAA6.ClaimantIntent.RequestCCJ.ClaimantRejectsDefPlan.ClaimantDisagreesCourtPlan.Defendant
Notice.AAA6.ClaimantIntent.RequestedCCJ.ClaimantAcceptedDefendantPlan.Defendant
Notice.AAA6.ClaimantIntent.SettlementAgreement.ClaimantAcceptsPlan.Defendant
Notice.AAA6.ClaimantIntent.SettlementAgreement.ClaimantRejectsPlan.CourtAgreesWithClaimant.Defendant
Notice.AAA6.ClaimantIntent.SettlementAgreement.ClaimantRejectsPlan.CourtAgreesWithDefendant.Defendant |
| — |
GenerateDefendantDashboardNotificationCourtOfficerOrder |
— |
Dashboard |
Defendant |
Notice.AAA6.CP.Court.Officer.Order.Defendant |
| — |
GenerateDefendantDashboardNotificationDefendantResponse |
— |
Dashboard |
Defendant |
Notice.AAA6.DefResponse.FullDefence.FullDispute.CARM.Defendant
Notice.AAA6.DefResponse.FullDefence.FullDispute.Multi.Int.Fast.Defendant
Notice.AAA6.DefResponse.FullDefence.FullDispute.RefusedMediation.Defendant
Notice.AAA6.DefResponse.FullDefence.FullDispute.SuggestedMediation.Defendant
Notice.AAA6.DefResponse.FullDefenceOrPartAdmin.AlreadyPaid.Defendant
Notice.AAA6.DefResponse.FullOrPartAdmit.PayBySetDate.Defendant
Notice.AAA6.DefResponse.FullOrPartAdmit.PayImmediately.Defendant
Notice.AAA6.DefResponse.OrgOrLtdCompany.FullOrPartAdmit.PayByInstallments.Defendant
Notice.AAA6.DefResponse.OrgOrLtdCompany.FullOrPartAdmit.PayBySetDate.Defendant |
| — |
GenerateDefendantDashboardNotificationRespondentResponseDeadlineCheck |
— |
Dashboard |
Defendant |
Notice.AAA6.DefResponse.ResponseTimeElapsed.Defendant |
| — |
GenerateDefendantDashboardNotificationTrialArrangementsNotifyParty |
— |
Dashboard |
Defendant |
Notice.AAA6.CP.Trial.Arrangements.Finalised.NotifyOtherParty.Defendant |
| — |
TrialReadyCheckDashboardNotificationsForClaimant1 |
— |
Dashboard |
Claimant |
No template — task list only |
| — |
TrialReadyCheckDashboardNotificationsForDefendant1 |
— |
Dashboard |
Defendant |
No template — task list only |
| — |
UpdateDashboardNotificationsRaisedQm |
— |
Dashboard |
— |
Notice.AAA6.LiPQM.QueryRaisedByOtherParty.Claimant
Notice.AAA6.LiPQM.QueryRaisedByOtherParty.Defendant |
| — |
UpdateDashboardNotificationsResponseToQuery |
— |
Dashboard |
— |
Notice.AAA6.LiPQM.QueryResponded.Claimant
Notice.AAA6.LiPQM.QueryResponded.Defendant |
| — |
UpdateJudgmentPaidDashboardNotificationsClaimant |
— |
Dashboard |
Claimant |
No template — task list only |
| — |
UpdateJudgmentPaidDashboardNotificationsDefendant |
— |
Dashboard |
Defendant |
No template — task list only |
| — |
createOnlineDashboardNotificationForClaimant |
— |
Dashboard |
Claimant |
Notice.AAA6.DefendantNoticeOfChange.ClaimRemainsOnline.Claimant |
| — |
MoveToJudicialDecisionStateEventCallbackHandler |
— |
Docmosis (Camunda callback) |
General application |
GENERAL_APPLICATION_DRAFT (CV-UNS-GAP-ENG-01077.docx) - Draft_application.pdf |